EasyManua.ls Logo

ION FALCO - Page 20

ION FALCO
46 pages
Print Icon
To Next Page IconTo Next Page
To Next Page IconTo Next Page
To Previous Page IconTo Previous Page
To Previous Page IconTo Previous Page
Loading...
FALCO Instrument User Manual V1.2R
Unrivalled Gas Detection. Page 20 of 46 ionscience.com
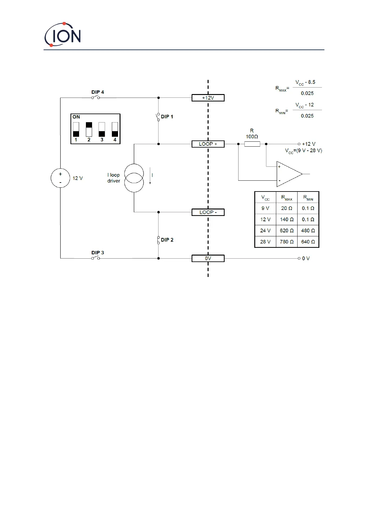
Falco Current Loop configuration 2 passive current loop, externally powered current source.
When using this configuration ensure that the current loop circuit has voltage is between 8.5 V and 12 V, at
Loop + after the resistances of the line have been taken into consideration.

Table of Contents