EasyManua.ls Logo

Jacobsen LF557 4WD - Page 129

Jacobsen LF557 4WD
152 pages
Print Icon
To Next Page IconTo Next Page
To Next Page IconTo Next Page
To Previous Page IconTo Previous Page
To Previous Page IconTo Previous Page
Loading...
129
ECU 2-30V CAN H
ECU 2-42V CAN L
ECU 2-26Run - Interlock
ECU 2-52
ECU 2-54
ECU Ground
ECU Ground
ECU 2-51
20 - Bk 20G - Bk 20 - Bk
20 - Bk
20 - Bk
20 - Bk
ECU Ground
513 - Rd 513 - Rd
U1
U18
R1
M2
F1
CB1
B1
720 - Rd/Bk
Start W/ Interlock
ECU 2-16
20 - Bk
100 - Og/Pk
900 - Rd/Wh
917 - Wh/Bu
20 - Bk20 - Bk 20 - Bk
ECU 2-55+12V Fused
ECU 2-53+12V Fused
ECU 2-56+12V Fused
ECU 2-41Main Relay Coil –
ECU 1-35Glow Coil –
709 - Wh/Rd
709 - Wh/Rd
706 - Bk/Gn 706 - Bk/Gn
709 - Wh/Rd 513 - Rd 513 - Rd
710 - Rd/Bk 50 - Rd
710 - Rd/Bk
709 - Wh/Rd
720 - Rd/Bk 513 - Rd
F2
F5
F4
CR3
CR2
CR1
714 - Rd/Bk714 - Rd/Bk 515 - Rd/Bk
F3
513 - Rd
900 - Rd/Wh
708 - Gn/Wh
50 - Rd
50 - Rd/Pk
110 - Rd/Pk
110 - Rd/Pk
50 - Rd
713 - Bk/Wh
50 - Rd
50 - Rd
513 - Rd
515 - Rd/Bk
901 - Rd/Wh
900 - Rd/Wh
900 - Rd/Wh
713 - Bk/Wh 901 - Rd/Wh
612 - Wh/Rd
712 - Wh
620 - Bk620 - Bk
ECU 1-36Start Coil –
621 - Bu/Bk621 - Bu/Bk
ECU 1-21Start Coil +
612 - Wh/Rd
M
M4
M
20 - Bk
M1
B
S
+
MCU J1-08 V CAN H
MCU J1-07 V CAN L
MCU J2-10 Run - Interlock
11-A
11-B
Ign On
Reel Prox Switch
Fuel Filter Switch
902 - Bk
Ground
MCU J3-08
20 - Bk20 - Bk
Ground
MCU J3-11
Traction Pedal
MCU J3-07
+12V (F8)
MCU J3-04
+12V (F7)
MCU J3-06
+12V Fused
MCU J3-02
Start Relay Pwr
MCU J2-06
100 - Rd/Wh100 Rd//Wh
MCU J3-03
J14-01
MCU J1-12
MCU J1-02
100 - Og/Wh
SW2
U5
C1
161 - Pu/Pk100 - Og/Pk
100 - Og/Wh
A
B
C
100 µF
D
E
F
+–
J14-02
902 - Bk
J14-03
30 - Wh
J14-04
J14-05
J14-06
+12V
Ground
Signal
A
B
BS
8685
3087
8685
3087
8685
3087
U22
900 - Rd/Wh
ECU 2-50Glow Coil +
708 - Gn/Wh
ECU 2-46Glow Signal
917 Wh/Bu
410 - Gn
400 - Ye
500 - Og/Pk 500 - Og/Pk
410 - Gn
400 - Ye
410 - Gn
400 - Ye
410 - Gn
400 - Ye
410 - Gn
400 - Ye
Vehicle CAN
Diagnostic
Connector
SW16
100 - Rd 910 - Gn
12
3
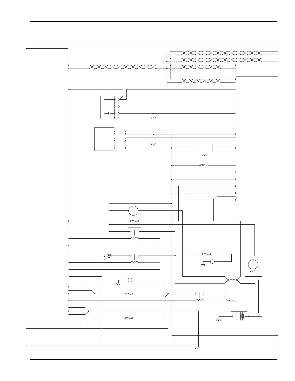
LIGHTWEIGHT FAIRWAY MOWER
62.1 Electrical Schematic
Tier 4 Final / Stage 5 Power Distribution, Engine to Mower Controller Connections
Serial No. All

Related product manuals