EasyManua.ls Logo

Jacobsen LF557 4WD - Page 135

Jacobsen LF557 4WD
152 pages
Print Icon
To Next Page IconTo Next Page
To Next Page IconTo Next Page
To Previous Page IconTo Previous Page
To Previous Page IconTo Previous Page
Loading...
135
LIGHTWEIGHT FAIRWAY MOWER
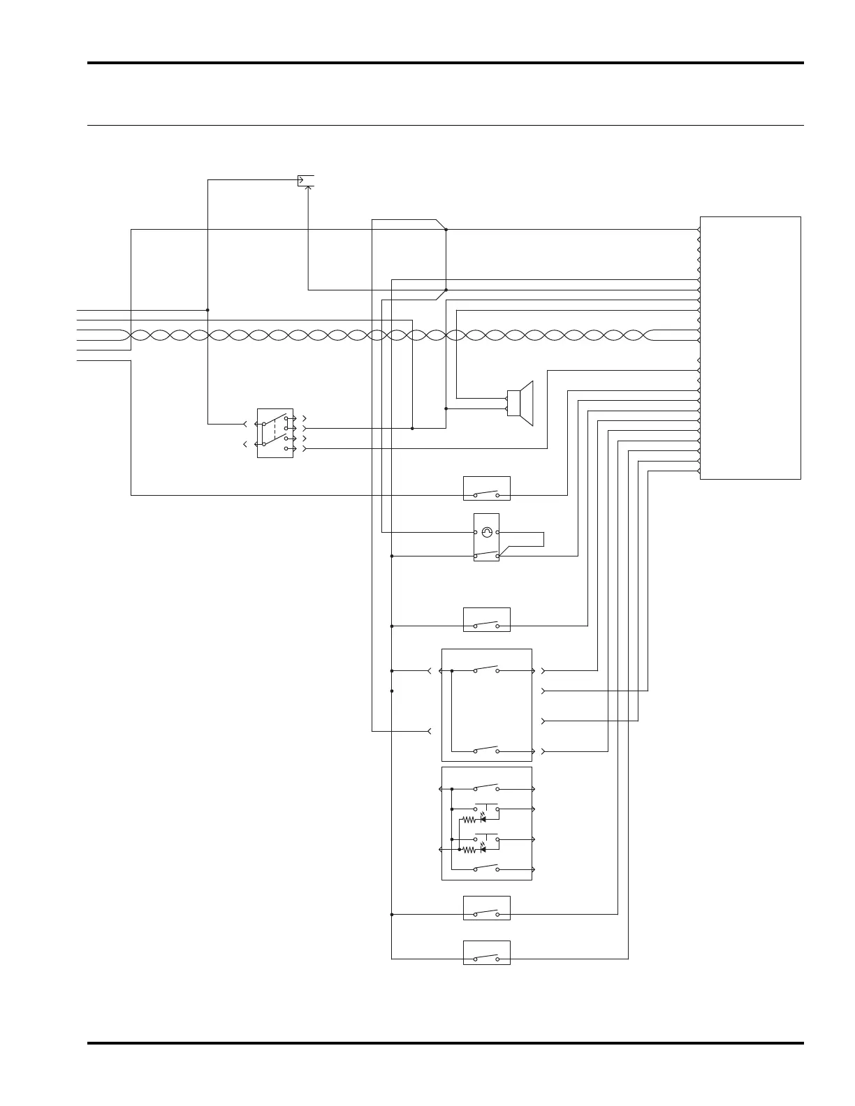
62.1 Electrical Schematic
Tier 4 Interim LDU Schematic
Serial No. All
SW8
430 - Rd
464 - Rd
435 - Gy/Rd 437
Gy/Rd
444 - Wh
1
6
5
4
3
2
449 - Rd
432
Rd
450
Rd
456
Rd
453
Rd
459
Rd
451 - Rd
454 - Rd
460 - Rd
SW11 (5 Gang)
Raise
Lower
448 - Rd
447A - Bk
+
U20
431 - Rd
436 - Gy/Rd
442 - Ye
441 - Gn
434 - Bk
445 - Rd
J11-01
429 - Bk429 - Bk434 - Bk
457 - Bk
SP600A
SP600B
SP500A
SP500B
SP900
J11-02
J11-03
J11-04
J11-05
J11-06
432 - Rd
J11-07
433 - Bk433 - Bk465 - Bk
447A - Bk
447
Bk
465 - Bk
J11-08
439 - Gy/Rd
J11-09
440 - Bk
438 - Wh
439 - Gy/Rd
436 - Gy/Rd
440 - Bk
J11-10
J11-11
441 - Gn
J11-12
442 - Ye
J12-01
J12-02
444 - Wh
J12-03
J12-04
446 - Bk/Rd
J12-05
449 - Rd
J12-06
452 - Og
J12-07
455 - Wh/Gn
J12-08
458 - Bn
J12-09
461 - LBu
J12-10
463 Pu
J12-11
602 - BU
J12-12
CAN Shield
5V Power
Ground
Switched +12V
Horn Ground
CAN-L
CAN-H
Start Signal
Cruise Signal
Mow SIgnal
Brake Switch
Raise Signal
Lower Signal
Lights Signal
Horn Signal
Left Wing
Right Wing
603 - Og/Wh
SW13
462 - Rd
452 - Og
455 - Wh/Gn
458 - Bn
603- Og/Wh
602 - Bu
461 - LBu
463 - Pu
SW12
SW9
445 - Rd 446 - Bk/Rd
SW14
449A - Rd
449A - Rd
SW10
U23
U21
12
457 - Bk
6
3
4
5
12
6
3
4
5
SW11 (7 Gang)
Raise
Right
Wing
Left
Wing
Lower
7 8
2 3

Related product manuals