EasyManua.ls Logo

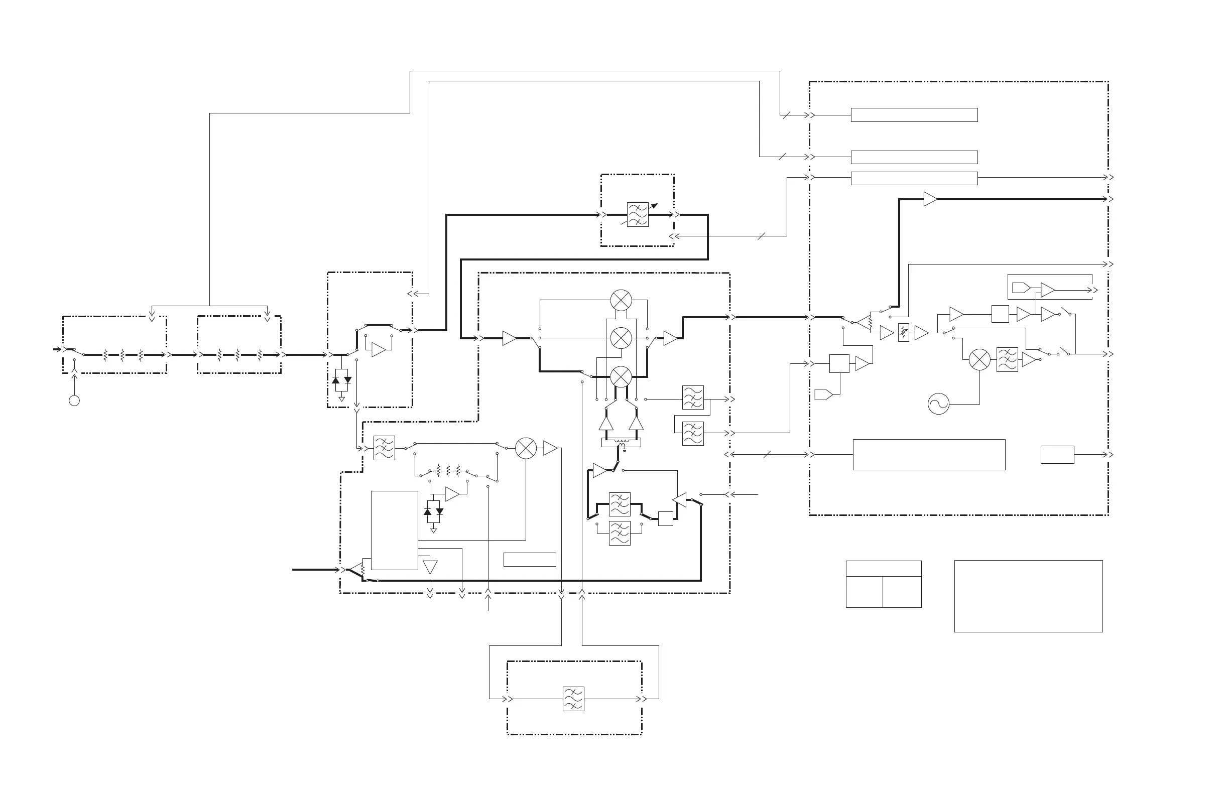
Keysight N8976B - N8976 B RF (Highband Path #1) Block Diagram

Keysight N8976B
524 pages
Print Icon
To Next Page IconTo Next Page
To Next Page IconTo Next Page
To Previous Page IconTo Previous Page
To Previous Page IconTo Previous Page
Loading...
N8976B NFA RF BLOCK DIAGRAM
(Highband Path #1 - Input signals 3.6 to 17.1 GHz)
N8976B
RF (Highband Path #1)
BLOCK DIAGRAM
A9 INPUT
ATTENUATOR A
A15 FRONT END CONTROLLER
A13A1 BANDPASS FILTER
A10 INPUT
ATTENUATOR B
A11 LOWBAND
SWITCH
A12 YTF
A13 FRONT END
10 dB
2 dB
2 dB
6 dB
20 dB
-41 dBm
30 dB
0 - 24 dB
+20 dB
Cal Signal
From A16 Reference
50 MHz, -25 dBm or
4.8 GHz, -28 dBm
17 to 34.5 GHz
34.4 to 44 GHz
4.8 Ghz
-53 dBm
J7
J9
J8
J13
3.6 to 17.1 GHz
3.6 GHz - 44 GHz
9 kHz - 3.6 GHz Path
4 GHz
+30 dB
Preamp
Preamp
Electronic Attenuator
Mixer #1
Mixer #3
Mixer #4
Mixer #2
2nd LO
4800 MHz
+10 dBm
W5
from A16
Reference Bd
260 MHz - 400 MHz
120 MHz
LPF
14 GHz
LPF
17 GHz
LPF
Center: 5.1 Ghz
3 dB BW: 150 MHz
J1
W9
W19
W10
W11
- 30 dBm
W3
J900
J901
J902
IF In
Ext
IF In
W36
1
IF OUT
322.5 MHz
-34 dBm
EXT IF OUT
W17
W26
(Opt EXM)
J903
J102
J301
to AIF
322.5 MHz
-35 dBm
W37
Burst
Trigger
J1100
W16
W18
W22
J800
J700
J300 J302
W8
W7
Preselector
J3
J3J5
J10
J11
J6
ATTENUATOR CONTROL
LOW BAND SWITCH CONTROL
PRESELECTOR DRIVER CONTROL
LOG
DET
J
ALIGNMENT
THERMOMETER
RF
Input
VCO
+10 to
-10 mA
DAC
DAC
LO
DISTRIBUTION
SWEEP
RAMP
NOTE: Power levels based on these settings:
Mode: Spectrum Analyzer unless specified differently
RF Calibrator 4.8 GHz, -28 dBm
Center Frequency 4.8 GHz
Span 0 Hz
Input Attenuation 10 dB
Preamp OFF
Auto Align OFF after initial Auto Align
Signal levels above 3 GHz include cable loss
of measuring system
FOOTNOTES
1
BIAS
TEE
MIXER BIAS, AMP BIAS,
PREAMP BIAS, E-ATTEN CONTROL,
SWITCH CONTROL, 1st LO POWER OPTIMIZATION,
YTF TUNE RAMP
W20
ECAL In
A13W1
A13W2
J2
J4
W4
From A14
LO Synthesizer
IF
Out
Aux LO
+10 dBm
Aux LO
+3 dBm
J2
IF INIF OUT
block_nfab_rfmmW_hi1
+15 dBm
J4
J12
J2
X2
J1
IF OUT from A13
IF Path IF Freq.
10 MHz
25 MHz
322.5 MHz
322.5 MHz
7-19-2017

Table of Contents

Other manuals for Keysight N8976B

Related product manuals