EasyManua.ls Logo

Keysight N8976B - 25 Mhz Bandwidth I.F. System Block Diagram

Keysight N8976B
524 pages
Print Icon
To Next Page IconTo Next Page
To Next Page IconTo Next Page
To Previous Page IconTo Previous Page
To Previous Page IconTo Previous Page
Loading...
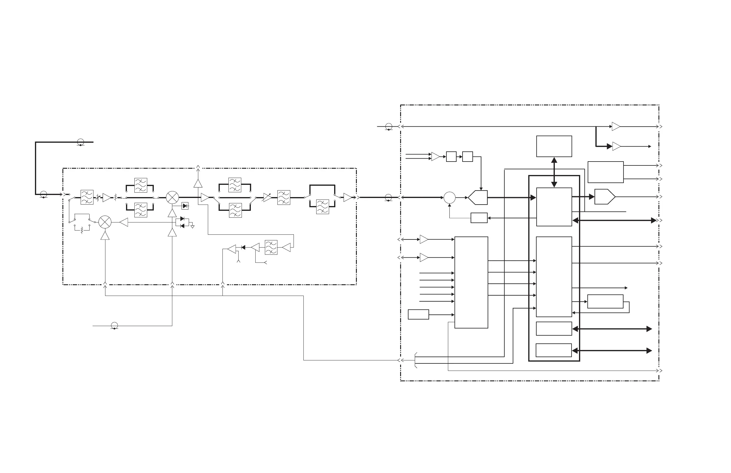
25 MHz BW IF SYSTEM BLOCK DIAGRAM NFA
25 MHz BW IF SYSTEM
BLOCK DIAGRAM
block_nfab_if25
7-19-2017
A2 ANALOG IF
J100
IF COMB CAL
25 MHz
12 MHz
to mux
J300
322.5 MHz IN
From A13J7
From
A16J710
From
A16J711
22.5 MHz
LC
XTAL
25 MHz
22.5 MHz
22.5 MHz
+4 dBm
J15
J10
J14
J9
12 MHz
300 kHz
300 kHz/800 kHz
9 kHz/60 kHz
+13 dB
20 dB
LVL
TRIG
GAIN
BURST CARRIER
TRIGGER
To A3
+13 dB
1 dB
Step
300 MHZ LO
+10 dBm
AIF TRIG
P/O J820
P/O W2
P/O W2
P/O
COMB IN
A3 DIGITAL IF
X3
Sum
Dither
Digital
Signal
Processing
Sweep
Orchestration
SPI Engine
PCI
PCI
ILB
Capture
Memory
Noise
Source
Drive
X3
10 MHz LVDS
22.5 MHz IF
TRIGGER 1
IN (BNC)
ANALOG OUT
(BNC)
TRIGGER 1 OUT
(BNC)
TRIGGER 2 OUT
(BNC)
SYNC
(BNC)
DIGITAL BUS
NOISE SOURCE
DRIVE +28V
(BNC)
SNS NOISE
SOURCE
IF 10 MHz REF
J13
J11
J5
J7
J6
J8
10 MHz OUT
(BNC)
10 MHz
Comb (to A16 via P1)
TRIGGER 2
IN (BNC)
INT_SWP
Line Trig
Sweep Trigger
COMB
P/O
J100
AIF TRIG
Pulse Stretcher
Sweep Arm
Gate Trigger
Gate Arm
Trig 1
Trig 2
AIF TRIG
SETTLED
Interp Cal
INTERP TRIG
ADC
Recon
DAC
W15
W12
W14
W13
J820
J601
Trigger
MUX

Table of Contents

Other manuals for Keysight N8976B

Related product manuals