EasyManua.ls Logo

Keysight N9020B - Page 1531

Keysight N9020B
2530 pages
To Next Page IconTo Next Page
To Next Page IconTo Next Page
To Previous Page IconTo Previous Page
To Previous Page IconTo Previous Page
Loading...
3 Short-Range Comms & IoT Mode
3.11 IQ Waveform Measurement
Single-Attenuator Models
Dual-Attenuator models
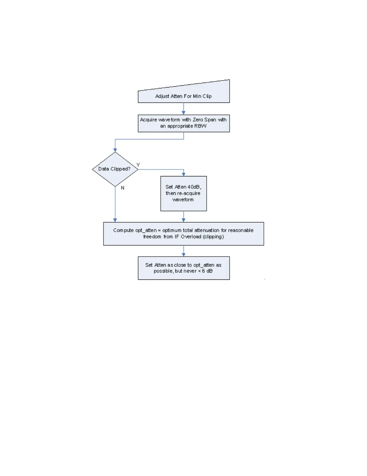
"Adjust Atten for Min Clipping" on page 1645 or "Pre-Adjust for Min Clipping" on
page 1529 selection is Mech + Elec Atten:
Short Range Comms & IoT Mode User's &Programmer's Reference 1531

Table of Contents

Other manuals for Keysight N9020B

Related product manuals