EasyManua.ls Logo

Keysight N9020B - Peak-to-Average Ratio

Keysight N9020B
2530 pages
To Next Page IconTo Next Page
To Next Page IconTo Next Page
To Previous Page IconTo Previous Page
To Previous Page IconTo Previous Page
Loading...
3 Short-Range Comms & IoT Mode
3.2 Modulation Analysis Measurement
[:SENSe]:POWer[:RF]:RANGe:OPTimize:ATTenuation?
Notes Because there is no attenuator control available in these models, the control displays only ON and
OFF choices. However, for SCPI compatibility with other platforms, all three parameters
(ELECtrical, COMBined, and ON) are honored and all are mapped to ELECtrical, so if any of
these three parameters is sent, a subsequent query will return ELEC
Dependencies Does not appear in the Swept SA and Monitor Spectrum measurements
Preset OFF for Swept SA measurement; ON for all other measurements that support Pre-Adjust for Min
Clipping
State Saved Saved in instrument state
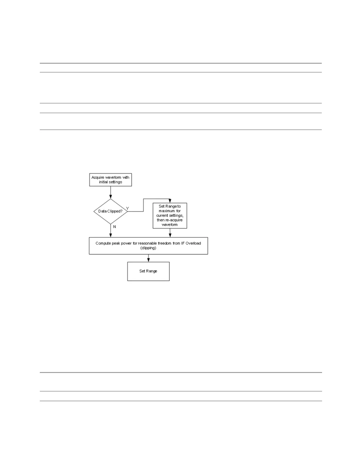
Adjustment Algorithm
The algorithm for the adjustment is documented below:
Peak-to-Average Ratio
Used with "Range (Non-attenuator models)" on page 1651 to optimize the level
control in the instrument. The value is the ratio, in dB, of the peak power to the
average power of the signal to be measured. A ratio of 0 should be used for
sinusoidal signals; for 802.11g OFDM signals use 9dB.
All Modes show the current value of Peak-to-Average ratio on the control. However,
some Modes do not permit changing the value. In these situations, the control is
grayed-out.
Remote Command
[:SENSe]:POWer[:RF]:RANGe:PARatio <real>
[:SENSe]:POWer[:RF]:RANGe:PARatio?
Example
:POW:RANG:PAR 12 dB
Notes In some Modes, this parameter is read-only; meaning the value will appear on the control and query
224 Short Range Comms & IoT Mode User's &Programmer's Reference

Table of Contents

Other manuals for Keysight N9020B

Related product manuals