EasyManua.ls Logo

Keysight N9020B - Page 704

Keysight N9020B
2530 pages
To Next Page IconTo Next Page
To Next Page IconTo Next Page
To Previous Page IconTo Previous Page
To Previous Page IconTo Previous Page
Loading...
3 Short-Range Comms & IoT Mode
3.6 Power Stat CCDF Measurement
OFF aliases to "Off" (:POW:RANG:OPT:ATT OFF)
:POW:RANG:AUTO? returns true if :POW:RANG:OPT:ATT is not OFF
Backwards
Compatibility
SCPI
[:SENSe]:POWer[:RF]:RANGe:AUTO ON | OFF | 1 | 0
[:SENSe]:POWer[:RF]:RANGe:AUTO?
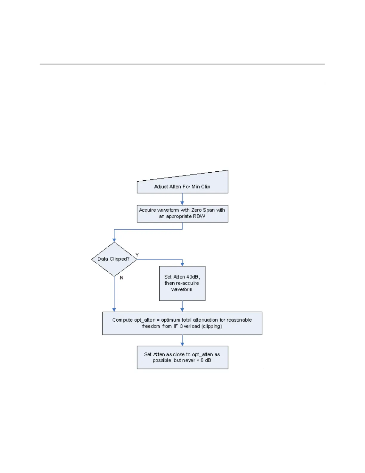
Adjustment Algorithm
The algorithms for the adjustment are documented below:
Single-Attenuator Models
Dual-Attenuator models
"Adjust Atten for Min Clipping" on page 1645 or "Pre-Adjust for Min Clipping" on
page 702 selection is Mech + Elec Atten:
704 Short Range Comms & IoT Mode User's &Programmer's Reference

Table of Contents

Other manuals for Keysight N9020B

Related product manuals