EasyManua.ls Logo

KOLARC MX600 - Electrical Diagram

KOLARC MX600
52 pages
Print Icon
To Next Page IconTo Next Page
To Next Page IconTo Next Page
To Previous Page IconTo Previous Page
To Previous Page IconTo Previous Page
Loading...
47
1
1
2
2
3
3
4
4
D
D
C
C
B
B
A
A
C
a
n
n
o
t
o
p
e
n
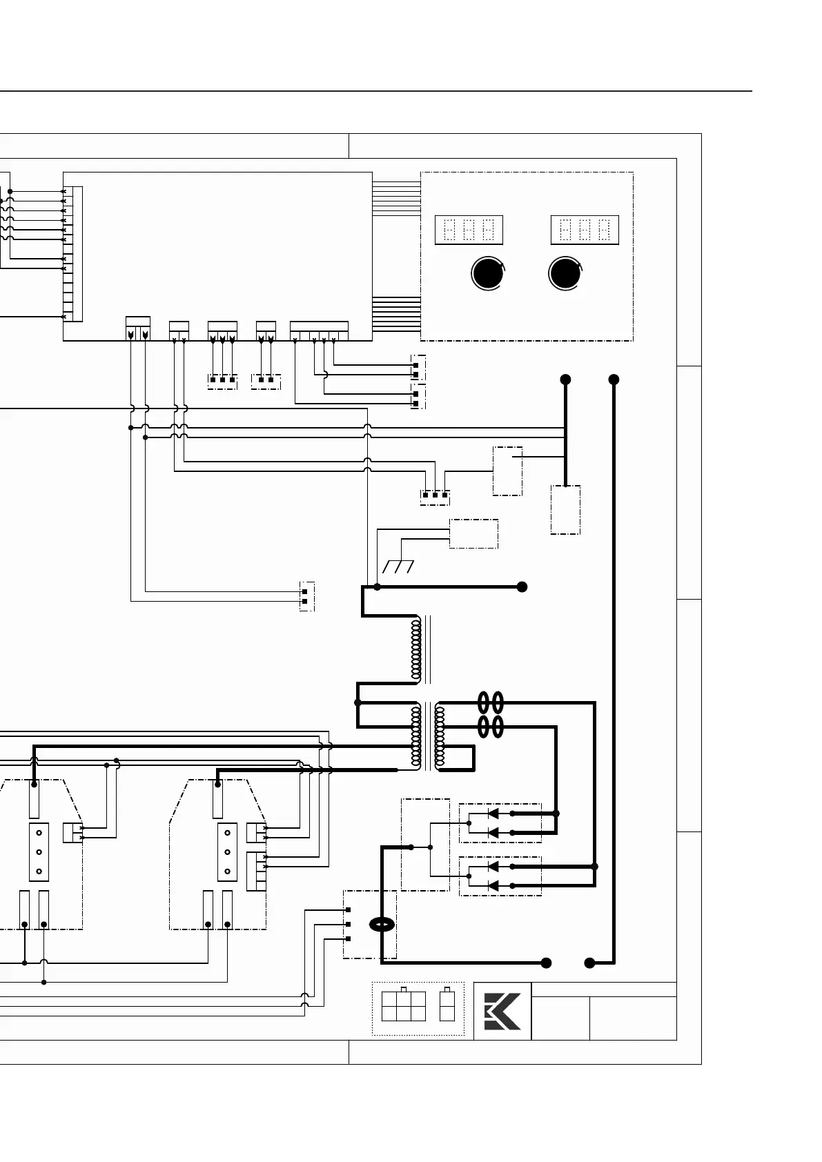
Kolarc Wiring Diagram
Talha Ç ETİNCEVİZ
Company:
Drawn By:
Kolarc Makina
Machine:
MX-500
Revision:
V0.1
Yellow-Green
Brown
Black
Grey
Power Switch
EMI FILTER
L1 U1
Brown
Red
Black
U1 +
-
600Vdc
J6
J7
J8
Bridge Diode
Brown
Red
Black
RELAY CARD
J9
J10
J1
J2
J3
J4
J5
Brown
Black
Red
Black
KLMNS1
KLMNS2
KLMNS2
KLMNS1
Red
Red
Black
Black
KLMNS3
KLMNS3
White
Blue
PL1
PL1
1
2
White
Blue
2
PL4
Grey
Grey
JACK(+)
POWER CARD 1/2
POWER CARD 2/2
FAN BRIDGE
Output Diode1/2
380
380
0
220
0
24
0
22
Red
Brown
Water Motor
Fuse
Black
Red
Water Motor
Output Diode 2/2
FAN1
FAN2
FAN
White
White
Blue
Blue
Yellow-Green
Grey
Grey
Resistor
Fuse
Black
Brown
Grey
Black
1
Blue
2
3
4
5
6
7
8
Red
Brown
Green
Yellow
White
FAN Fuse
JACK(-)
Current Sensor
Al. Heatsink
PL1
1
2
3
4
5
6
PL2
On-Off
PT4
PT1
PT2
PT3
CONTROL CARD
Red
White
Green
Green
Button Led
Red
Red
IGBT PTC
IGBT PTC
Al. Heatsink
PTC
12345678
Blue
White
Grey
PL5
PL9
1
2
1
1
2
3
4
PL1
PL8
SV1
1
2
3
4
5
6
1
2
3
4
5
6
7
8
1234
White
Black
Red
White
Black
Red
Black
White
Yellow
Grey
Green
Brown
Red
Blue
POWER UNIT- VARYO CABLE
Black 9
Brown
Black
Communication
Fuse
Yellow-Green
Varyo
Output JACK(-)
Output JACK(+)
Electrode
Black
Black
Wire Driving
PANEL CARD
Unit
A V
Red
Black
Choke Transformer
Main Transformer
Supply Transformer
Resistor Autput
Grey
Black 9
Black 1-Black 2
Black 3-Black 4
A
B
C
D
E
F
G
A
F
E
D
C
B
G
7-Pin MALE7-Pin FEMALE
Black 5
Black 6
Black 8
Black 7
Black 5
Black 6
Black 7
Black 8
E
D
C
F
G
B
A
Black 1-Black 2
Black 3-Black 4
Black 7
Black 8
Black 9
Black 5
Black 6
E
D
G
B
C
A
Black GND
U2
U3
L2
L3
U2
U3
IGBT Module 1
IGBT Module 1
1
4
2
5
3
6
1
2
Male Connector
+
M
-
F
Black 10
Black 10
Black
MOTOR CARD
PL1
1 2 3 4 5 6
Wire Diving
Button
Black
Red
White
White
Gas Valf
Button
White
White
Red
Black
X3
Wire Diving
Motor
SV1
321
ENCODER
Blue
Red
Black
Yellow
Red
1 2
PL2
1 2
Black
Red
Gas Valf
FAN BRIDGE
Black
Black
Black
Red
PL6
2
1
3
4
5
6
7
8
9
10
11
12
13
14
X1
Trigger
Trigger
Input
Black
Black
Black
Black
Black 1
Black 2
Black 3
Black 4
Black 6
Black 5
Black 7
Black 8
Black 9

Table of Contents

Related product manuals