EasyManua.ls Logo

Kyocera KM-1635 - Main PWB

Kyocera KM-1635
242 pages
To Next Page IconTo Next Page
To Next Page IconTo Next Page
To Previous Page IconTo Previous Page
To Previous Page IconTo Previous Page
Loading...
2HA/2HB
2-3-4
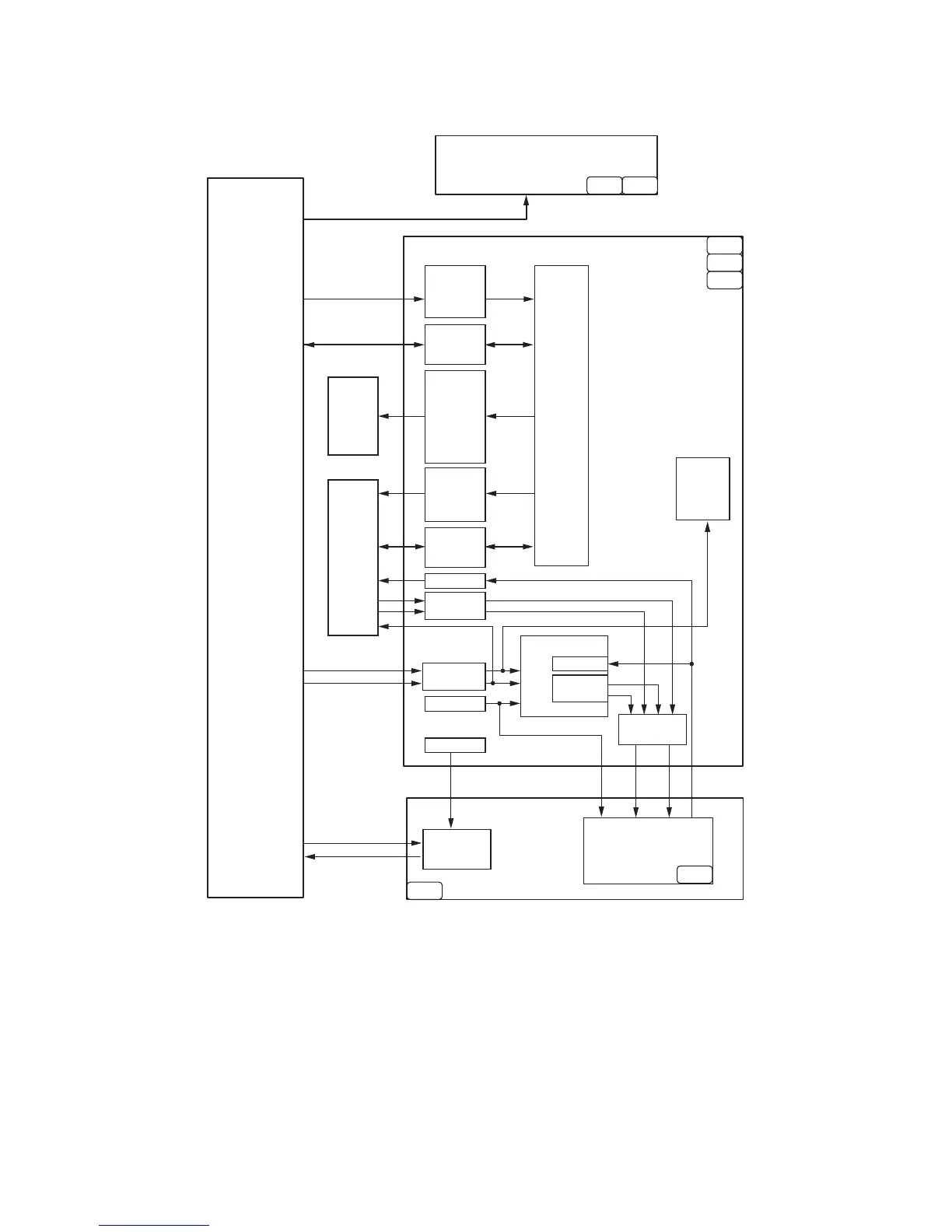
2-3-2 Main PWB
Figure 2-3-3 Main PWB block diagram
EPWB
PLGCLK
PLGDR
PLGRDYN
SCKN
EGSI
EGSO
KYE
SCAN
LEDON
LCDD
LCDRS
LCDEN
LCDR_W
SBSY
SDIR
EGIRN
RSTN
EGSO
SCKN
EGSI
OVSYNK
PDMASKN
SAMPLE
VDATAN
OUTPEN
PDN
PLGCLK
EGIRN
SBSY
SDIR
RSTN
OUTPEN
PDN
VDATAN
SAMPLE
LSU
ASIC1
CPU
OPWB
PRN
PWB
ASIC2
SELECTOR
MPWB
CCDPWB
5V
5V12V
3.3V
2.5V
5V1
24V4
SAMPLE
VDATAN
PDN

Table of Contents

Other manuals for Kyocera KM-1635

Related product manuals