EasyManua.ls Logo

Lauda RP 855 - B;<P- Rdp

Default Icon
127 pages
Print Icon
To Next Page IconTo Next Page
To Next Page IconTo Next Page
To Previous Page IconTo Previous Page
To Previous Page IconTo Previous Page
Loading...
Proline Low-temperature Thermostats
YACE0072 / 21.08.07 Starting up 51
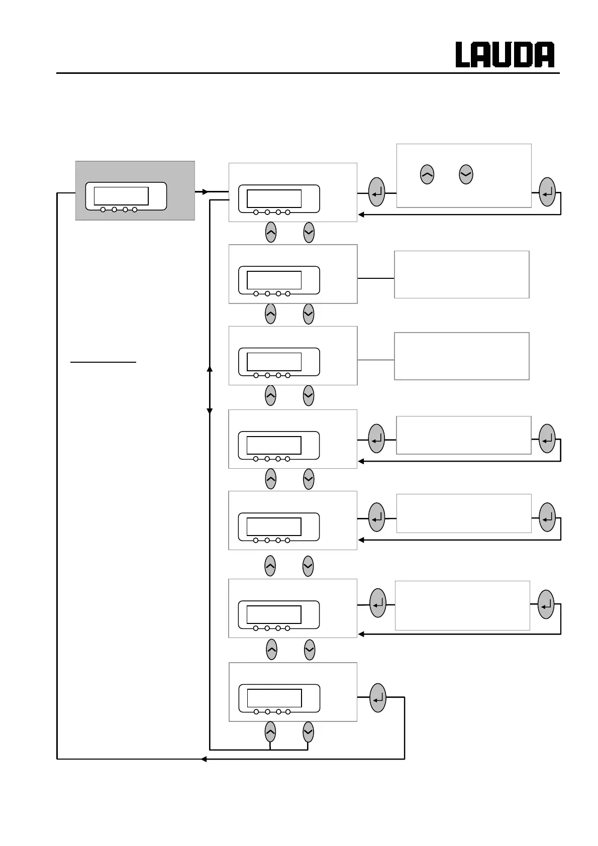
7.6.12 Submenu LMnet Æ B/<P- Æ RDp-- (Master): Displaying refrigerating
system settings
Servicemenüs*
RDp--
°C
Display flashes. Set
with or .
Range: 1 … 8.
Low-level warning
lK 2
°C
* Changes by
authorised
personnel only!
Display flashes.
Set stell_min.
stell_min
RLM0l
°C
Test service e-valve.
c RLM
°C
Fan Mode.
Fan
E@l 1
°C
End
Dlc
°C
Acclimation running
@c@Or
°C
Start acclimation running.
Flushing
E /EE
°C
Start flushing.

Table of Contents

Related product manuals