EasyManua.ls Logo

Marantz NR1504 /U1B - A3 V56 S30 FTP (DIGITAL: U2604,U2605 ) Pin Configuration

Marantz NR1504 /U1B
184 pages
Print Icon
To Next Page IconTo Next Page
To Next Page IconTo Next Page
To Previous Page IconTo Previous Page
To Previous Page IconTo Previous Page
Loading...
A3V56S30FTP (DIGITAL : U2604,U2605 )
A3V56S30FTP
Pin Function
A3V56S30FTP
A3V56S40FTP
256M Single Data Rate Synchronous DRAM
Revision 1.1 Mar., 2010
Page 2 / 39
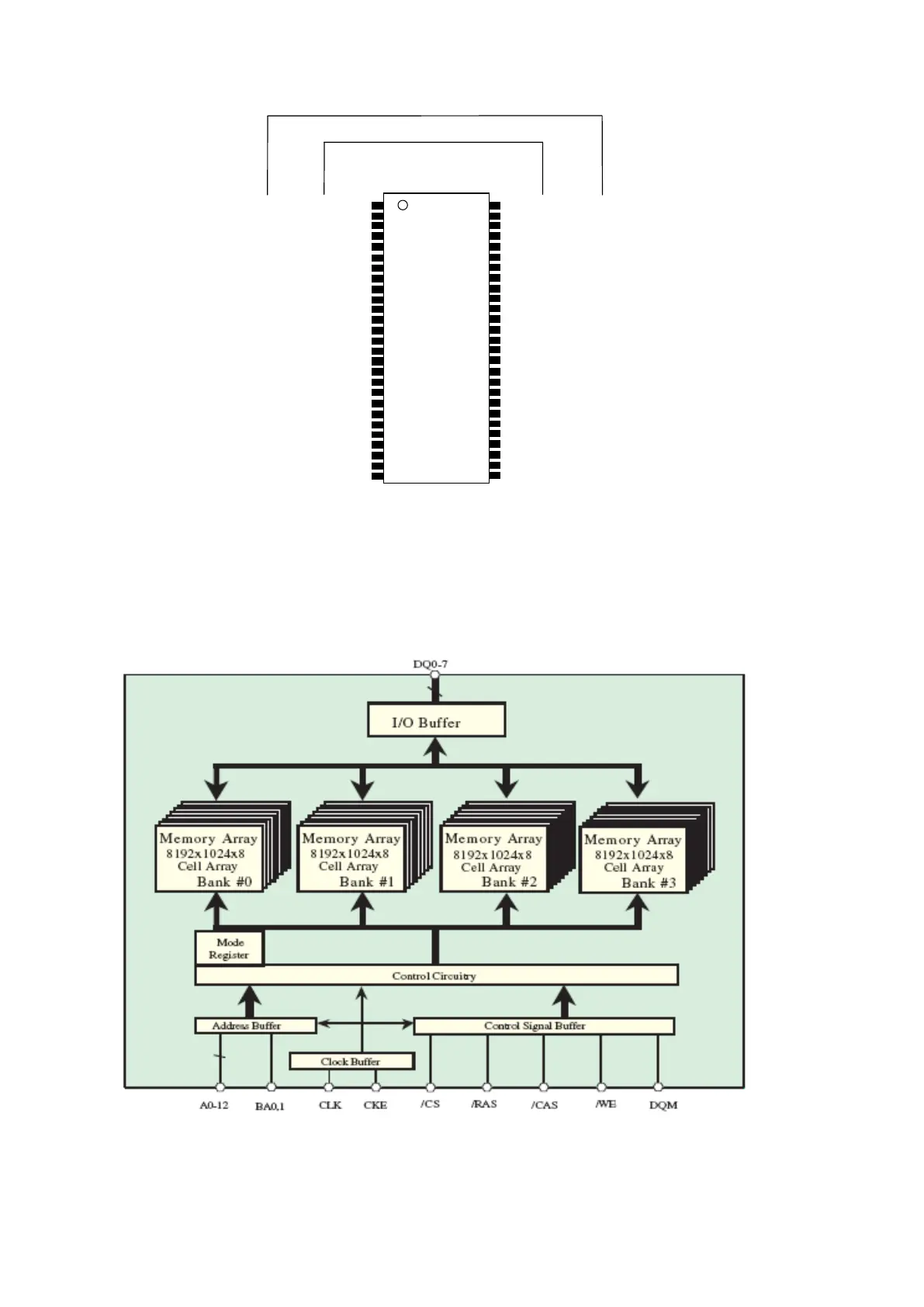
CLK : Master Clock DQM : Output Disable / Write Mask (A3V56S30FTP)
CKE : Clock Enable DQMU,L : Output Disable / Write Mask (A3V56S40FTP)
/CS : Chip Select A0-12 : Address Input
/RAS : Row Address Strobe BA0,1 : Bank Address
/CAS : Column Address Strobe Vdd : Power Supply
/WE : Write Enable VddQ : Power Supply for Output
DQ0-7 : Data I/O (A3V56S30FTP) Vss : Ground
DQ0-15 : Data I/O (A3V56S40FTP) VssQ : Ground for Output
BA0
BA1
Vdd
DQ0
VddQ
DQ1
DQ2
VssQ
DQ3
DQ4
VddQ
DQ5
DQ6
VssQ
DQ7
Vdd
DQML
/WE
/CAS
/RAS
/CS
A
10(AP)
A
2
A
3
Vdd
A
0
A
1
Vdd
DQ0
VddQ
NC
DQ1
VssQ
NC
DQ2
VddQ
NC
DQ3
VssQ
NC
Vdd
NC
/WE
/CAS
/RAS
/CS
BA0
BA1
A
10(AP)
A
2
A
3
Vdd
A
0
A
1
DQM
CKE
Vss
DQ15
VssQ
DQ14
DQ13
VddQ
DQ12
DQ11
VssQ
DQ10
DQ9
VddQ
DQ8
Vss
NC
DQMU
CLK
CKE
A
12
A
11
A
8
A
7
A
6
A
5
A
4
Vss
A
9
Vss
DQ7
VssQ
NC
DQ6
VddQ
NC
DQ5
VssQ
NC
DQ4
VddQ
NC
Vss
NC
CLK
A
12
A
11
A
8
A
7
A
6
A
5
A
4
Vss
A
9
PIN CONFIGURATION (TOP VIEW)
PIN CONFIGURATION
(TOP VIEW)
x8
x16
1
2
3
4
5
6
7
8
9
10
11
12
13
14
15
16
17
18
19
20
21
22
54
53
52
51
50
49
48
47
46
45
44
43
42
41
40
39
38
37
36
35
34
33
23 32
24 31
25 30
26 29
27 28
A3V56S30FTP
A3V56S40FTP
256M Single Data Rate Synchronous DRAM
Revision 1.1 Mar., 2010
Page 3 / 39
Note:This figure shows the A3V56S30FTP
The A3V56S40FTP configuration is 8192x512x16 of cell array and DQ0-15
Type Designation Code
A 3V 56 F G6
Speed Grade 75 133MHz@CL=3
7 143MHz@CL=3
6 166MHz@CL=3
G Green
Package Type TPTSOP (II)
Process Generation
Function Reserved for Future Use
Organization 2
n
3x8, 4x16
SDR Synchronous DRAM
Density 56256M bits
Interface VLVTTL
Memory Style (DRAM)
Zentel DRAM
158

Table of Contents

Related product manuals