EasyManua.ls Logo

marposs IWAVE2 - Page 43

marposs IWAVE2
90 pages
Print Icon
To Next Page IconTo Next Page
To Next Page IconTo Next Page
To Previous Page IconTo Previous Page
To Previous Page IconTo Previous Page
Loading...
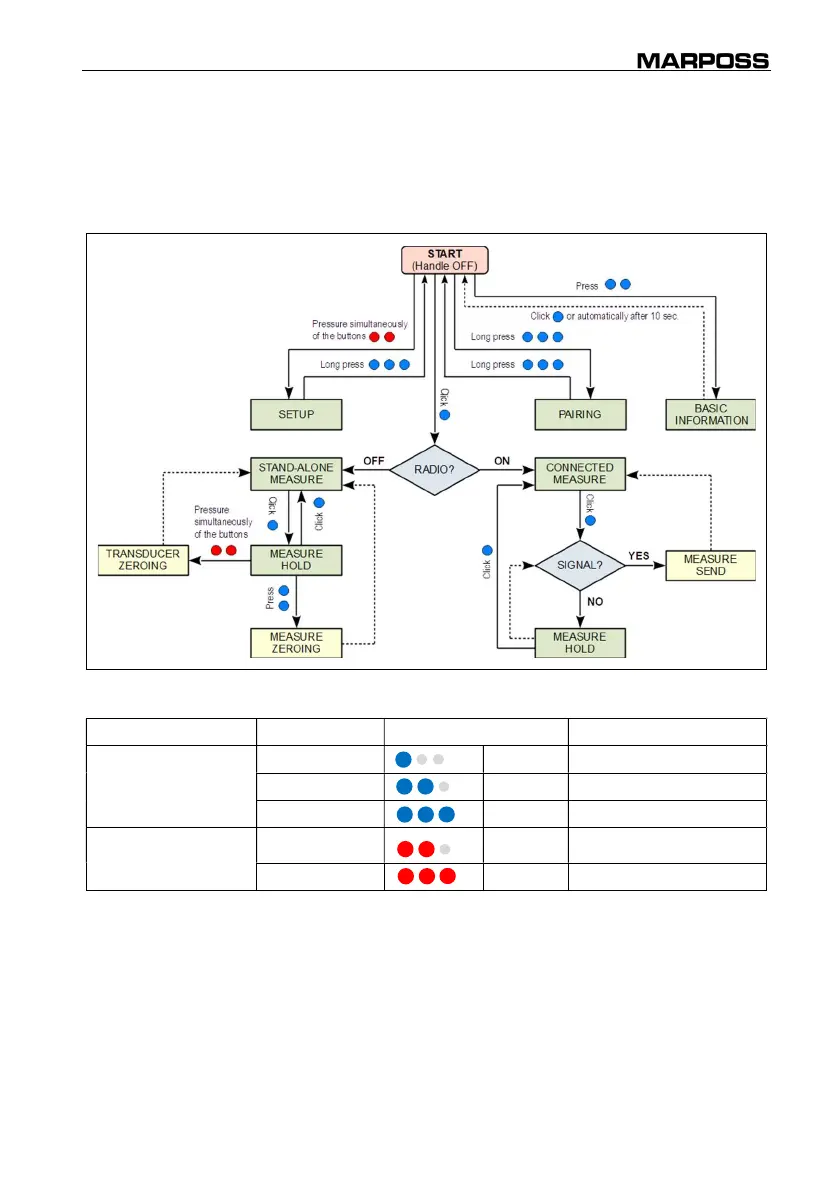
Chapter 5 INSTRUCTIONS FOR USE 43
5. INSTRUCTIONS FOR USE
5.1 Operating chart
Action Visible feedback Acoustic feedback
Pressing one of the
two buttons
Click Blue Short beep
Press
Blue Double beep
Long press
Blue Multi-tone jingle
Pressing both
buttons
simultaneously
Press
Red Double beep
Long press Red Multi-tone jingle

Related product manuals