EasyManua.ls Logo

Maxi Comet Executive Exec-56-G - Page 209

Default Icon
244 pages
Print Icon
To Next Page IconTo Next Page
To Next Page IconTo Next Page
To Previous Page IconTo Previous Page
To Previous Page IconTo Previous Page
Loading...
S8600, S8610, S8660, S8670 INTERMITTENT PILOT MODULE
9 69-0463—01
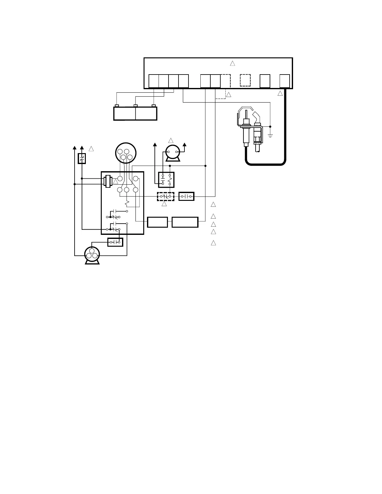
Fig. 8. S8600F,H,M; S8610F,H; S8660D; S8670D Connections in a Heating-Cooling System with
Power-Assisted Combustion.
MV MV/PV PV
GND
(BURNER)
24V
GND
24V
TH-W
(OPT)
VENT
DAMPER
PLUG (OPT) SPARK
5
S8600F,H,M; S8610F,H; S8660D; S8670D
POWER SUPPLY. PROVIDE DISCONNECT MEANS
AND OVERLOAD PROTECTION AS REQUIRED.
ALTERNATE LIMIT CONTROLLER LOCATION.
MAXIMUM CABLE LENGTH 3 ft [0.9 m].
CONTROLS IN 24V CIRCUIT MUST NOT BE IN
GROUND LEG TO TRANSFORMER.
FOR MODULE WITH TH-W TERMINAL AND VENT DAMPER
PLUG, CONNECT THERMOSTAT TO TH-W. LEAVE
24V OPEN. DO NOT REMOVE VENT DAMPER PLUG.
1
2
3
4
5
M1182D
Q345, Q346,
Q348, Q362,
Q381PILOT
BURNER/
IGNITER-
SENSOR
3
5
W
G
Y
COIL
L1
(HOT)
L2
1
AIR PROVING
SWITCH
PRESSURE
CONTROLLER
COOLING
CONTROL
COMBUSTION
AIR BLOWER
RELAY
COMBUSTION
AIR BLOWER
MOTOR
2
L1
(HOT)
L2
R
C
R8239
FAN
CENTER
LIMIT
CON-
TROLLER
1
W
Y
R
G
THERMOSTAT
C H
L
FAN
CONTROL
FAN
MOTOR
4
2ND
OPERATOR
1ST
OPERATOR
PILOT COM
MAIN
VALVE
DUAL VALVE COMBINATION
GAS CONTROL
PILOT
BURNER
GROUND
PILOT GAS
SUPPLY
69-0463-1.fm Page 9 Wednesday, December 19, 2007 1:22 PM
TOC
INDEX
MB-TOC

Table of Contents

Related product manuals