EasyManua.ls Logo

McCrometer WATER SPECIALTIES FlowCom FC101 - Page 24

McCrometer WATER SPECIALTIES FlowCom FC101
42 pages
Print Icon
To Next Page IconTo Next Page
To Next Page IconTo Next Page
To Previous Page IconTo Previous Page
To Previous Page IconTo Previous Page
Loading...
30119-50 Rev. 2.2 | 23JUL2020
Page 22
PROGRAMMING
NOTE:
1. The cumulative total can either have a decimal point or a
multiplier setting but not both simultaneously.
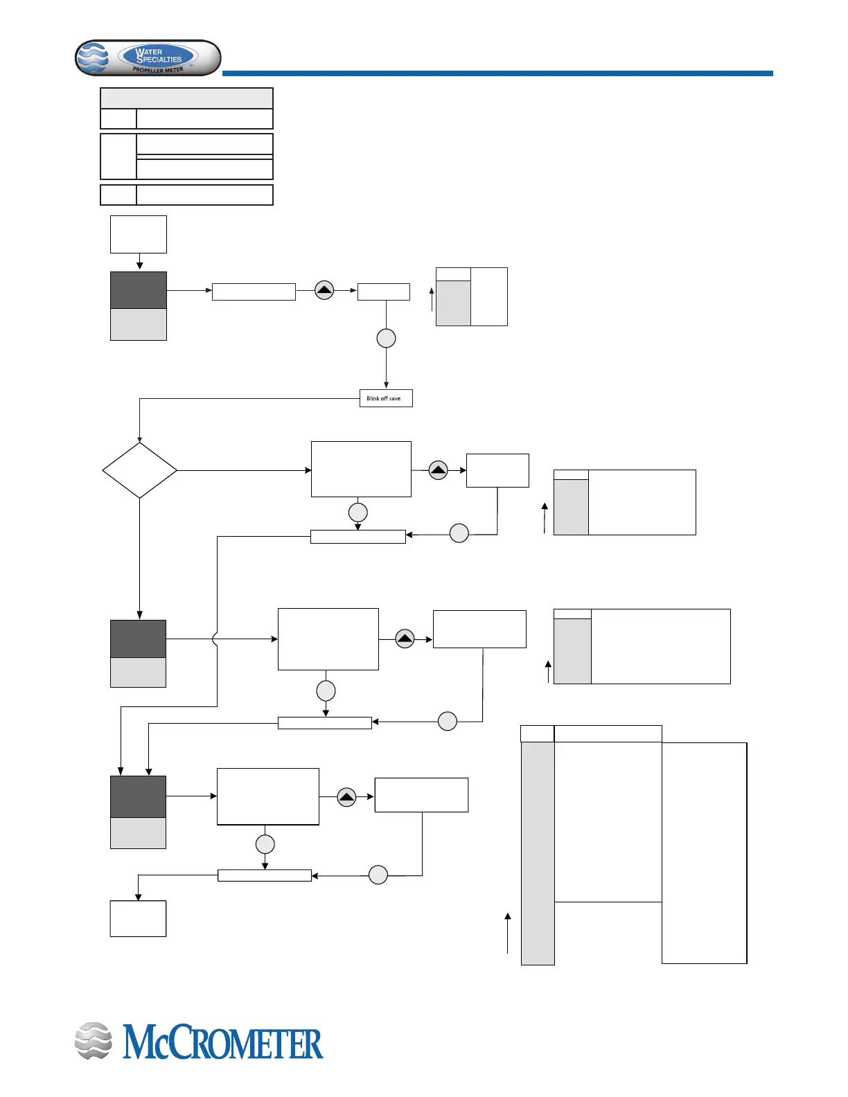
Totalizer DP - Enable/
Disable
Version 2.3 And Higher
Show tot-dp-E on totalizer line
blinking “yes” on rate line.
Change setting.
Display Default is
“No”.
Selecting
“Yes” will
enable
Totalizer
Multiplier.
Yes
No
20 mA Unit
P
Blink o, Save
20mA-Un
Totalizer
Decimal
Place
Totalizer
Multiplier
Show "tot-dP" on
Totalizer line. Blink
current DP or display
blinking "0" on Rate line.
Move DP.
DP blinks until
selected.
P
P
P
tot-dP-E
0
0.0
0.00
0.000
0.0000
Display
tot-FAct
1
10
100
1000
10000
Display
Cycles the DP from
current selection, from
right to left.
Default is "1".
Cycles the factors from the current
selection.
Symbol "X" and "1" is not displayed
in Run Mode if "1" is selected. Any
other factor selected is displayed in
Run Mode.
P
P
Show "tot-FAct" on
Totalizer line.
Blink current factor or
display blinking "1" and
symbol "X" located at
right of Totalizer line.
Blink o, Save
Is tot-dp on?
Blink O, Save
Yes
No
P
To 20mA DP
Menu
Select Unit.
Unit blinks until
selected.
Show "20mA - Un" on
Totalizer line.
Blink current 4-20mA
Rate Symbol or current
"Un xx" on Rate line.
Select factor.
Factor blinks until
selected.
Barrels per day (42G)
Barrels per hour (42G)
Barrels per minute (42G)
Barrels per day (55G)
Barrels per hour (55G)
Barrels per minute (55G)
Cubic feet per minute
Cubic meters per minute
Liters per hour
Kiloliters per hour
Acre-feet per day
Miner’s inch (11.22G)
Miner’s inch (9G)
Imperial gallons per minute
Gallons per hour
Liters per minute
Units of Measure
Un 22
Un 21
Un 20
Un 19
Un 18
Un 17
Un 16
Un 15
Un 14
Un 13
Un 12
Un 11
Un 10
Un 9
Un 8
Un 7
CMH
LPS
MLD
CFS
MGD
GPM
Display
Sets both 4-20mA
output units of
measure.
Default is the "GPM"
symbol. Cycles the
Unit selection from
the current (or
default) selection
through the set of
symbols and text
selections.
From Totalizer
Unit Menu
First Menu Level
4 tot-dP-E
5
tot-dP
Tot-FAct
6 20mA-Un

Related product manuals