EasyManua.ls Logo

Midea UL-BD386WE-SQ - Fan Motor Control Circuit; Sensor Resistance Data

Midea UL-BD386WE-SQ
47 pages
Print Icon
To Next Page IconTo Next Page
To Next Page IconTo Next Page
To Previous Page IconTo Previous Page
To Previous Page IconTo Previous Page
Loading...
Service Manual, 2016-12
35 / 47
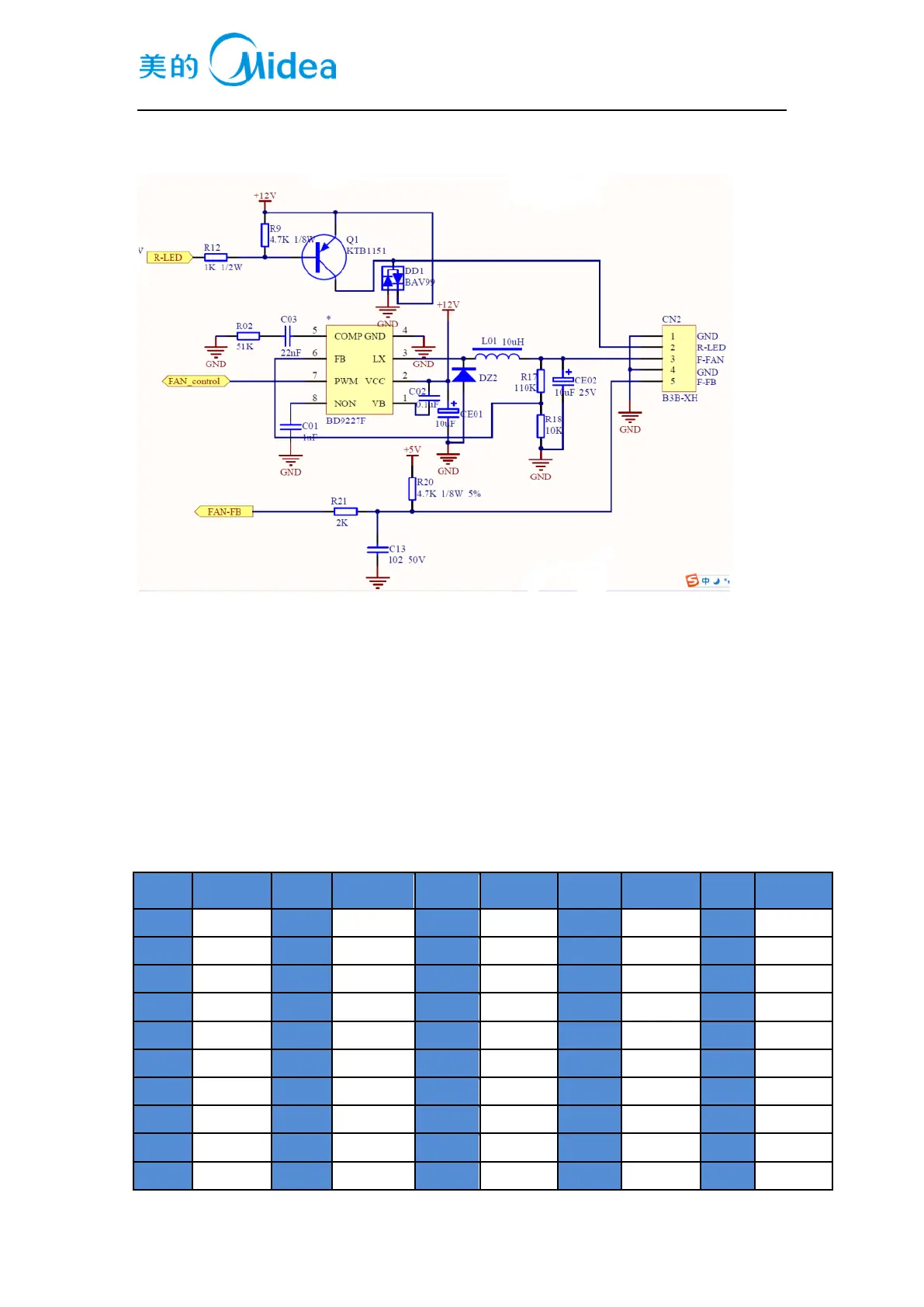
10.4Fan motor circuit of the freezing chamber
12 V voltage is reduced to 7~12V through the control chip BD9227F ,output it to F-FAN pin and
connect it to positive pole of fan, to control the operating of fan in different revolution. Check the
voltage between F-FAN pin and GDN pin, to estimate the fan trouble.
10.5Refrigerator fan motor circuit (None)
10.6Condensing fan motor circuit (None)
10.7Damper motor circuit (None)
10.8Resistance value of the sensor (R/T)
Tx()
RKΩ
Tx()
RKΩ
Tx()
RKΩ
Tx()
RKΩ
Tx()
RKΩ
-30
33.81
-15
14.31
0
6.495
15
3.141
30
1.617
-29
31.85
-14
13.55
1
6.175
16
2.999
31
1.55
-28
30.01
-13
12.83
2
5.873
17
2.865
32
1.486
-27
28.29
-12
12.16
3
5.587
18
2.737
33
1.426
-26
26.68
-11
11.52
4
5.315
19
2.616
34
1.368
-25
25.17
-10
10.92
5
5.06
20
2.501
35
1.312
-24
23.76
-9
10.35
6
4.818
21
2.391
36
1.259
-23
22.43
-8
9.82
7
4.589
22
2.287
37
1.209
-22
21.18
-7
9.316
8
4.372
23
2.188
38
1.161
-21
20.01
-6
8.841
9
4.167
24
2.094
39
1.115

Table of Contents

Related product manuals