EasyManua.ls Logo

Mitsubishi Electric FR-F740-00023

Mitsubishi Electric FR-F740-00023
341 pages
To Next Page IconTo Next Page
To Next Page IconTo Next Page
To Previous Page IconTo Previous Page
To Previous Page IconTo Previous Page
Loading...
38
Connection of stand-alone option units
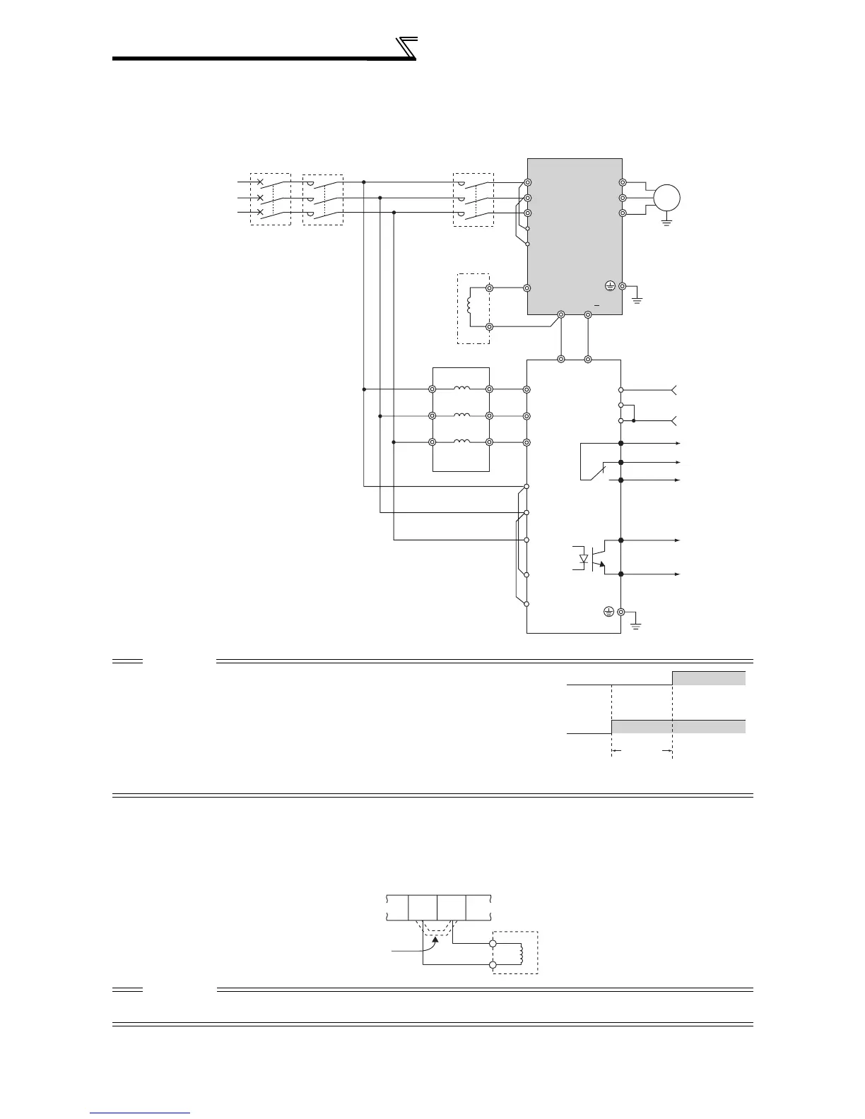
2.4.6 Connection of the power regeneration converter (MT-RC) (01800 or more)
P"5$& ,($$5,0.$/& #& 8(C5+& +5/5$5+#0.($& ,($45+05+& [1!<;S\B& 85+*(+?& C.+.$/& -5,)+57'& #-& -"(C$& 257(C6& 3$,(++5,0
,($$5,0.($&C.77&9#?#/5&0"5&+5/5$5+#0.($&,($45+05+&#$9&.$45+05+6&L*05+&,($$5,0.$/&-5,)+57'B&-50&OFO&.$&
Pr. 30&Regenerative function selection&#$9&O>O&.$&Pr. 70 Special regenerative brake duty6
2.4.7 Connection of the power factor improving DC reactor (FR-HEL)
P"5$&)-.$/&0"5&NS&+5#,0(+&[:;<kWZ\B&,($$5,0&.0&250C55$&05+?.$#7-&dF<dYe6
:(+&0"5&>FFE>&(+&75--B&0"5&M)?85+&,($$5,059&#,+(--&05+?.$#7-&dF<dYe&?)-0&25&+5?(4596&U0"5+C.-5B&0"5&+5#,0(+&C.77&$(0
5@".2.0&.0-&85+*(+?#$,56
:(+&0"5&>FG>>&(+&?(+5B&#&NS&+5#,0(+&.-&-)887.596&L7C#'-&.$-0#77&0"5&+5#,0(+6
G:H>5IE
P"5$&)-.$/&0"5& :;<:=>>&-5+.5-& 0(/50"5+&C.0"& 0"5& 1!<
;SB&.$-0#77&#&?#/$50.,&,($0#,0(+&[1S\&#0&0"5&.$8)0&-.95&(*
0"5&.$45+05+&-(&0"#0&8(C5+&.-&-)887.59&0(&0"5&.$45+05+&#*05+
F-&(+&?(+5&"#-&57#8-59&#*05+&8(C5+.$/&($&0"5&1!<;S6
P"5$&8(C5+&.-&-)887.59&0(&0"5&.$45+05+&8+.(+&0(&0"5&1!<
;SB&0"5&.$45+05+&#$9&0"5&1!<;S&?#'&25&9#?#/59&(+&0"5
1SSA&?#'&0+.8&(+&25&9#?#/596
;5*5+& 0(& 0"5& 1!<;S& ?#$)#7& *(+& 8+5,#)0.($-& *(+
,($$5,0.$/&0"5&8(C5+&,((+9.$#0.($&+5#,0(+&#$9&(0"5+-6
G:H>5IE
!"5&C.+.$/&9.-0#$,5&-"()79&25&C.0".$&^?6
!"5&-.V5&(*&0"5&,#275-&)-59&-"()79&25&5K)#7&0(&(+&7#+/5+&0"#$&0"#0&(*&0"5&8(C5+&-)887'&,#275-&[;YZFB&bYZ]B&!YZ_\6
(Refer to page 17)
DCL
P1
P1
R/L1
S/L2
T/L3
R1/L11
S1/L21
R
S
T
R
S
T
R1
S1
R2
S2
T2
R2
S2
T2
RES
STF
SD
C
B
A
U
V
W
Inverter
MT-RCL
P
P/+
N/
P
N
RDY
SE
MT-RC
Reset signal
Alarm signal
Ready signal
Three-phase
A
C power
supply
MCCB
MC2
IM
MC1
MT-RC power supply (MC1)
Inverter input power supply (MC2)
ON
ON
1s or more
P1
FR-HEL
Remove
the jumper.
P/+

Table of Contents

Other manuals for Mitsubishi Electric FR-F740-00023

Related product manuals