EasyManua.ls Logo

Mohlenhoff BSF 20 Series - External Change-Over Signal; Pump;Boiler 24 V; Pump;Boiler 230 V

Mohlenhoff BSF 20 Series
Print Icon
To Next Page IconTo Next Page
To Next Page IconTo Next Page
To Previous Page IconTo Previous Page
To Previous Page IconTo Previous Page
Loading...
34
DEU
ENG
NDL
FRA
ITA
ESP
3.2.1 External change-over signal
HZ 5 HZ 6HZ 7HZ 8 HZ 9HZ 10 HZ 11 HZ 12
pump
1 2
boiler
1 2
ECO
1 2
CO
1 2
H %
1 2
HZ 1 HZ 2 HZ 3 HZ 4
111111222222 111111222222 111111222222
N
N
LLTB
T4AH
N
L
230 V
24 V
If an external change-over signal is used, the
overall installation switches accordingly be-
tween heating and cooling.
Heating
Cooling
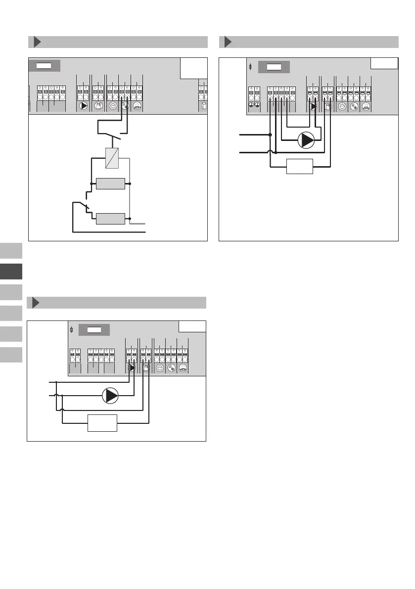
3.2.2 Pump/boiler 230 V
HZ 5 HZ 6HZ 7HZ 8 HZ 9HZ 10 HZ 11 HZ 12
pump
1 2
boiler
1 2
ECO
1 2
CO
1 2
H %
1 2
HZ 1 HZ 2 HZ 3 HZ 4
111111222222 111111222222 111111222222
N
N
LLTB
T4AH
N
L
230 V
The boiler connection allows the control of a
heat generator. Additionally, a pump can be
controlled directly.
boiler
HZ 5 HZ 6HZ 7HZ 8 HZ 9HZ 10 HZ 11 HZ 12
pump
1 2
boiler
1 2
ECO
1 2
CO
1 2
H %
1 2
HZ 1 HZ 2 HZ 3 HZ 4
111111222222 111111222222 111111222222
L1‘
TB
L2‘
L1 L2
T2A
N
L
rme-
erzeuger
3.2.3 Pump/boiler 24 V
24 V
The boiler connection allows the control of a
heat generator. Additionally, a pump can be
supplied and controlled directly.
boiler

Table of Contents