EasyManua.ls Logo

Motorola Pro3100 - Page 175

Motorola Pro3100
686 pages
To Next Page IconTo Next Page
To Next Page IconTo Next Page
To Previous Page IconTo Previous Page
To Previous Page IconTo Previous Page
Loading...
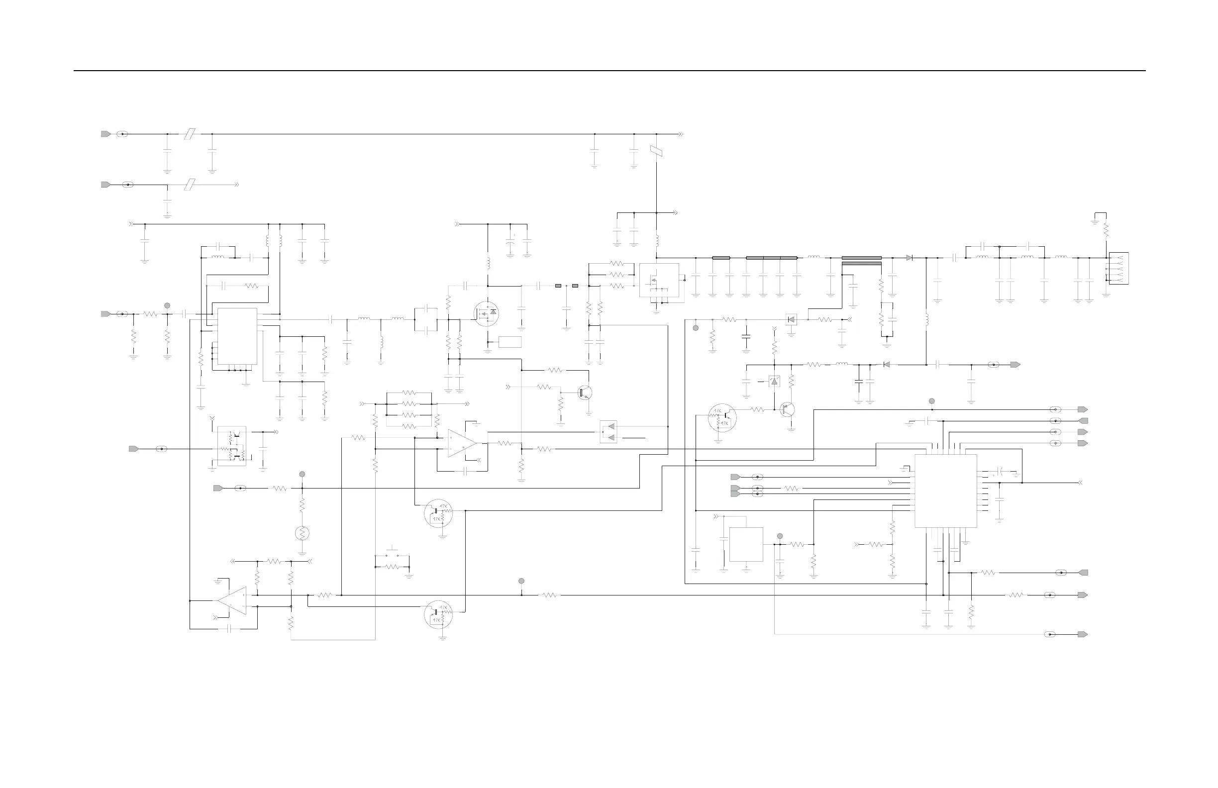
VHF (136–174 MHz) 1–25 W LDMOS PCB 8471235L04, Schematics, and Parts Lists Section 4: 4-7
6881091C63-F
G
G
G
G
G
G
G
G
G
G
G
G
G
G
G
G
width 2.032
7.5
1.542x4
5185130C65
2.216x??
J3401
0.8x25
470pF
C3439
91
R3421
39K
V10
14
V45
16
TXE5V
71
1RAV
02
2RAV
81
3RAV
42
15
VG
LV
6
MILV
Q
11
QX
10
NIFR
1
SR
1
2
RSET
31
XR
3
2
1T
2
TEMP
30
12
13
CQXDATA
28
F168
9
1DNG
8
GND2
25
TNI
4
AN
2
2
H99S-4
ANO
32
BPOS
27
CEX
29
IC
3
JC
5
LC
7
CLK
26
CQ
U3501
C3438
FECNTL_1_VHF_PA_1
K9V1_VHF_PA_1
470pF
C3428
2200pF
K9V1
C3435
330pF
470pF
C3450
RXIN_VHF_PA_1
RESET_VHF_PA_1
L3421
57R01
C3400
330pF
470
R3400
1000pF
C3440
LM2904
U3402-1
2
3
1
8
4
C3414
330pF
12pF
C3451
PA_PWR_SET
C3452
270pF
C3472
1000pF
NU
C3446
C3448
120pF
C3418
62pF
33pF
C3449
120pF
NU
100pF
C3507
13pF
C3498
CNT LVLTG
FECNTL_1
1
PASUPVLTG
4.22nH
L3401
TP3405
NU
L3414
7.66nH
NU
0.1uF
C3413
470pF
C3509
120
R3414
2.7
R3434
120
R3432
51
R3457
300K
R3505
100
R3405
39K
R3502
2.4K
R3445
C3423
1uF
R3427
2.7
2.7
300
R3426
M3421
HEATSINK
POS
1
R3401
R3422
2.2K
Q3471
L3403
68nH
Q3422
C3499
16pF
220
R3429
2.7
R3433
2
R3440
0
NU
S3440
SWITCH
1
R3501
6.8K
330pF
C3416
RXIN
INT_SWB_VHF_PA_1
9V3
2200pF
C3506
C3420
330pF
C3402
24pF
.022uF
R3442
C3445
2.2K
16pF
Q3442
FECNTL_2
C3447
68nH
L3411
51
R3473
D
G
GND1
GND2
1S
2S
3S
4S
1
Q3441
R3425
TP3406
2.4K
2.7
R3428
1.2uH
L3471
13.85nH
L3422
C3424
470pF
51nH
L3491
100K
R3508
470pF
C3406
0.033uF
C3425
FECNTL_2_VHF_PA_1
D3401
C3401
330pF
R3450
470
39K
R3441
10K
R3491
L3493
51nH
D3451
51
R3474
R3402
15
R3423
39K
DATA
D3471
Q3411
R3403
300
TP3401
1
CLK_VHF_PA_1
C3403
33pF
C3475
6.8pF
R3406
100K
3.3K
R3413
L3472
51nH
R3411
6.8K
750ohm
C3494
13pF
C3404
33pF
.022uF
L3437
17nH
3.3pF
C3471
C3495
C349636pF
R3455
100K
Q3472
.01uF
C3434
C3510
3300pF
C3510
3300pF
220pF
C3474
CNTLVLTG_VHF_PA_1
C3453
470pF
C3436
10uF
L3412
12nH
C3508
470pF
R3431
51
R3418
22K
25nH
L3443
TXINJ
CSX_VHF_PA_1
2.7K
R3511
Q4451
MOSBIAS_2
R3404
47K
R3504
10K
C3426
330pF
CSX
C3431
47pF
U3402-2
LM2904
6
5
7
8
4
TXINJ_VHF_PA_1
NU
.01uF
C3504
10K
R3506
Q3421
2200pF
C3501
C3432
56pF
NU
C3427
3300pF
20K
R3507
1K
R3509
68pF
C3492
C3493
6.2pF
RESET
D3472
TEMPSENSE_VHF_PA_1
TEMPSENSE
0
R3513
100K
R3510
3
1
36
R3415
VR3471
5.6V
2
VOUT
2
INT_SWB
PASUPVLTG_VHF_PA_1
U3502
LM50
DNG
13
SOP
.022uF
C3410
270pF
C3473
2.7
R3435
CLK
R3417
10K
NU
39K
R3443
.033uF
C3437
RT3404
10K
57R01
L3436
30K
R3454
12K
1
R3452
TP3402
1
TP3403
4.7
R3444
C3503
470pF
C3419
330pF
15pF
C3491
C3411
.022uF
1uF
C3505
C3405
470pF
MOSBIAS_2_VHF_PA_1
R3471
470
L3402
57R01
11.03nH
L3413
NU
R3412
1K
C3422
C3502
3300pF
0.1uF
C3415
VHF (136–174 MHz) 1–25 W LDMOS PCB 8471235L04 Power Amplifier

Table of Contents

Other manuals for Motorola Pro3100

Related product manuals