EasyManua.ls Logo

Motorola Pro3100 - Page 255

Motorola Pro3100
686 pages
To Next Page IconTo Next Page
To Next Page IconTo Next Page
To Previous Page IconTo Previous Page
To Previous Page IconTo Previous Page
Loading...
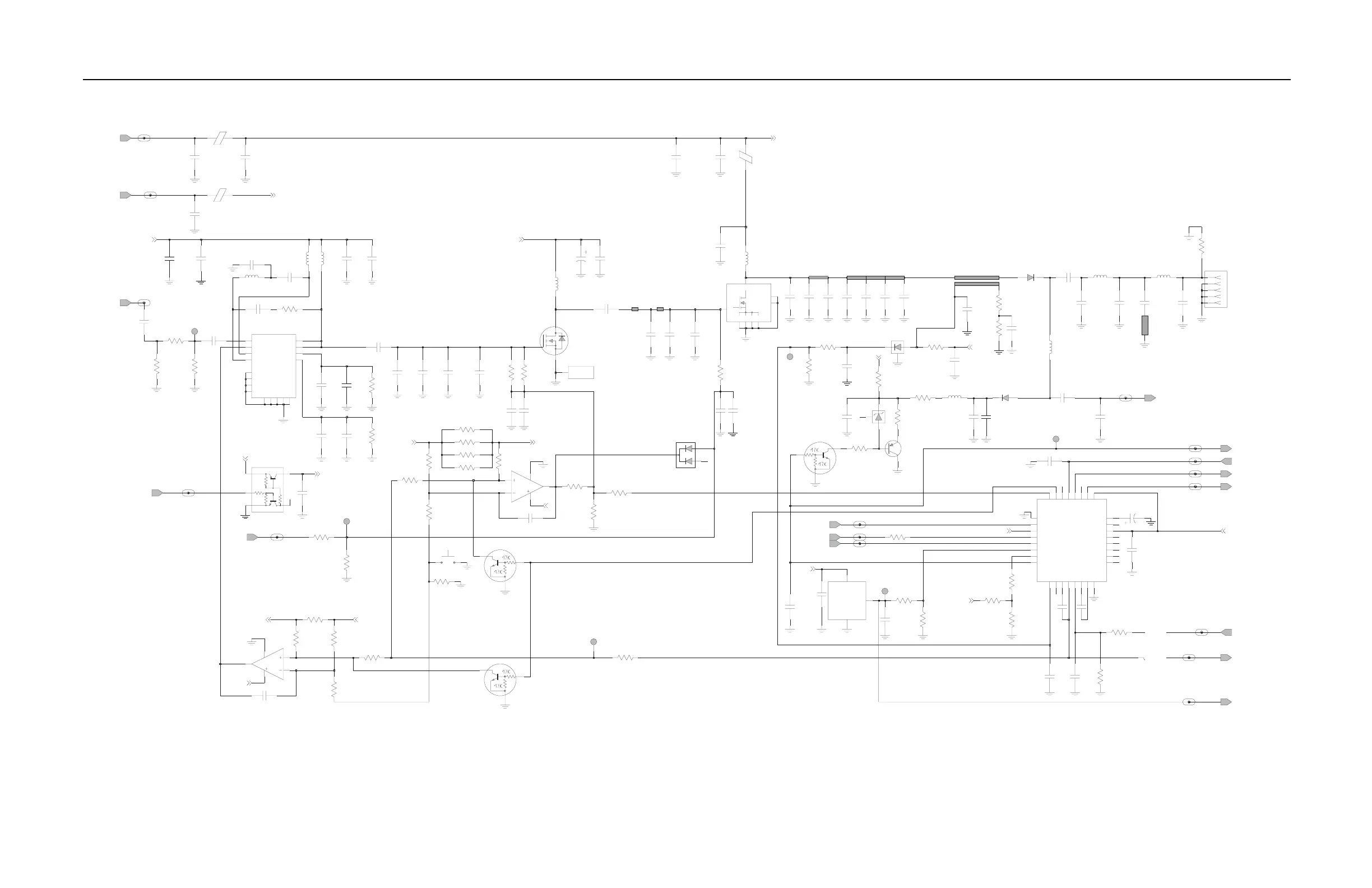
UHF Band 1 (403–470 MHz) 1–25 W LDMOS PCB 8471224L03, Schematics, and Parts Lists Section 5: 4-5
6881091C63-F
G
G
G
G
G
G
G
G
G
G
G
G
G
G
G
G
1.542x4
2.216x??
width 2.0327.5
J3401 - BNC/miniUHF
0.8x25
DATA
C4473
36pF
100pF
C4414
39pF
R4491
C4492
J4401-2
10K
J4401-3
R4473
51
15pF
C4424
100pF
C4453
R4443
39K
C4505
1uF
C4413
.022uF
NU
10uF
C4436
17nH
L4491
R4442
2.2K
C4425
.01uF
R4507
20K
470pF
C4400
NU
30pF
C4455
R4415
51
11pF
NU
J4401-5
C4498
2.7
R4424
100pF
C4407
C4458
CNTLVLTG
D4401
TEMPSENSE
33pF
2.4K
R4428
C4416
100pF
C4440
1000pF
R4502
39K
.033uF
C4459
100pF
C4421
470
R4458
DATA_UHF_PA_1
FECTRL_2
C4439
100pF
J4401-1
17nH
L4493
1
Q4422
Q4442
TP4403
C4497
57R01
L4421
5.6pF
INT_SWB_UHF_PA_1
RXIN
17nH
L4437
57R01
L4402
C4427
33pF
C4449
3300pF
2200pF
C4431
100pF
100pF
C4506
C4406
C4437
C4472
36pF
L4436
57R01
.033uF
2
3
1
R4401
5.6V
VR4471
9V3
300
C4474
100pF
NU
PASUPVLTG_UHF_PA_1
NU
R4400
51
33pF 120pF
C4443
NU
C4448
2
3
1
8
4
C4442
22pF
1
U4402-1
LM2904
CNTLVLTG_UHF_PA_1
TP4402
PA_PWR_SET_UHF_PA_1
470
R4471
R4474
51
D4451
33pF
C4457
10K
R4404
D
G
GND1
GND2
1S
2S
3S
4S
Q4441
R4454
10K
C4435
0
R4446
100pF
13pF
U4502
3
SOPDNG
1
2
VOUT
C4452
11.03nH
LM50
C4471
L4401
TP4406
1
100pF
FECTRL_1
18pF
C4420
0.1uF
C4503
R4416
51
9.1pF
C4441
6.8K
R4501
MOSBIAS_2
R4427
2.7
2.7
8.2pF
R4425
C4415
C4444
.022uF
L4411
18nH
RXIN_UHF_PA_1
C4507
100pF
RESET
4.22nH
K9V1_UHF_PA_1
MOSBIAS_2_UHF_PA_1
L4422
R4417
NU
220K
R4406
2.7K
R4422
TP4401
1
2.2K
U4508
INT_SWB
C4502
0.022uF
D4472
CSX_UHF_PA_1
FECTRL_1_UHF_PA_1
PASUPVLTG
C4434
.01uF
R4426
FECTRL_2_UHF_PA_1
2.7
12K
R4452
9.1pF
C4403
Q4411
100pF
C4405
TP4404
1
C4509
470pF
NU
9.1pF
C4496
02
1RAV
81
2RAV
42
3RAV
VG
15
6
LV
91
MILV
12
SR
31
RSET
32
XR
2
1T
30
TEMP
14
V10
16
V45
71
TXE5V
9
F168
8
1DNG
25
GND2
4
TNI
22
AN
11
Q
10
QX
1
NIFR
29
CEX
3
IC
5
JC
7
LC
26
CLK
12
CQ
CQX
1328
DATA
H99S-4
U4501
32
ANO
27
BPOS
10K
NU
R4431
R4506
CLK
51
10K
R4475
15
R4402
1uF
C4423
22pF
C4417
Q4421
NU
R4505
300K
6.8K
R4411
100pF
C4408
POS
L4471
390nH
HEATSINK
M3421
1
D4471
R4403
300
R4457
TP4405
1
120
C4418
4.3pF
TXINJ
RESET_UHF_PA_1
CLK_UHF_PA_1
10K
R4504
2.7K
C4426
R4429
1K
100pF
100K
R4509
R4508
100K
R4455
5.6pF
C4475
39pF
C4419
NU
2200pF
C4428
17nH
L4472
0
NU
9.1pF
NU
R4440
TXINJ_UHF_PA_1
C4446
R4445
2.4K
Q4472
39K
R4421
18nH
L4403
C4491
9.1pF
LM2904
U4402-2
6
5
7
8
4
C4501
2200pF
100pF
C4510
39K
R4423
.022uF
C4411
J4401-4
100pF
9V3_UHF_PA_1
C4412
K9V1
C4422
100pF
PA_PWR_SET
C4402
.022uF
C4451
1000pF
2.7K
R4418
C4504
0.012uF
3.3K
CSX
R4413
Q4471
100pF
R4511
4.7
R4412
C4404
6.8K
VD1
14 2
VG1
VG2
3
100pF
C4508
NC1
8
NC2
9
NC3
10
NC4
15
RFIN
16
RFOUT1
6
RFOUT2
7
VCNTRL
1
PE
71
G2
11
1DNG
4
2DNG
5
3DN
G
21
4
D
N
G
3
1
U4401
30C65
12
100pF
C4401
SWITCH
S5440
U_PREDRIVER
9V3FLT
R4441
39K
NC_D3401_2
PA_SWB
1_1143Q_CN
PA_SWB
A+
9V3FLT
9V3FLT
NC_VR3471_2
9V3FLT
U_DRIVER
PA_SWB
U_DRIVER9V3FLT
9V3FLT
A+
U_PREDRIVER
A+
2_1053U_CN
9V3FLT
MOSBIAS_1
22_1053U_CN
9
1
_
10
53U_C
N
NC_U3501_15
NC_U3501_13
NC_U3501_12
NC_U3501_11
NC_U3501_10
NC_U3501_9
9V3FLT
UHF Band 1 (403–470 MHz) 25–40 W LDMOS PCB 8471224L03 Power Amplifier

Table of Contents

Other manuals for Motorola Pro3100

Related product manuals