EasyManua.ls Logo

NCR 5965 - Troubleshooting Flow Chart

NCR 5965
91 pages
Print Icon
To Next Page IconTo Next Page
To Next Page IconTo Next Page
To Previous Page IconTo Previous Page
To Previous Page IconTo Previous Page
Loading...
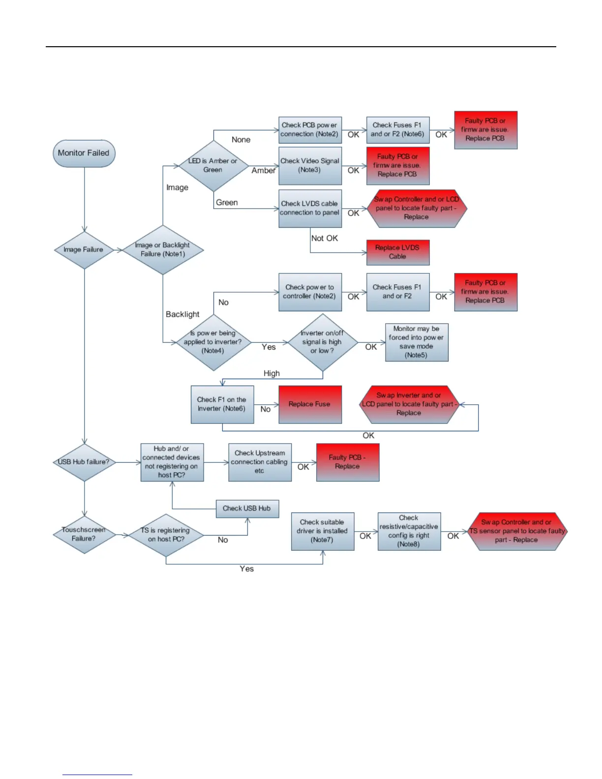
Chapter 4: Problem Isolation Procedures 4-7
Troubleshooting Flow Chart

Table of Contents