EasyManua.ls Logo

Omron E5AZ - Page 156

Omron E5AZ
162 pages
Print Icon
To Next Page IconTo Next Page
To Next Page IconTo Next Page
To Previous Page IconTo Previous Page
To Previous Page IconTo Previous Page
Loading...
137
Appendix
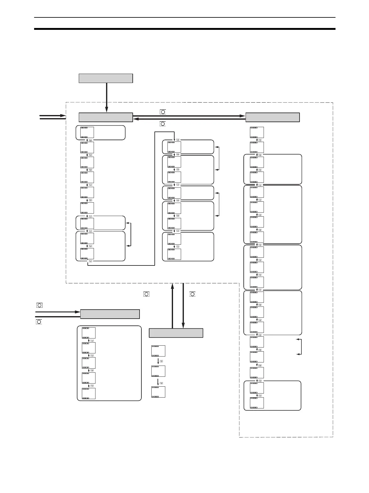
MV monitor
(OUT1)
MV monitor
(OUT2)
Alarm value
upper limit 3
Alarm value
lower limit 3
PV
P
I
D
+M +M
Power ON
Operation level
PV/SP
key less than 1 second
key less than 1 second
Add in the
additional PV
display"
parameter.
Multi-SP
Select SP.
SP ramp monitor
Heater current value monitor
Current value monitor of
HBA
Run/stop
Alarm value 1
Alarm value
upper limit 1
Alarm value
lower limit 1
Set either
of these
parameters.
Set either
of these
parameters.
Set either
of these
parameters.
Alarm value 2
Alarm value 3
Alarm value
upper limit 2
Alarm value
lower limit 2
Adjustment level
AT execute/cancel
Auto-tuning
Communications writing
Enable or disable writing by
communications.
Heater current
value monitor
HBA
function
Heater burnout
detection
SP 0
SP 1
SP 2
SP 3
SP used by
multi-SP
Temperature
input shift
One-point shift
Two-point shift
Upper-limit
temperature input
shift value
Lower-limit
temperature input
shift value
Proportional
band
Integral time
Derivative
time
PID settings
Cooling
coefficient
Used in
heating/
cooling
control
Dead band
Manual reset value
Clear the offset during
stabilization of P or PD control.
Hysteresis (OUT1)
Set hysteresis.
Hysteresis (OUT2)
Protect level
Operation/adjustment protect
Restricts display and modification of
menus in the operation and adjustment
levels.
Initial setting/communications
protect
Restricts display and modification of
menus in the initial setup, operation
level and adjustment levels.
Setting change protect
Protects changes to setups by
operation of the front panel keys.
1 second min.
keys
3* seconds min.
* The key pressing time
can be changed in Move
to protect level time.
keys
key less than 1 second
key less than 1 second
Communications setting level
Communications
unit No.
Baud rate
Data length
Parity
Stop bits
25
C
25
100
C
al-2
0
C
al2h
0
C
al2l
0
C
al-3
0
C
al3h
0
C
al3l
0
C
o
0.0
c-o
0.0
at
off
cmwt
off
ct
00
hb
00
sp-0
0
C
sp-1
0
C
sp-2
0
C
sp-3
0
C
in5
0.0
C
in5h
0.0
C
in5l
0.0
C
p
8.0
C
i
233
d
40
c-sc
1.00
c-db
0.0
C
oapt
0
u-no
1
bps
9.6
len
7
C
sbit
2
C
prty
eVen
C
icpt
1
wtpt
off
of-r
50.0
hy5
1.0
C
chy5
1.0
C
m-sp
0
sp-m
0
C
ct
00
r-5
run
al-1
0
C
al1h
0
C
al1l
0
C

Table of Contents

Related product manuals