EasyManua.ls Logo

Omron OMNUC G5 Series - Page 182

Omron OMNUC G5 Series
484 pages
To Next Page IconTo Next Page
To Next Page IconTo Next Page
To Previous Page IconTo Previous Page
To Previous Page IconTo Previous Page
Loading...
4-9
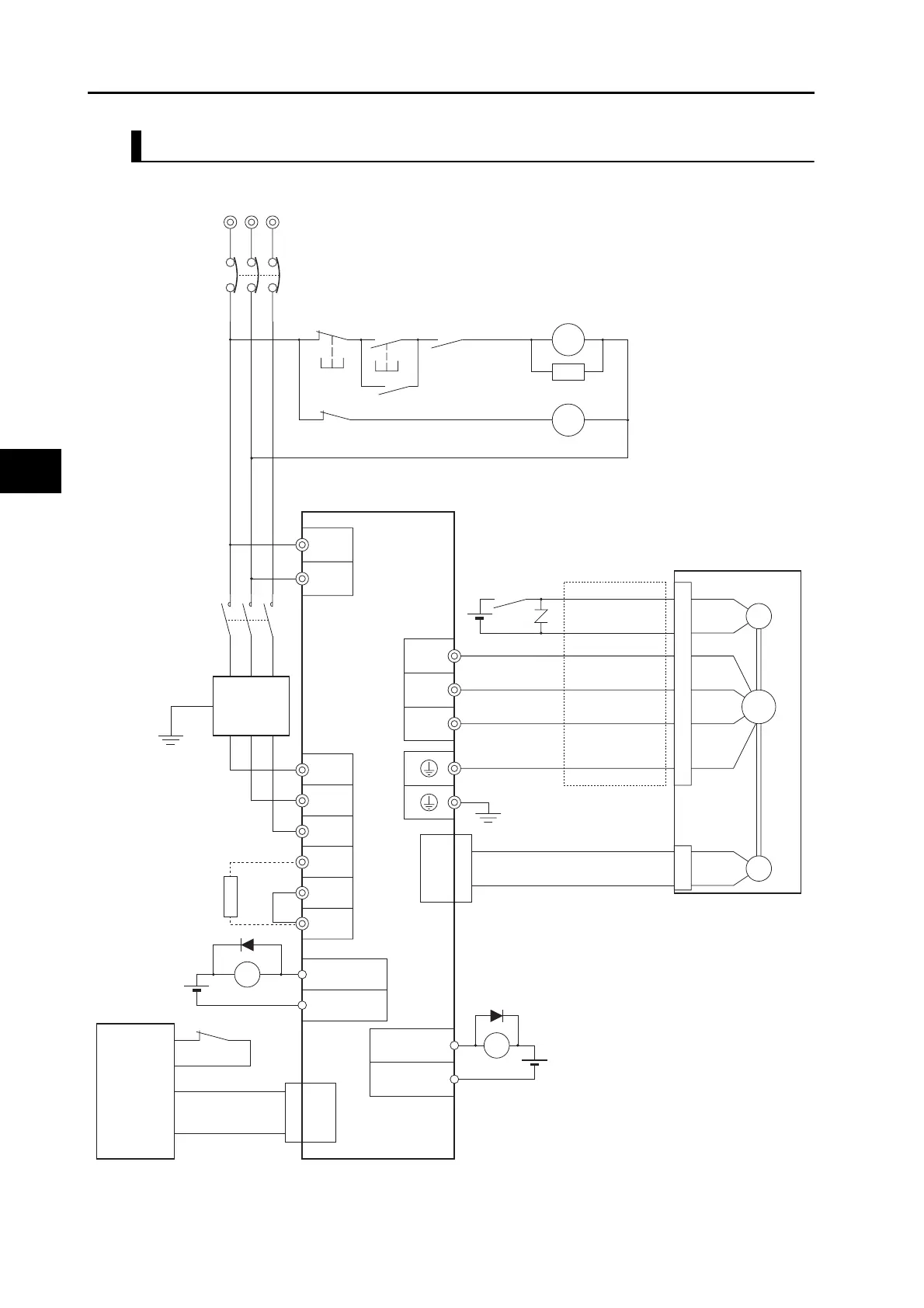
4-2 Wiring
OMNUC G5-series AC Servomotors and Servo Drives User’s Manual (with Built-in EtherCAT Communications)
4
System Design
R88D-KN30H-ECT-R/-KN50H-ECT-R
RT
NFB
S
Noise filter (*1)
123
456
E
NF
Ground to 100
or less
3-phase 200 to 230 VAC, 50/60 Hz
Servo alarm display
L1C
L2C
L1
L2
L3
OMNUC G5-series
AC Servo Drive
ALMCOM
/ALM3
4
User-side
control
device
CN1
X
24 VDC
1
2
BKIR
BKIRCOM
XB
24 VDC
Control cables
OMNUC G5-series
AC Servomotor
W
V
U
B
E
M
CN2
Encoder cables
Power cables
24 VDC
(*2)
CN1
CN1
*1.
Recommended products are listed in 4-3,
Wiring Conforming to EMC Directives.
*2.
Recommended relay: MY relay by OMRON
(24-V) For example, MY2 relay by OMRON
can be used with all G5-series motors with
brakes because its rated induction load is 2
A (24 VDC).
*3. There is no polarity on the brakes.
*4.
The Regeneration Resistor built-in type
(KN30H-ECT-R and KN50H-ECT-R)
connects B2 and B3. When the amount of
regeneration is large, remove the
connection between B2 and B3 and
connect the Regeneration Resistor
between B1 and B2.
B1
B3
B2
(*4)
Regeneration
Resistor
TB1
TB1
TB1
Ground to 100 or less
XB
X
Main circuit contactor (*1)
Surge suppressor
(*1)
Main circuit power supply
1MC
(*3)
1MC
PL
OFF
X
ON
X
1MC

Table of Contents

Related product manuals