EasyManua.ls Logo

Onkyo TX-LR552 - DVD Multichannel Connection; Connecting a VCR for Playback

Onkyo TX-LR552
60 pages
Print Icon
To Next Page IconTo Next Page
To Next Page IconTo Next Page
To Previous Page IconTo Previous Page
To Previous Page IconTo Previous Page
Loading...
22
Connecting AV Components
—Continued
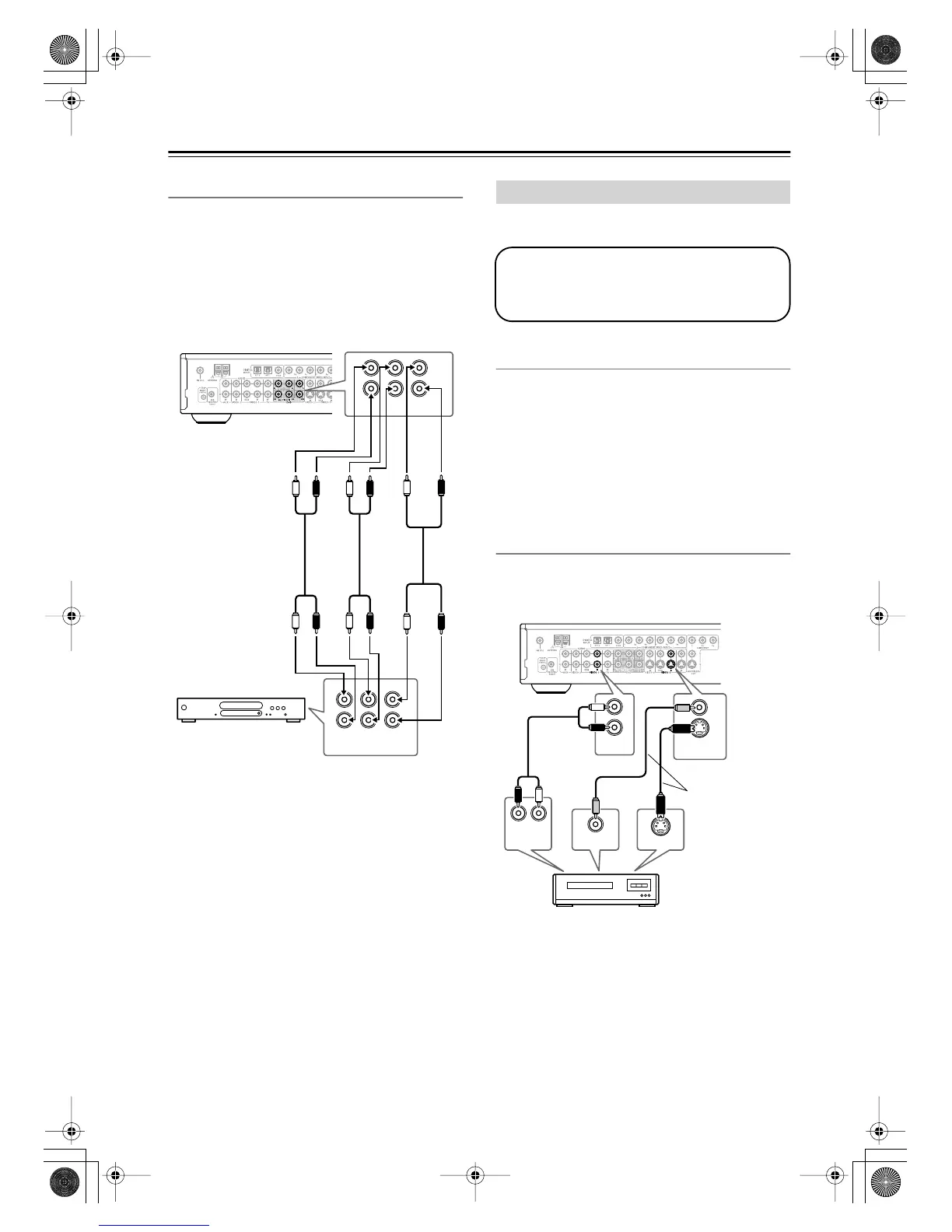
DVD Multichannel Connection
If your DVD player supports multichannel audio formats
such as SACD and DVD-Audio, and it has a multichan-
nel analog audio output, you can enjoy those formats.
Use a multichannel analog audio cable to connect the
TX-LR552’s DVD MULTI CH IN FR, FL, SL, SR, C,
and SW sockets to the multichannel analog audio output
on your DVD player, as shown. Alternatively, use three
standard analog audio cables.
Note:
If your DVD player has 5.1-channel, and 2-channel
analog audio output sockets, and you intend to con-
nect it to only the TX-LR552's DVD MULTI CH IN
FL/RL sockets, use the DVD player's 2-channel
analog audio output sockets.
You can watch videos by connecting your VCR to the
TX-LR552.
Video Connections
Use an S-Video cable to connect the TX-LR552’s
S VIDEO 1 IN to the S-Video output on your VCR, as
shown.
OR
Use a composite video cable to connect the
TX-LR552’s V VIDEO 1 IN to a composite video
output on your VCR, as shown.
An S-Video connection provides better picture quality
than a composite video connection.
Audio Connections
Use an analog audio cable to connect the TX-LR552’s
VIDEO 1 IN L/R inputs to the analog audio outputs on
your VCR, as shown.
SL
C
SW
DVD
MULTI CH IN
FL
FR
SR
FRONT
SURR
CENTER
SUB
WOOFER
OUTPUT
L
R
L
R
FRONT R
FRONT L
CENTER
SURR R
SUBWOOFER
FRONT R
FRONT L
SURR LSURR L
CENTER
SURR R
SUBWOOFER
DVD player
Connecting a VCR for Playback
By using your VCR’s tuner, this hookup exam-
ple will allow you to enjoy the sound from your
favorite TV programs through the TX-LR552.
This is useful if your TV has no audio outputs.
RL
IN
IN
VIDEO 1
VIDEO 1
V
S
S VIDEO OUT
VIDEO OUT
AUDIO
OUTPUT
VCR
Connect one
or the other
TX-LR552En.book Page 22 Thursday,August 5, 2004 1:07 PM

Table of Contents

Related product manuals