EasyManua.ls Logo

Onkyo TX-SA806

Onkyo TX-SA806
124 pages
To Next Page IconTo Next Page
To Next Page IconTo Next Page
To Previous Page IconTo Previous Page
To Previous Page IconTo Previous Page
Loading...
26
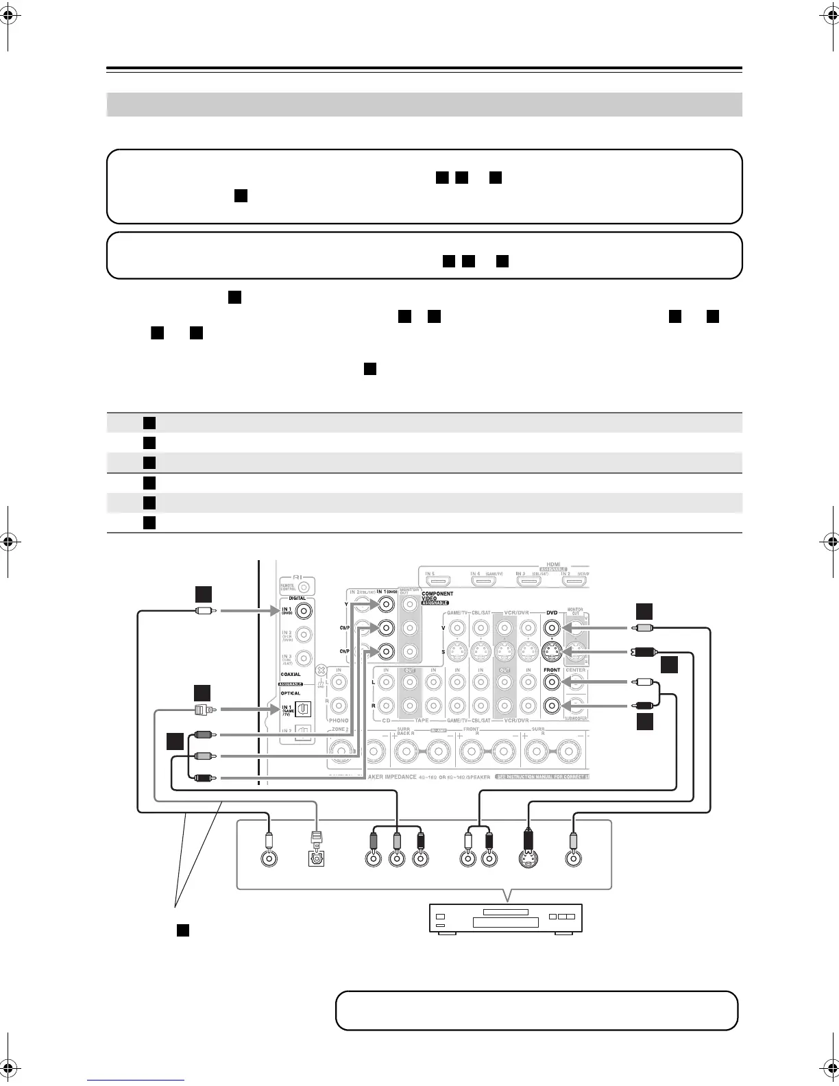
Connecting the AV Receiver/AV Amplifier—Continued
See “Connecting Components with HDMI” on page 33 for HDMI connection information.
With connection , you can listen to and record audio from a DVD and listen in Zone 2.
To enjoy Dolby Digital and DTS, use connection or . (To record or listen in Zone 2 as well, use and ,
or and .)
If your DVD player has main left and right outputs and multichannel left and right outputs, be sure to use the
main left and right outputs for connection .
Connecting a DVD Player
Connection AV receiver/AV amplifier Signal flow DVD player
COMPONENT VIDEO IN 1 (DVD) Component video output
DVD S S-Video output
DVD V Composite video output
DVD FRONT L/R Analog audio L/R output
DIGITAL COAXIAL IN 1 (DVD) Digital coaxial output
DIGITAL OPTICAL IN 1 (GAME/TV) Digital optical output
Step 1: Video Connection
Choose a video connection that matches your DVD player ( , , or ), and then make the connection.
If you use connection , you must connect the AV receiver/AV amplifier to your TV via the same type of connec-
tion.
A B C
A
Step 2: Audio Connection
Choose an audio connection that matches your DVD player ( , , or ), and then make the connection.
a b c
a
b c a b
a c
a
A
B
C
a
b
c
YCOAXIAL
OUT
PB
COMPONENT VIDEO OUT
P
R S VIDEO
OUT
AUDIO
OUT
VIDEO
OUT
LR
OPTICAL
OUT
b
c
A
B
C
B
a
C
DVD player
To connect a DVD player or DVD-Audio/SACD-capable player with a
multichannel analog audio output, see page 27.
Connect one or the other
Connection must be assigned (see page 46)
c
TX-SR806_En.book Page 26 Monday, August 4, 2008 10:25 AM

Table of Contents

Other manuals for Onkyo TX-SA806

Related product manuals