EasyManua.ls Logo

Onkyo TX-SA806

Onkyo TX-SA806
124 pages
To Next Page IconTo Next Page
To Next Page IconTo Next Page
To Previous Page IconTo Previous Page
To Previous Page IconTo Previous Page
Loading...
30
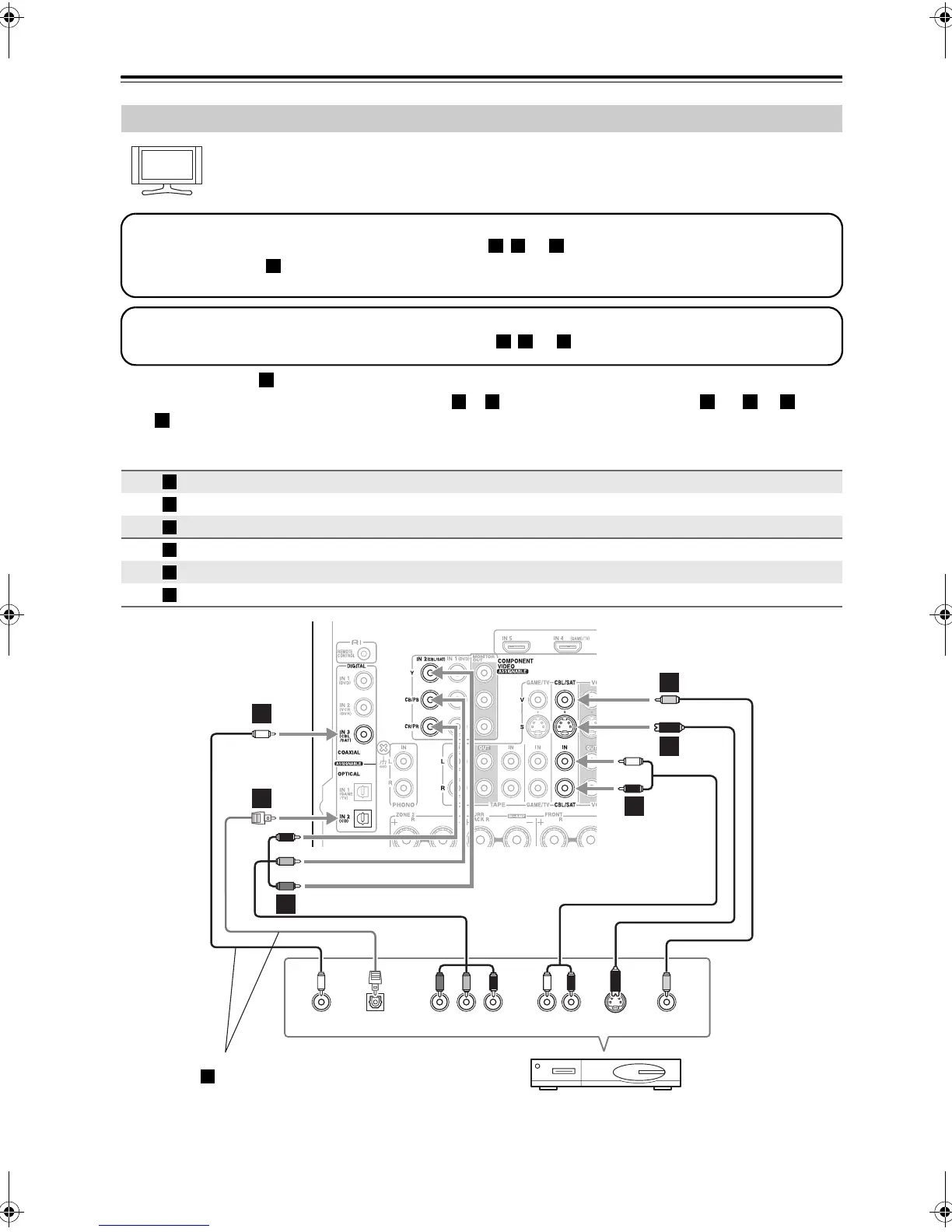
Connecting the AV Receiver/AV Amplifier—Continued
With this hookup, you can use your satellite or cable receiver to listen to your favorite TV programs
via the AV receiver/AV amplifier, useful if your TV has no audio outputs.
With connection , you can listen to and record audio from the video source and listen in Zone 2.
To enjoy Dolby Digital and DTS, use connection or . (To listen in Zone 2 as well, use and , or and
.)
Connecting a Satellite, Cable, Terrestrial Set-top box, or Other Video Source
Connection AV receiver/AV amplifier Signal flow Video source
COMPONENT VIDEO IN 2 (CBL/SAT) Component video output
CBL/SAT IN S S-Video output
CBL/SAT IN V Composite video output
CBL/SAT IN L/R Analog audio L/R output
DIGITAL COAXIAL IN 3 (CBL/SAT) Digital coaxial output
DIGITAL OPTICAL IN 2 (CD) Digital optical output
Hint!
Step 1: Video Connection
Choose a video connection that matches the video source ( , , or ), and then make the connection.
If you use connection , you must connect the AV receiver/AV amplifier to your TV via the same type of connec-
tion.
A B C
A
Step 2: Audio Connection
Choose an audio connection that matches the video source ( , , or ), and then make the connection.
a b c
a
b c a b a
c
A
B
C
a
b
c
YCOAXIAL
OUT
PB
COMPONENT VIDEO OUT
P
R S VIDEO
OUT
AUDIO
OUT
VIDEO
OUT
LR
OPTICAL
OUT
b
c
A
B
C
B
a
C
Satellite, cable, set-top box, etc.
Connect one or the other
Connection must be assigned (see page 46)
c
TX-SR806_En.book Page 30 Monday, August 4, 2008 10:25 AM

Table of Contents

Other manuals for Onkyo TX-SA806

Related product manuals