EasyManua.ls Logo

Onkyo TX-SA806

Onkyo TX-SA806
124 pages
To Next Page IconTo Next Page
To Next Page IconTo Next Page
To Previous Page IconTo Previous Page
To Previous Page IconTo Previous Page
Loading...
38
Connecting the AV Receiver/AV Amplifier—Continued
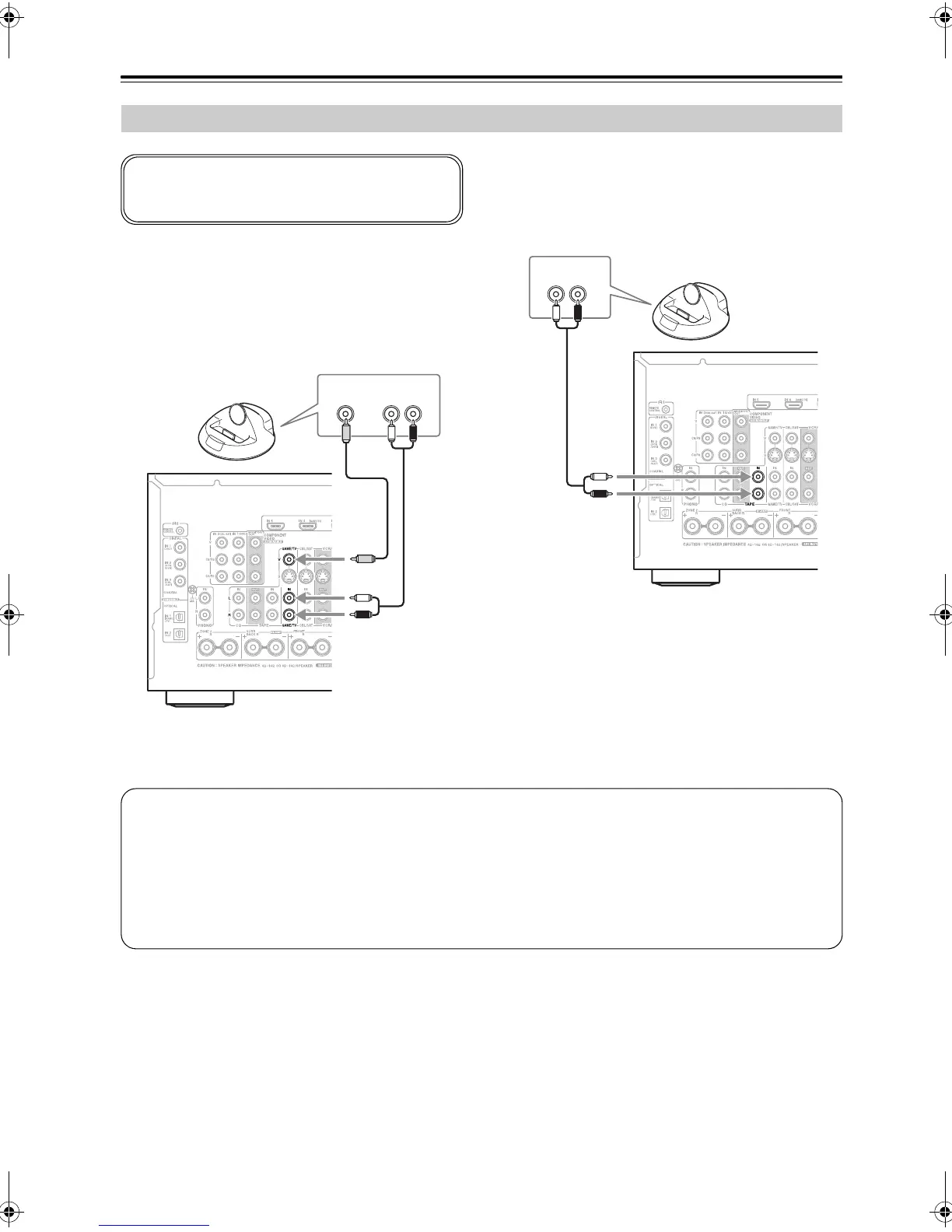
If Your iPod Supports Video:
Connect your RI Dock’s analog audio output jacks to the
AV receiver/AV amplifier’s GAME/TV IN L/R jacks,
and connect its video output jack to the AV receiver/AV
amplifier GAME/TV IN V jack. (Onkyo DS-A2 hookup
shown below.)
If Your iPod Doesn’t Support Video:
Connect your RI Dock’s analog audio output jacks to
the AV receiver/AV amplifier’s TAPE IN L/R jacks.
(Onkyo DS-A2 hookup shown below.)
If you have an Onkyo DS-A1 RI Dock
Connect its video output jack to the AV receiver/AV amplifier’s GAME/TV IN S jack.
Connecting an RI Dock
Not all iPod models output video. For information
about which iPod models are supported by the RI
Dock, see the RI Dock’s instruction manual.
AUDIO
OUT
LR
VIDEO
OUT
AUDIO
OUT
LR
Notes:
Connect the RI Dock to the AV receiver/AV amplifier with an u cable (see page 39).
Set the RI Dock’s RI MODE switch to “HDD” or “HDD/DOCK”.
Set the AV receiver/AV amplifier’s Input Display to “DOCK” (see page 50).
By using the [CUSTOM] button on the remote controller of the AV receiver/AV amplifier to change the remote
mode to “DOCK”, you can operate your iPod in the RI Dock (see page 112).
If you cannot operate it, you will need to enter the appropriate remote control code (see page 105).
See the RI Dock’s instruction manual for more information.
TX-SR806_En.book Page 38 Monday, August 4, 2008 10:25 AM

Table of Contents

Other manuals for Onkyo TX-SA806

Related product manuals