EasyManua.ls Logo

Onkyo TX-SA806

Onkyo TX-SA806
124 pages
To Next Page IconTo Next Page
To Next Page IconTo Next Page
To Previous Page IconTo Previous Page
To Previous Page IconTo Previous Page
Loading...
31
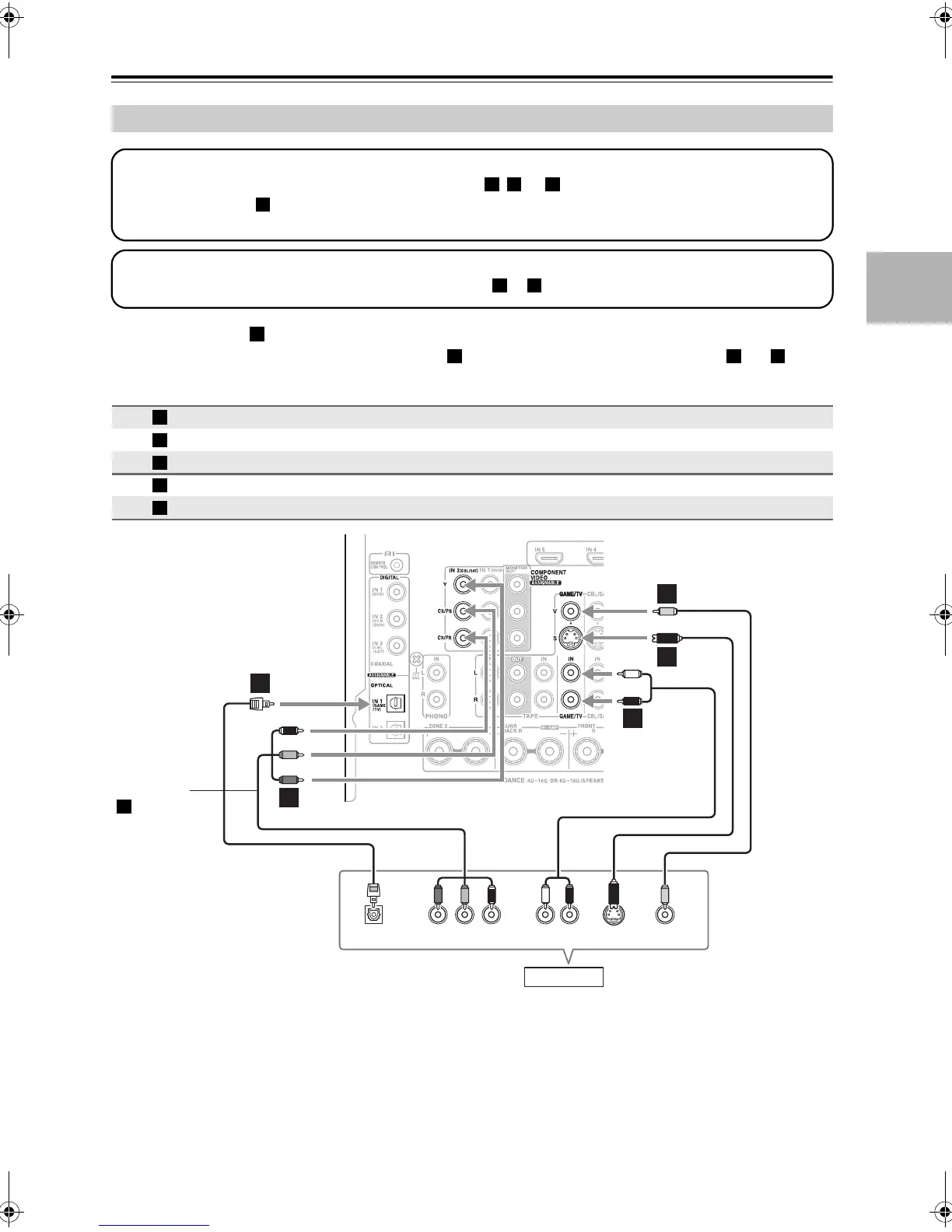
Connecting the AV Receiver/AV Amplifier—Continued
With connection , you can listen to and record audio from the game console or listen in Zone 2.
To enjoy Dolby Digital and DTS, use connection . (To record or listen in Zone 2 as well, use and .)
Connecting a Game Console
Connection AV receiver/AV amplifier Signal flow Game console
COMPONENT VIDEO IN 2 (CBL/SAT) Component video output
GAME/TV IN S S-Video output
GAME/TV IN V Composite video output
GAME/TV IN L/R Analog audio L/R output
DIGITAL OPTICAL IN 1 (GAME/TV) Digital optical output
Step 1: Video Connection
Choose a video connection that matches the game console ( , , or ), and then make the connection.
If you use connection , you must connect the AV receiver/AV amplifier to your TV with the same type of connec-
tion.
A B C
A
Step 2: Audio Connection
Choose an audio connection that matches the game console ( or ), and then make the connection.
a b
a
b a b
A
B
C
a
b
YPB
COMPONENT VIDEO OUT
P
R S VIDEO
OUT
AUDIO
OUT
VIDEO
OUT
LR
OPTICAL
OUT
b
A
B
C
B
a
C
Game Console
Connection
must be
assigned
(see
page 45)
A
TX-SR806_En.book Page 31 Monday, August 4, 2008 10:25 AM

Table of Contents

Other manuals for Onkyo TX-SA806

Related product manuals