EasyManua.ls Logo

Onkyo TX-SA806

Onkyo TX-SA806
124 pages
To Next Page IconTo Next Page
To Next Page IconTo Next Page
To Previous Page IconTo Previous Page
To Previous Page IconTo Previous Page
Loading...
39
Connecting the AV Receiver/AV Amplifier—Continued
With u (Remote Interactive), you can use the follow-
ing special functions:
Auto Power On/Standby
When you start playback on a component connected
via u, if the AV receiver/AV amplifier is on
Standby, it will automatically turn on and select that
component as the input source. Similarly, when the
AV receiver/AV amplifier is set to Standby, all com-
ponents connected via u will also go on Standby.
Direct Change
When playback is started on a component connected
via u, the AV receiver/AV amplifier automatically
selects that component as the input source. If your
DVD player is connected to the AV receiver/AV
amplifier’s DVD multichannel input, you’ll need to
press the [MULTI CH] button repeatedly and select
“Multich” to hear all channels (see page 57), as the
Direct Change u function selects the DVD
FRONT L/R jacks.
Remote Control
You can use the AV receiver/AV amplifier’s remote
controller to control your other u-capable Onkyo
components, pointing the remote controller at the
AV receiver/AV amplifier’s remote control sensor
instead of the component. You must enter the appro-
priate remote control code first (see page 106).
Notes:
•Use only u cables for u connections. u cables
are supplied with Onkyo players (DVD, CD, etc.).
Some components have two u jacks. You can con-
nect either one to the AV receiver/AV amplifier. The
other jack is for connecting additional u-capable
components.
Connect only Onkyo components to u jacks. Con-
necting other manufacturer’s components may cause a
malfunction.
Some components may not support all u functions.
Refer to the manuals supplied with your other Onkyo
components.
While Zone 2 is on, the Auto Power On/Standby and
Direct Change u functions do not work.
Notes:
Before connecting the power cord, connect all of
your speakers and AV components.
Turning on the AV receiver/AV amplifier may cause a
momentary power surge that might interfere with
other electrical equipment on the same circuit. If this
is a problem, plug the AV receiver/AV amplifier into a
different branch circuit.
Do not use a power cord other than the one supplied
with the AV receiver/AV amplifier. The supplied
power cord is designed exclusively for use with the
AV receiver/AV amplifier and should not be used with
any other equipment.
Never disconnect the power cord from the AV
receiver/AV amplifier while the other end is still
plugged into a wall outlet. Doing so may cause an
electric shock. Always disconnect the power cord
from the wall outlet first, and then the AV receiver/AV
amplifier.
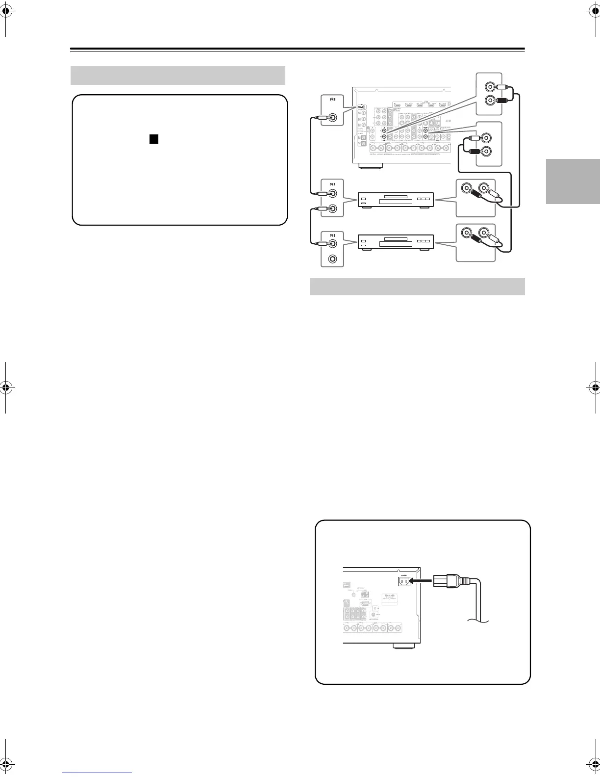
Connecting Onkyo u Components
Step 1:
Make sure that each Onkyo component is connected
to the AV receiver/AV amplifier with an analog audio
cable (connection in the hookup examples) (see
pages 25 to 36).
Step 2:
Make the u connection (see illustration below).
Step 3:
If you’re using an MD, CDR, or RI Dock, change the
Input Display (see page 50).
a
Connecting the Power Cord
LR
FRONT
DVD
L
R
IN
CD
L
R
REMOTE
CONTROL
ANALOG
AUDIO OUT
LR
ANALOG
AUDIO OUT
e.g., CD player
e.g., DVD player
Step 1:
Connect the supplied power cord to the AV
receiver/AV amplifier’s AC INLET.
Step 2:
Plug the power cord into an AC wall outlet.
To AC wall outlet
TX-SR806_En.book Page 39 Monday, August 4, 2008 10:25 AM

Table of Contents

Other manuals for Onkyo TX-SA806

Related product manuals