EasyManua.ls Logo

peplink 210 - Page 47

peplink 210
141 pages
Print Icon
To Next Page IconTo Next Page
To Next Page IconTo Next Page
To Previous Page IconTo Previous Page
To Previous Page IconTo Previous Page
Loading...
USER MANUAL
Peplink Balance Series
http://www.peplink.com - 47 - Copyright © 2010 Peplink
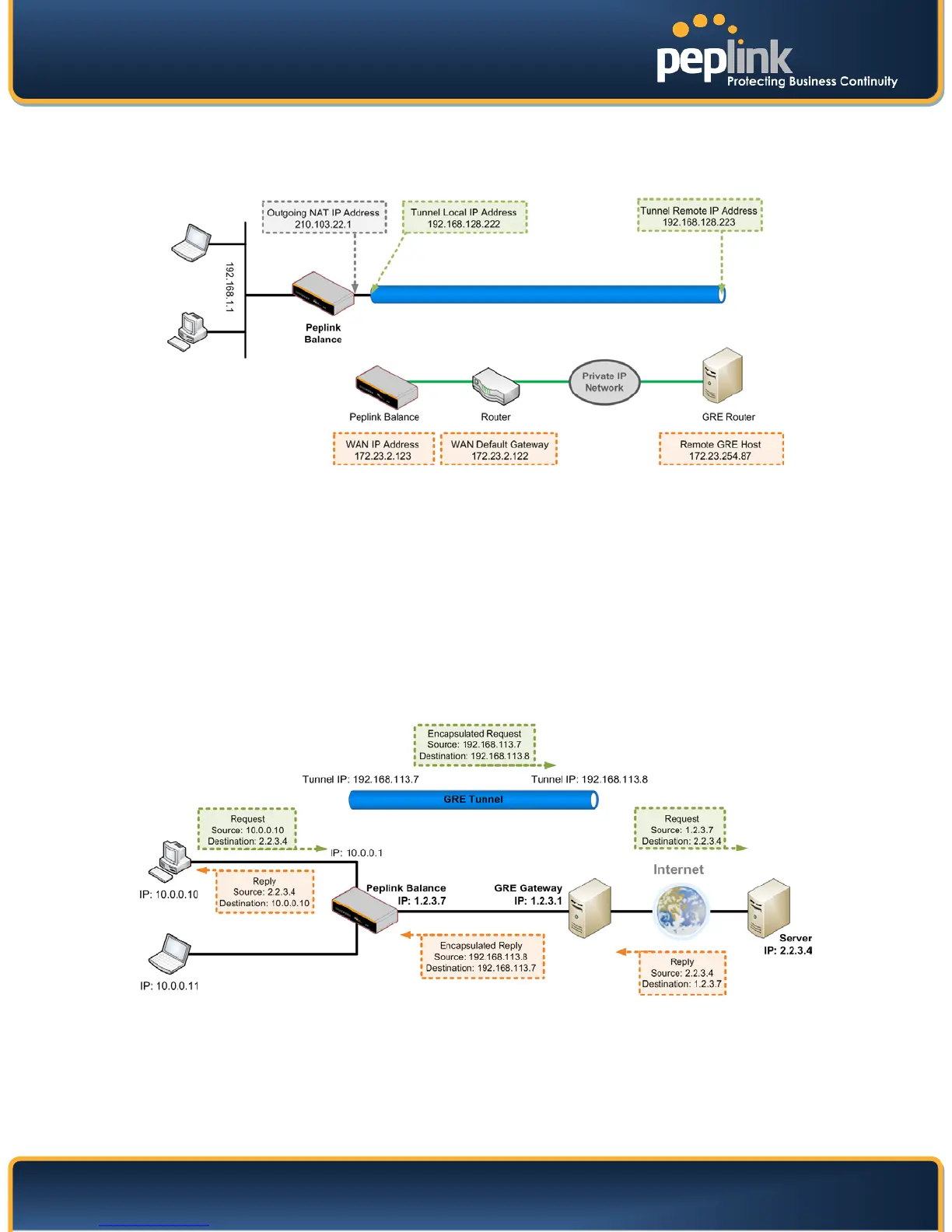
10.1.4.1 Routing under GRE via Network Address Translation (NAT)
The following figure shows a typical scenario with Peplink Balance under the GRE connection mode and
NAT routing mode:
In this scenario, the IP address settings are as follows:
WAN IP Address: 172.23.2.123
Default Gateway: 172.23.2.122
Remote GRE IP address: 172.23.254.87 (GRE router or hosts IP address)
Tunnel IP remote address: 192.168.128.223 (IP address of remote end of tunnel)
Tunnel IP local address: 192.168.128.222 (IP address of local end of tunnel)
Outgoing NAT IP address: 210.103.22.1 (This field is used for NAT routing mode only. For all
outgoing traffic, the IP datagram will be sent via this IP address through the tunnel; as a result,
the Outgoing NAT IP address is the public address that is seen by all external hosts on the WAN.)
The following figure shows the packet flow for Peplink Balance under GRE connection mode and NAT
routing mode:

Table of Contents

Related product manuals