EasyManua.ls Logo

robatherm RM - Page 34

Default Icon
92 pages
Print Icon
To Next Page IconTo Next Page
To Next Page IconTo Next Page
To Previous Page IconTo Previous Page
To Previous Page IconTo Previous Page
Loading...
Unit assembly
34 © robatherm
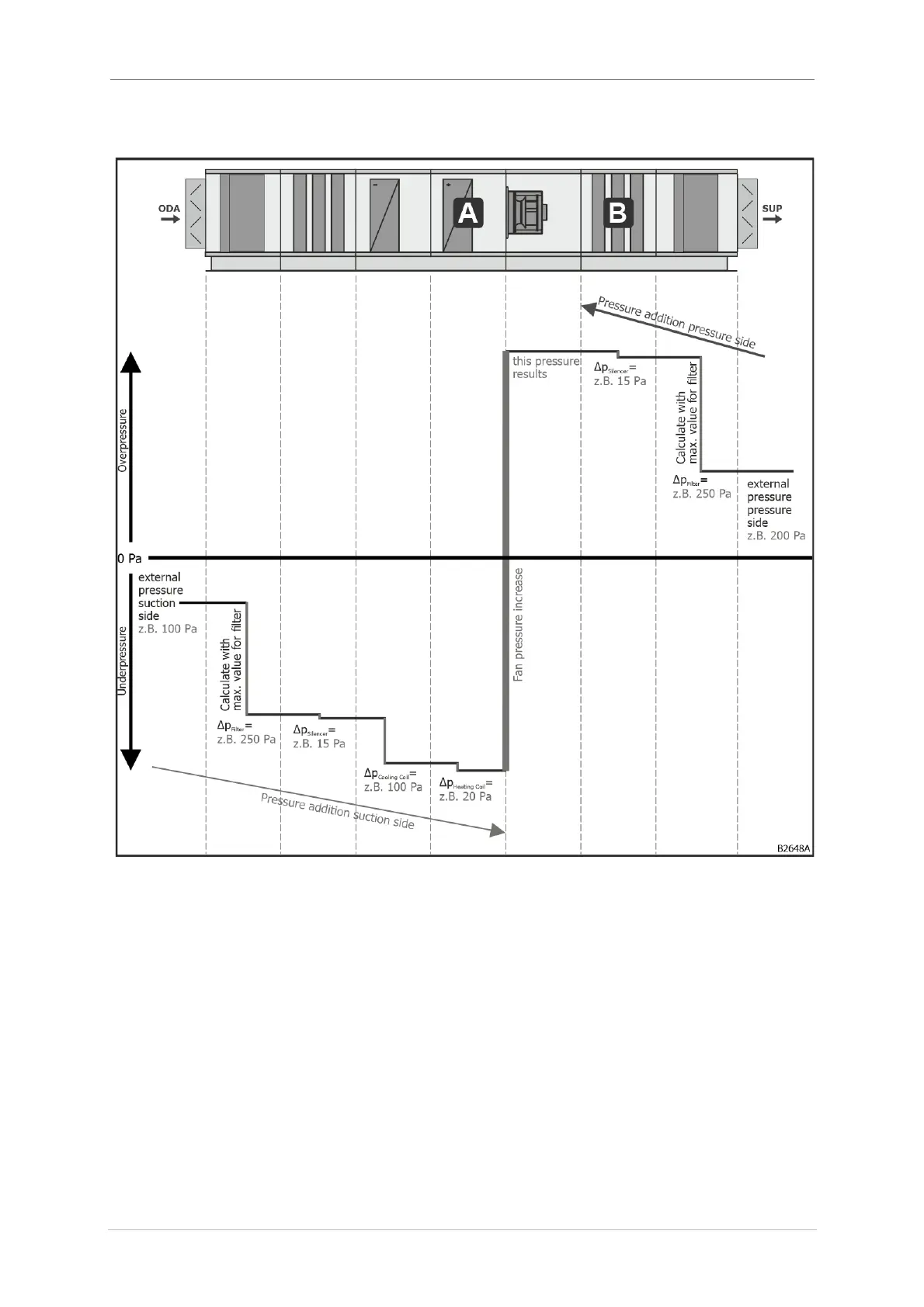
Pressure curve in the AHU
Fig. 44: Pressure curve in the AHU
To calculate the pressure in a component, depending on which part of the AHU the component under
consideration is located, you need the following:
pressure loss of individual components in the AHU (see technical data sheet), and
the external pressure on the intake side or
the external pressure on the discharge side.

Related product manuals