EasyManua.ls Logo

Rockwell Automation Allen-Bradley Guard master 442G-MAB Series - Page 10

Rockwell Automation Allen-Bradley Guard master 442G-MAB Series
68 pages
To Next Page IconTo Next Page
To Next Page IconTo Next Page
To Previous Page IconTo Previous Page
To Previous Page IconTo Previous Page
Loading...
10 Rockwell Automation Publication 440G-UM001B-EN-P - May 2016
Chapter 1 General Description
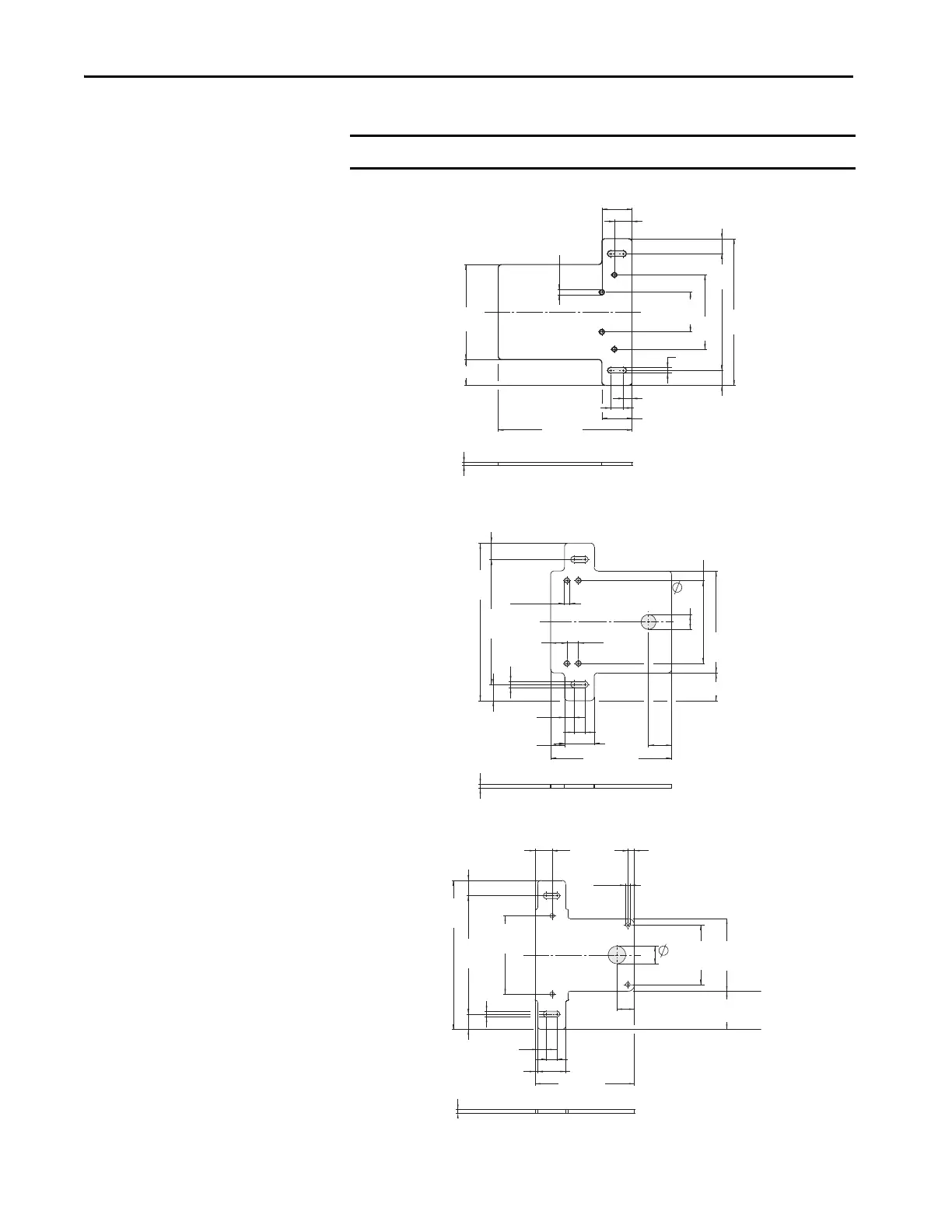
Figure 4 - Lock Module Mounting Plate [mm (in.)]
Figure 5 - Handle Assembly Mounting Plate [mm (in.)]
Figure 6 - Escape Release Mounting Plate [mm (in.)]
IMPORTANT The use of mounting plates is optional.
35 (1.38)
10 (0.39)
35 (1.38)
15 (0.59)
6.5 (0.25)
20.54 (0.81)
17.5 (0.69)
M6 (4x)
17.5 (0.69)
170
(6.69)
86.05
(3.39)
135
(5.31)
155 (6.10)
46
(1.81)
110
(4.33)
4 (0.16)
30 (1.18)
16
(0.63)
10
(0.39)
32 (1.26)
15
(0.59)
6.5 (0.25)
12 (0.47)
17.5 (0.69)
17.5
89.4
(3.54)
135
(5.31)
130.5 (5.14)
12.5
(0.49)
4 (0.16)
170
(6.69)
25
(0.98)
30 (1.18)
110
(4.33)
17.5
M6 (4x)
10
(0.39)
32 (1.26)3
(0.12)
6.5
(0.25)
12 (0.47)
17.5
(0.69)
17.5
135
(5.31)
113.5 (4.47)
4 (0.16)
170
(6.69)
20
(0.79)
89.4
(3.54)
M6 (4x)
20
(0.79)
68
(2.68)
43.5
(1.71)
83
(3.27)
7.5
(0.29)
86.5 (3.40)
19.5
(0.77)

Table of Contents

Related product manuals