EasyManua.ls Logo

Sharp UX-177 - Page 51

Sharp UX-177
100 pages
Print Icon
To Next Page IconTo Next Page
To Next Page IconTo Next Page
To Previous Page IconTo Previous Page
To Previous Page IconTo Previous Page
Loading...
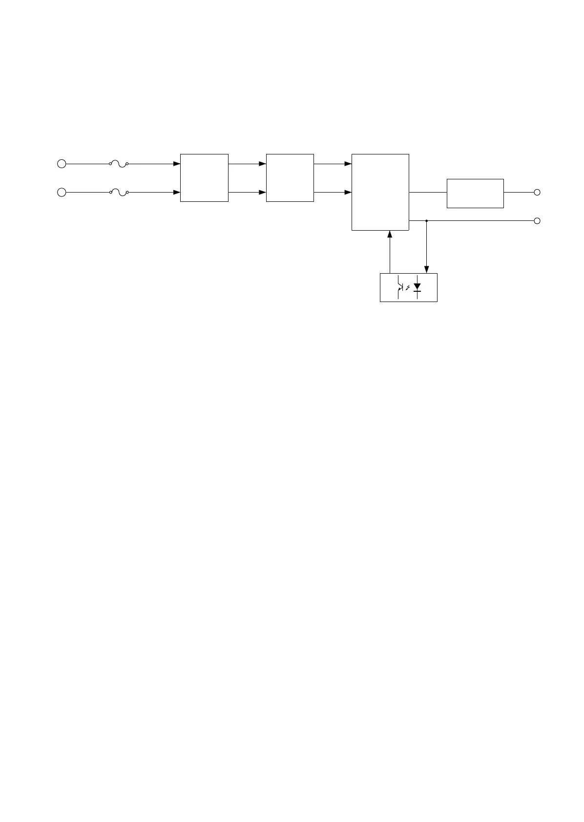
[4] Circuit description of power supply PWB
1. Block diagram
Fig. 8
2-1. Noise filter circuit
The input noise filter section is composed of L and C, which reduces
normal mode noise from the AC line and common mode noise to the
AC line.
2-2. Rectifying/smoothing circuit
The AC input voltage is rectified by diode D1, D2, D3, D4 and
smoothed by capacitor C5 to supply DC voltage to the switching
circuit section.
Power thermistor TH1 suppresses inrush current at power switch-on.
2-3. Switching circuit
This circuit employs the self excited ringing choke convertor (RCC)
system. In this system, the DC voltage supplied from the rectify-
ing/smoothing section is converted into high frequency pulses by
ON/OFF repetition of MOS FET Q1.
Energy is charged in the primary winding of T1 during ON period of
Q1, and discharged to the secondary winding during OFF period.
The output voltage is controlled by adjusting ON period of Q1 which
changes charge time of C9 through operation of photo-coupler PC1
from 24V output.
The overcurrent protection is performed by bringing Q1 to OFF state
through detection of voltage increase in the auxiliary winding of T1 by
ZD2 and R9.
The overvoltage protection is performed by operating the overcurrent
protection circuit through destruction of zener diode ZD4 and short-
circuiting of load.
2-4. +5V circuit
Each DC voltage supplied by rectifying the output of transformer T1
with diode D8 is stabilized by 3-terminal regulator IC1.
2-5. Fuse (F1, F3)
Be sure to use the following fuses.
Maker: LITTELE
Type: 2151.25 ME 600
Rating: T1.25 AH 250V
Sharp code: 0 CBPJCTY 1251/
AC IN
Noise
Filter
Circuit
Rectitying
smoothing
Circuit
Switching
Circuit
(RCC system)
Regulater
Circuit
+5V
+24V
Photo Coupler
UX-177H
5 – 10

Related product manuals