EasyManua.ls Logo

Sharp UX-177 - Page 55

Sharp UX-177
100 pages
Print Icon
To Next Page IconTo Next Page
To Next Page IconTo Next Page
To Previous Page IconTo Previous Page
To Previous Page IconTo Previous Page
Loading...
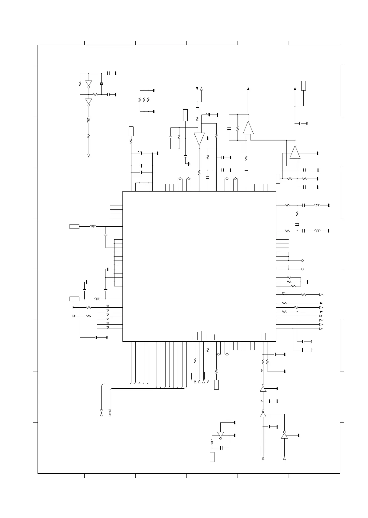
Motor drive/Video processing block
3/5
1
2
6
4
3
5
BDEFG
I
HCA
BDEFG
I
HCA
1
2
6
4
3
5
+
+
+
+5V
(1-5H)(2-5I)
D7
R117
10
A0
R118
10
C113
0.01
R121
10
R126
10K
R120
10
+5V
D6
D5
D4
D3
D2
D1
D0
A1
A2
A3
A4
56
57
58
59
60
RS4
RS3
RS2
RS1
RS0
8
D7
9
D6
10
D5
11
D4
12
D3
13
D2
14
D1
15
D0
54
CS
55
READ
53
WRITE
52
IRQ
70
XCLK
71
YCLK
64
RTS
79
TXD
82
DCLK
73
DCLKI
78
CTS
95
RXD
96
RLSD
67
PORI
65
EN85
DG
CNCUT-5
T1
R150
270
61
75
76
94
93
91
72
23
50
6
7
16
66
77
80
81
89
92
97
22
19
20
27
28
R152
10K
R151
10K
R127
10K
L102
HS601-T
C115
1
GP13
GP16i
GP17i
GP19i
GP20i
GP21i
+5VD1
0VD1
0VD1
0VD2
0VD2
0VD2
0VD2
0VD2
0VD2
0VD2
0VD2
0VD2
0VD2
C134
1
+5VD2
NC
NC
NC
NC
NC
NC
NC
NC
+5V
L105
HS601-T
+5VA
0VA
0VA
0VA
0VA
0VA
46
NC
NC
NC
NC
ADOUT
ADIN
RCVO
RCVI
RXIN
C112
0.1
OUT
RAMPIN
AGD
C123
390P
MAG
DAOUT
DAIN
SWGAINO
SWGAINI
TXOUT
C122
0.018
NC
NC
NC
17
21
30
43
47
C110
0.1
29
31
32
33
35
87
98
37
45
C107
0.1
49
18
48
C109
1
88
34
99
24
44
R135
36.5K
41
42
51
C2
10/16
R113
3
+5V
R160
0
MAG
NC
62
+5V
R158
22K
C121
1
R134
33K
C120
1
IC4
NJM4558
6
8
7
4
5
R133
86.6K
C119
1000P
R112
10K
SIGTX
CNLIUB-1
MAG
IC2
2904
6
5
7
C1
10/16
R110
118K
C106
0.1
SIGRX
CNLIUB-2
+24VA
1
2
3
R111
86.6K
L106
HS241-T
X2
11
IC7
HCU04
100
1
2
3
4
5
63
38
39
40
R143
10
36
85
25
83
26
74
84
86
90
68
GP02
GP03
GP04
GP05
GP06
GP07
GP11
TXLOSS3
TXLOSS2
TXLOSS1
BYPASS
EYECLK
ECLKIN1
EYESYNC
SYNCIN1
SYNCIN2
EYECLKX
EYEX
EYEY
XTLIN
R167
270
R144
10K
R171
270
VOLB
VOLC
VOLD
E-RLY
CNLIUB-9
CNLIUA-6
(5-5E)
(5-5E)
(5-5E)
(5-5E)
R145
10
R140
10
R141
10
MAG
R119
0
X1
24.00014MHz
C101
24P
R122
82
C102
24P
R123
470
69
XTLO
IC5
R96DFXL
NC
NC
NC
NC
R139
3K
IC2
2904
NC
NC
NC
NC
NC
NC
NC
C108
1000P
R114
47.5K
DG
DG
VREF
CNLIUB-3
DG
C130
1
L100
0
L101
0
DG
NC
NC
NC
R142
10
(2-3A)
BYPASS
RECMUTE
SYSCLK
(3-3F)
CSW
MCS
RD
WR
MIRQ
(2-2H)
(2-3H)(1-3G)(1-3C)
(2-3H)(1-3E)
(2-6G)
NC
CB
MDMRST
(2-4A)
Q101
RNC1402
(1-5H)(2-6I)
R148
10K
C125
0.1
DG
C114
0.1
RESET
C116
1000P
C111
1
NC
R146
10K
E
CB
Q102
RNC1402
E
DG
CB
Q103
RNC1402
E
DG
(2-1G)
(5-5H)
D7 ~ D0
A4 ~ A0
IC7
HCU04
7
14
1, 3, 5, 9
DG
+5VC
C149
0.1
DG
R153
10
(5-5A)
MAG
R115
0
R101
0
10 1312
DG
C159
30P
C148
30P
R189
1M
R192
150
(2-6G)
VREF
DG
DG
C124
1000P
C35
1000P
R125
10K
R124
10K
R116
10K
N.C
N.C
N.C
N.C
DG
C104
1
DG
8
4
DG
LEDON
(4-2A)
VOLA
L111
0
IC7
R252
0
6 – 3
UX-177H

Related product manuals