EasyManua.ls Logo

Sharp UX-B20 - Block Diagram; CHAPTER 4. DIAGRAMS 1] Block Diagram

Sharp UX-B20
124 pages
Print Icon
To Next Page IconTo Next Page
To Next Page IconTo Next Page
To Previous Page IconTo Previous Page
To Previous Page IconTo Previous Page
Loading...
UX-B20U/UX-B20C/B25C
4 – 1
FAXUX-B20U/UX-B20C/B25CService ManualService ManualMarketE
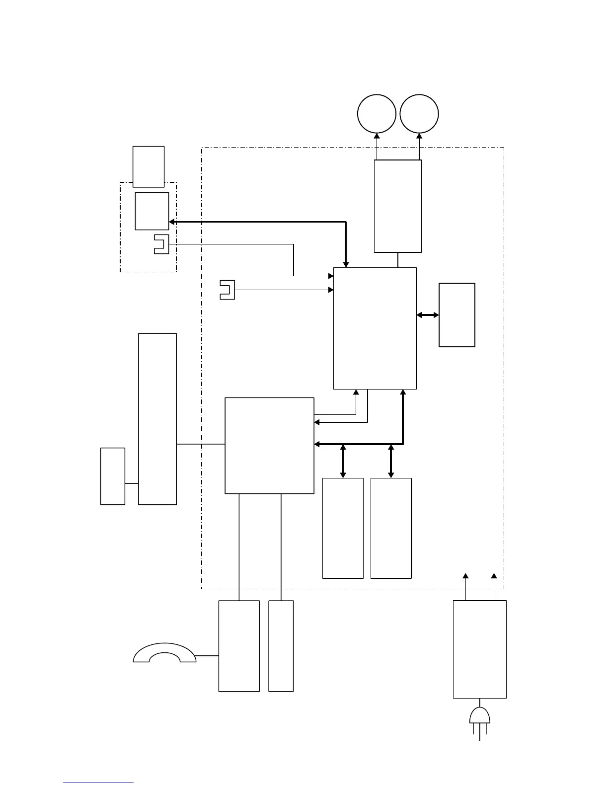
CHAPTER 4. DIAGRAMS
[1] Block diagram
HANDSET
LIU PWB UNIT
LCD UNIT
FAX ENGINE
(SCE209L)
ASIC
IMAGE PROCESSING
PRINTER CONTROL
INK PWB UNIT
POS
SPIT
FIRE
FPC
OPERATION PANEL PWB UNIT
(KEY,SENSOR)
FLASH(4MBIT)
(PROGRAM)
D-RAM(4MBIT)
SD-RAM
(16MBIT)
THUNDERBOLT
MOTOR DRIVER
CARRIER
MOTOR
FEED
MOTOR
CIS UNIT
POWER SUPPLY
PWB UNIT
+30V
+5V
CONTROL PWB UNIT
PIN

Other manuals for Sharp UX-B20

Related product manuals