EasyManua.ls Logo

Sharp UX-B20 - Improving Print Quality

Sharp UX-B20
124 pages
Print Icon
To Next Page IconTo Next Page
To Next Page IconTo Next Page
To Previous Page IconTo Previous Page
To Previous Page IconTo Previous Page
Loading...
UX-B20U/UX-B20C/B25C
6 – 11
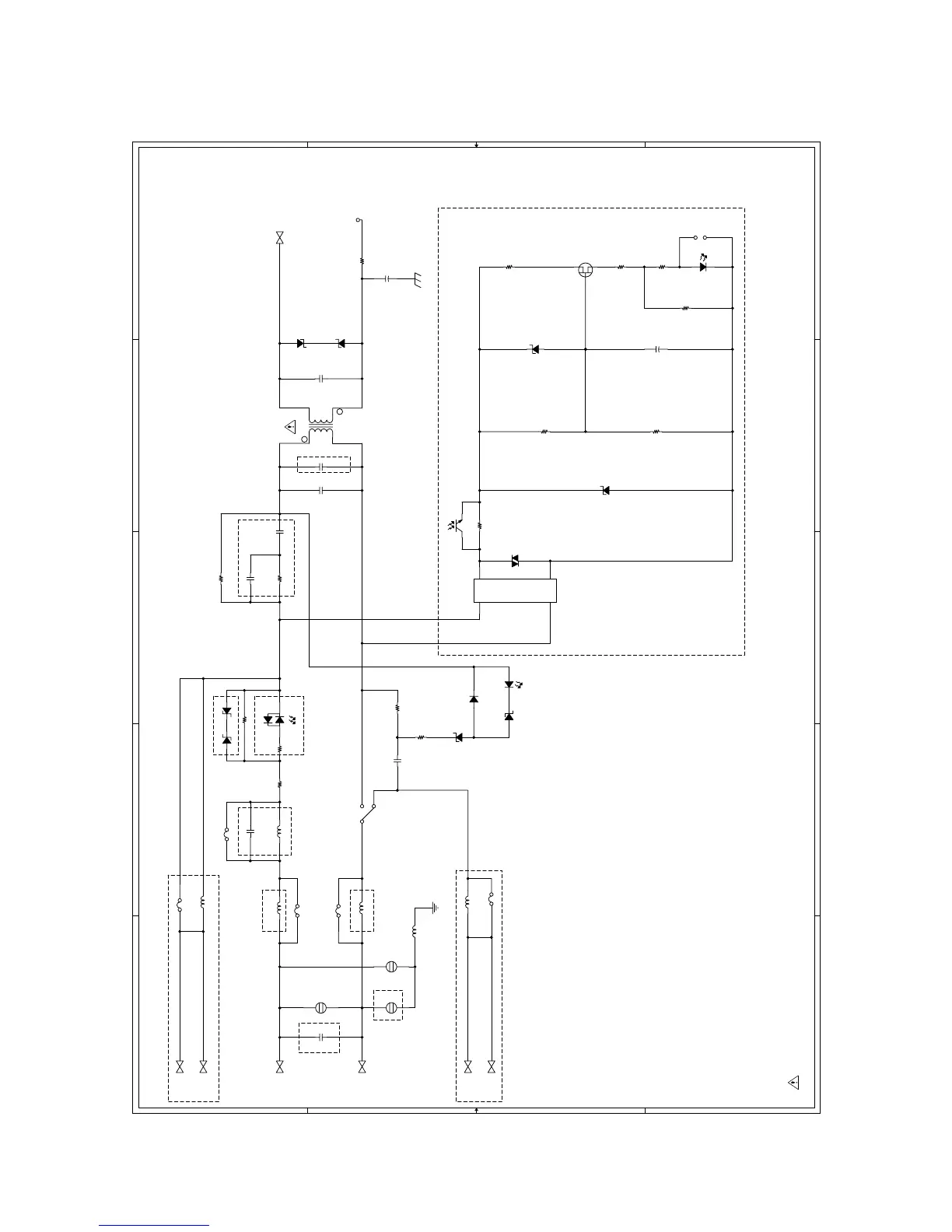
[2] LIU PWB circuit
1. LIU PWB Circuit (1/3)
5
5
4
4
3
3
2
2
1
1
D D
C C
B B
A A
Vref A
ARG
DG
CNLNJ-5
CNTLJ-4
IN/OUT
CNLNJ-4
CNTLJ-3
CNLNJ-3
CNLNJ-2
EX-T2
L1
T2
EX-T1
T1
L2
R8
51(1W)
R14
22k(1/2W)
L7
N.M.
L8
JP(12.5mm)
JP8
JP
ZD2
HZ2C1
CML1A
A5X-G-24E-908
CM
B
C103
1000p
R5
L4
N.M.
Q1
G
DS
PC4A
R3
R120
100
D2
1N4148
PC1A
21
L3
N.M.
N.M.
C14
N.M.
R6
22k(1/4W)
AR1
RA-391P-V6-2
T1
I2164
R1
+
C1
C6
0.01u
+
C7
22u/50V
PC2B
43
L5
ZD9
C13
JP6
JP
PC3A
PS2501A-1
21
R103
ZD5
C4
N.M.
N.M.
N.M.
N.M.
N.M.
ZD8
JP
R15
JP(1/4W)
R2
R135
L6
N.M.
R102
ZD10
R101
ZD1
AR2
N.M.
ZD3
HZ2C1
VA1
C118
Ð
+
RE
~
~
C1
AR3
RA501P-C6
C119
JP5
C5
0.82u/250V
JP4
JP7
JP
ZD7
HZ27-1
R13
JP(12.5mm)
R7
JP1
LIU PWB Circuit
1/3
NOTE:
This mark indicates a safety-critical part(s).

Other manuals for Sharp UX-B20

Related product manuals