EasyManua.ls Logo

Shini STM-607 - Machine Startup

Shini STM-607
108 pages
Print Icon
To Next Page IconTo Next Page
To Next Page IconTo Next Page
To Previous Page IconTo Previous Page
To Previous Page IconTo Previous Page
Loading...
85(108)
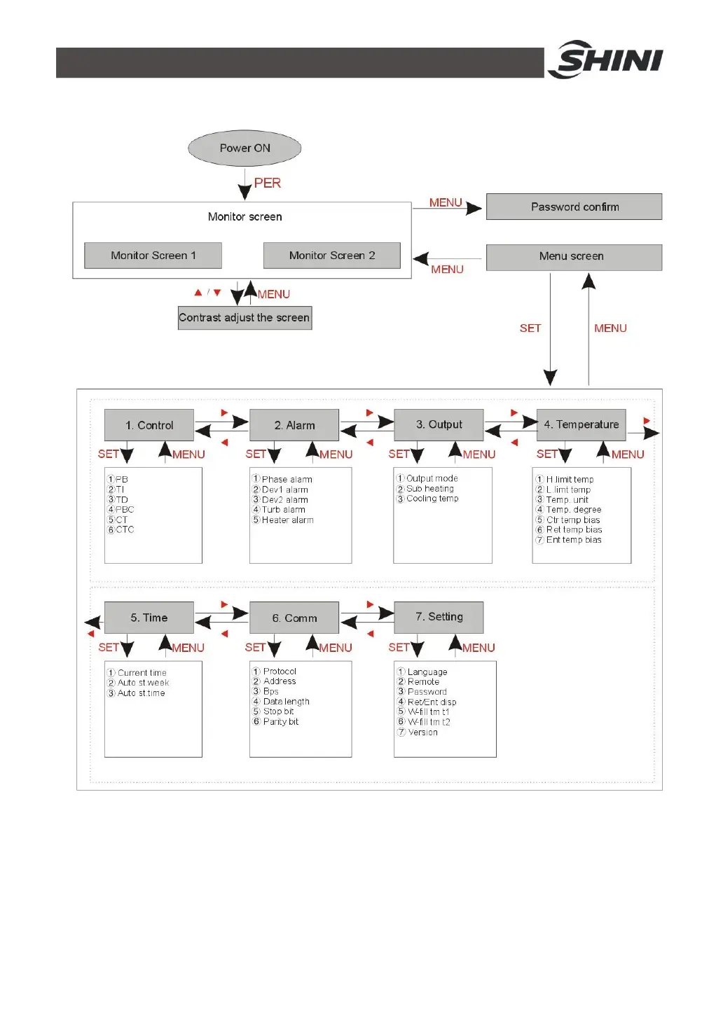
4.2 Menu Introduction
Pictute 4-2Menu Outline
4.3 Machine Startup
1) Conenct pipeline from STM water in/outlet to the mold. (Refer to chapter 3.2
for pipeline connection)
2) Connect chilled water port and water backup port. (Refer to chapter 3.2 for

Table of Contents

Related product manuals