EasyManua.ls Logo

SICK Lector63x Flex C-mount - Page 84

SICK Lector63x Flex C-mount
98 pages
Print Icon
To Next Page IconTo Next Page
To Next Page IconTo Next Page
To Previous Page IconTo Previous Page
To Previous Page IconTo Previous Page
Loading...
ON
OFF
ON
OFF
ON
OFF
CMC600 parameter cloning module
(optional) 3
2 A T
S8
No CMC ->
SCANNER
AUX interface 4
LEDs
31 32 33 34 35 36 37 38 39 40
T‒/TxD
R‒/RxD
+24 V*
Sensor 1
Aux Out 1
GND
GND
SGND
CAN_H
CAN_L
11 12 13 14 15 16 17 18 19 20
Result 1
Result 2
Aux In 2
Aux In 1
SGND
GND
GND
SGND
internal
internal
21 22 23 24 25 26 27 28 29 30
T+
R+
+24 V*
Sensor 2
Aux Out 2
GND
GND
SGND
CAN_H
CAN_L
1 2 3 4
+24 V
+24 V
GND
GND
5 6 7 8
Shield
Shield
Shield
Shield
POWER
Sensor 1
Sensor 2
Result 1
Result 2
S1
POWER
ON
OFF
S2 S3 S4 S6
ON
OFF
ON
OFF
RS485
Term422
TermCAN
SGND - GND
RS-232
Pin
2: RxD
3: TxD
5: GND
Result 1 6
GND
Result 2 6
V
S
Out
GND
Host
TD‒
TD+
RD+
RD‒
TxD
Host
RxD
GND
GND
RS-232RS-422
F
CDM420-0006
1
= à
V
S
- +24 V -
F
S 1
- +24 V*
V
S
2
5
- e.g. PLC 7
8
9
- Device ß
110
15
6
11
5
5
1
96
- Computer
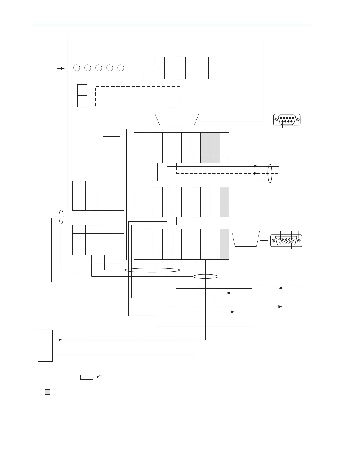
Figure 31: Connection of device and peripherals to the CDM420-0006 connection module (overview).
1
External trigger sensor
2
Supply voltage V
S
13 ANNEX
84
O P E R A T I N G I N S T R U C T I O N S | Lector63x Flex C-mount and S-mount 8018071/1E1C/2021-12-16 | SICK
Subject to change without notice

Table of Contents

Related product manuals