EasyManua.ls Logo

Siemens Sinumerik 801 - Drive Module Installation and Start-Up; STEPDRIVE C;C+ Module Connection

Siemens Sinumerik 801
105 pages
Print Icon
To Next Page IconTo Next Page
To Next Page IconTo Next Page
To Previous Page IconTo Previous Page
To Previous Page IconTo Previous Page
Loading...
Start-Up
2-30 SINUMERIK 801
Start-Up
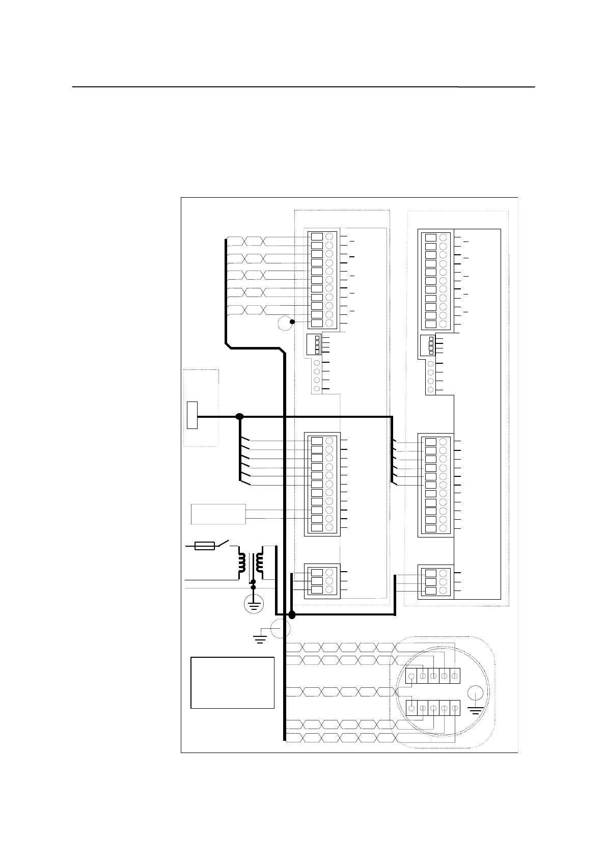
2.4 Installing and Starting-Up the Drive Modules
2.4.1 Connecting the STEPDRIVE C/C
+
drive modules
Cable overview Connect the STEPDRIVE C/C+, the stepper motors and the SINUMERIK 801
control system as shown in Figure 2-24:
wh. blk. wh. br. wh.
wh. blk. wh. br. wh.
A
A
B
B
C
C
D
D
E
E
PE
RDY
TMP
FLT
DIS
CURR.1
CURR.2
RES.
DIR.
+PULS
-PULS
+DIR
-DIR
+ENA
-ENA
RDY
ZPH
+24V
24V GND
PE
L
N
PE
A
A
B
B
C
C
D
D
E
E
PE
RDY
TMP
FLT
DIS
CURR.1
CURR.2
RES.
DIR.
+PULS
-PULS
+DIR
-DIR
+ENA
-ENA
RDY
ZPH
+24V
24V GND
PE
L
N
PE
Drive of axis 1
Signal cable
SINUMERIK 801
X4
Power cable
yellow
P1
P1N
D1
D1N
E1
E1N
P3
P3N
D3
D3N
E3
E3N
Motor
380VAC
L
N
PE
380/85 VAC - Transformer
+
-
24Vdc
Power Supply
Note:
The drive and motor must
be well grounded via the
shield connections.
Drive of axis 2
white
blue
white
green
white
black
white
brown
white
Fig. 2-24 Overview of cables

Related product manuals