EasyManua.ls Logo

Sony DXC-9100P - Connecting Two or more Cameras - Multi-Camera System

Sony DXC-9100P
188 pages
Print Icon
To Next Page IconTo Next Page
To Next Page IconTo Next Page
To Previous Page IconTo Previous Page
To Previous Page IconTo Previous Page
Loading...
45
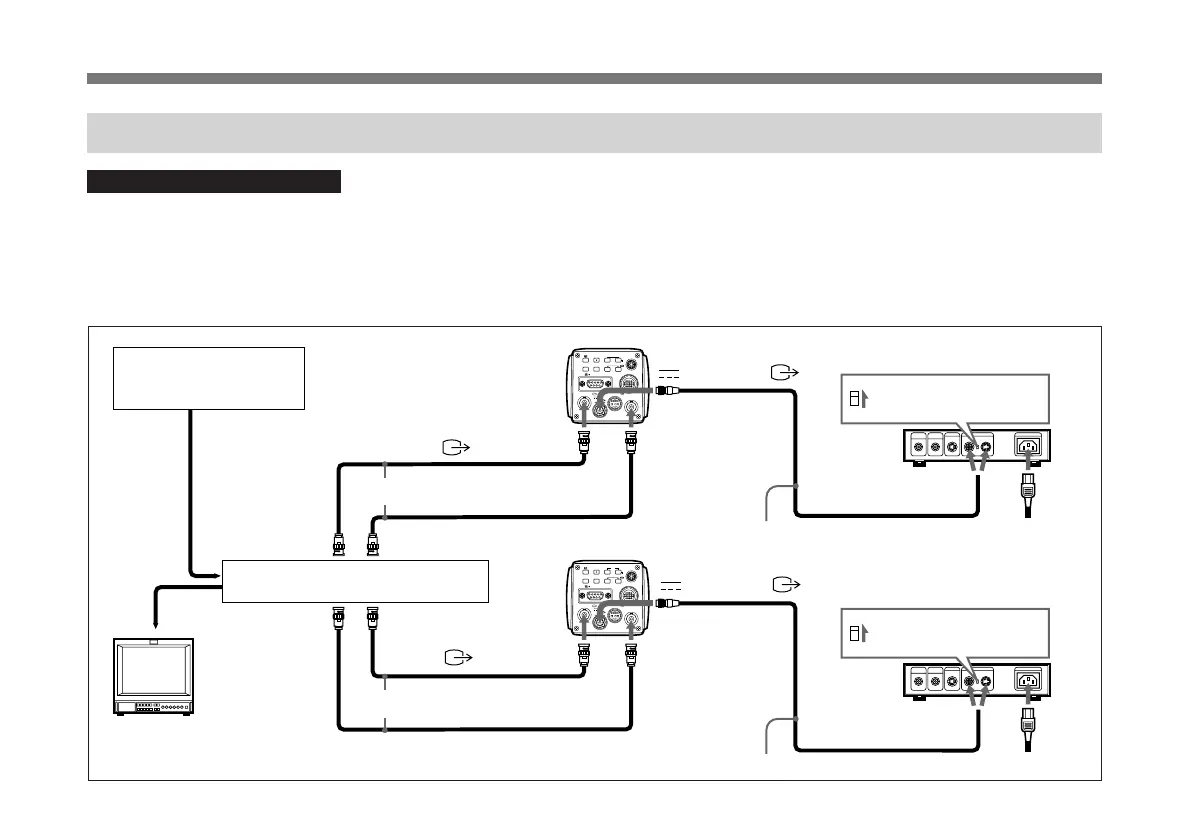
CCDC-5/10/25/50A/100A cable or
CCMC-12P02/05/20/25 cable
Connecting Two or More Cameras — Multi-Camera System
Sync (VBS or BS) output
Video monitor,
VCR, etc.
VBS (BS) OUT
75 coaxial cable
VIDEO IN
VIDEO OUT
VIDEO IN
VBS (BS) OUT
Video switcher, etc.
VIDEO OUT
DXC-9100P
DXC-9100P
DC IN/VBS
EXT CTRL
DC IN/VBS
EXT CTRL
AC IN
Power cord
AC IN
Power cord
75 coaxial cable
Notes on multi-camera systems
Take the following steps to prevent flicker when switching
between two or more cameras connected to a video switcher.
Supply the same sync signal to the EXT CTRL connectors
on each camera (see below).
Set “EXT.CTRL (BNC)” to “GENLOCK” on PAGE 3 menu.
For details, see page 23.
Adjust the subcarrier and horizontal synchronization
phases for all cameras.
For more details, see “Adjusting the Picture Tone in a Multi-
Camera System” on page 37.
VIDEO OUT
EXT CTRL
DC IN/
REMOTE
CCU
LENS
MENU FUNCTION DATA
UP
WHITE
BARS
RGB/SYNC
VBS
SCAN
DOWN
FREEZE
SOURCE
VIDEO OUT
EXT CTRL
DC IN/
REMOTE
CCU
LENS
MENU FUNCTION DATA
UP
WHITE
BARS
RGB/SYNC
VBS
SCAN
DOWN
FREEZE
SOURCE
1
2
1
2
CCDC-5/10/25/50A/100A cable or CCMC-12P02/05/20/25 cable
CAMERA (4-pin
or 12-pin)
CAMERA (4-pin
or 12-pin)
Set the MODE selector
to the “1” position.
Sync signal generator or
camera
Set the MODE selector
to the “1” position.
CMA-D2CE/D2MDCE camera adaptor
CMA-D2CE/D2MDCE camera adaptor

Table of Contents

Related product manuals