EasyManua.ls Logo

Sony HBD-E280 - Schematic Diagram - MB-141 Board (9;12)

Sony HBD-E280
100 pages
Print Icon
To Next Page IconTo Next Page
To Next Page IconTo Next Page
To Previous Page IconTo Previous Page
To Previous Page IconTo Previous Page
Loading...
HBD-E280/T28
HBD-E280/T28
4343
BOARD
M
(2/2)
AMP
CN3002
BOARD
J
CN101
TUNER
23
MB-141
(3/12)
BOARD
(10/12)
MB-141
22
BOARD
20
MB-141
(9/12)
BOARD
BOARD
MB-141
(6/12)
15
IC B/D
IC B/D
IC B/D
IC B/D
3
2
1
9
5
12
9
9
1.3
1.3
12
2.5
0
2.5
1.2
1.6
2.5
5
3.3
1.6
1.6
0
0
2.5
2.5
2.5
2.5
2.5
52.5
2.5
2.5
2.5
2.5
00
3.1
3.3
0
1.7
1.6
1.6
1.6
1.2
1.7
1.7
3.3
1.7
1.2
1.7
1.7
1.7
R5982
0
R5910
22k
JL5910
C5903
2200p
JL5909
MC2840-T112-1
D5901
JL5904
C5904
0.1
JL5905
VCC
OUT
GND
TORX147L(SONY)
IC5901
1
3
2
JL5906
RT3N11M-TP-1
Q5902
0.1
C5943
1k
R5997
JL5916
JL5914
JL5913
R5927
22
JL5919
JL5917
JL5915
20
19
18
17
16
15
14
13
12
11
10
9
8
7
6
5
4
3
2
1
TC74LCX541FT(EKJ)
IC5910
22
R8029
R8048
0
22
R8027
22
R8028
47k
R5983
R5984
47k
R5971
0
0
R5979
0
R5981
22
R5986
22
R5988
22
R5989
100
R5992
100R8078
100
R8079
100R8080
100
R8073
22
R8077
100R8070
100
R8069
R5954
47k
R5987
0
JL5908
JL5912
R8030
22
22
R8032
R8031
22
R8039
0
C5965
0.01
R5991
0
R5990
0
0.1
C5953
0.1
C5954
0.1
C5958
47k
R5995
54
321
TK11190CSCL-G
IC5905
Cont
GND
NOISE VOUT
VIN
1k
R5977
R5985
1k
54
321
TK11150CSCL-G
IC5908
CONT
GND
NP Vout
Vin
JL5972
CL5901
CL5903
JL5949
JL5947
JL5948
JL5944
JL5946
JL5945
JL5958
JL5959
JL5961
JL5957
JL5962
JL5960
JL5952
JL5953
JL5956
JL5954
JL5955
JL5940
JL5941
JL5942
JL5943
22
R8076
22
R8075
D3.3V
ARC_SPDIF
SP_OUT
ASEL0
A12V
GND
JL5951
JL5950
EN
DC_DET_H_TXD
SD
OVF1
OVF2
SCDT_H_RXD
SHIFT
LAT1
LAT2_H_MODE
LAT3_H_RST
SOFT_MUTE
NS_INIT
R8049
0
R8050
0
R8051
0
R8052
0
R8053
0
R8054
0
JL5963
R8067
100
R8064
100
R8063
100
R8061
100
R8066
100
R8060
100
R8056 100
R8059
100
R8062
100
R8065
100
R8057
100
100
R5929
R5928
22
JL5918
R5907
100
R5911
22k
R5938
47k
R5969
0
R5937
47k
R5943
47k
R5944
47k
C5911
0.1
R5953
47k
R5960
47k
R5961
47k
1
2
3
4
5
6
7
8
9
10
11
12
13
14
15
16
17
18
19
20
21
22
23
24
25
26
26P
CN5905
DGND
AMP_D2
DGND
AMP_D3
DGND
AMP_D1
DGND
AMP_LRCK
DGND
AMP_BCK
DGND
AMP_MCK
DGND
DAMP_LAT3
DAMP_LAT2
DAMP_SCDT
DC-DET
DAMP_LAT1
DAMP_SHIFT
DAMP_INIT
OVF2
OVF1
SD
DAMP_SOFT_MUTE
EN
SP_OUT(FAN)
16V
10
C5967
10
C5975
10
C5976
10
C5978
10
C5977
10
C5980
10
C5979
16V
47
C5981
1
C5982
100
R8042
100
R8041
100
R8040
R8043
100
R8044
100
100
R8045
0
R8046
0
R8047
JL5966
0
R8090
CL5904
47k
R8091
47k
R8092
R8093
0
STRAP_AOSDATA0
STRAP_AOSDATA1
STRAP_AOSDATA2
STRAP_AOLRCK
0
R5905
1
2
3
4
5
6
7
7P
CN5909
14 13 12 11 10 9 8
7654321
IC5907
PCM1808PWR
Vref
AGND
AVc c
DVdd
DGND
SCKI
LRCK BCK
DOUT
MOD0
MOD1
FMT
VinL
VinR
16V
10
C5955
16V
10
C5956
16V
10
C5959
SN74LV4052APWR
IC5906
1
Y0
2
Y2
3
Y
4
Y3
5
Y1
6
INH
7
VEE
8
VSS
9
B
10
A
11
X3
12
X0
13
X
14
X1
15
X2
16
VDD
JL5938
IC101
CXD9998G-BB
SPMCLK/DIN1
F11
SPBCK/DIN2
G11
SPLRCK
F12
SPDATA
F13
MCIN
E12
AOMCLK
C12
AOBCK
A12
AOLRCK
B12
AOSDATA0
C11
AOSDATA1
D11
AOSDATA2
D12
AOSDATA3
E10
AOSDATA4
F10
SPDIF
E13
0.22
C5945
0.1
C5944
0.1
C5957
1
C5951
C5942
1
C5913
47p
C5914
47p
ST_SCL
ST_RDS_INT
ST_SDA
LAT1
SOFT_MUTE
SCDT_H_RXD
OVF1
LAT1
LAT2_H_MODE
NS_INIT
OVF2
SHIFT
EN
LAT3_H_RST
DC_DET_H_TXD
SOFT_MUTE
ST_SCL
ST_SDA
SD
NS_INIT
LAT3_H_RST
LAT2_H_MODE
SHIFT
SCDT_H_RXD
OVF2
OVF1
SD
DC_DET_H_TXD
EN
ST_RDS_INT
ST_RDS_INT
ST_SCL
ST_SDA
CSP
IC101
(Chip Size Package)
(11/14)
BD DECODER
MB-141 BOARD (8/12)
+5V REGULATOR
IC5908
IC5905
IC5910
BUFFER
IC5907
A/D CONVERTER
IC5906
AUDIO SELECT
IC5901
OPTICAL RECEIVER
G
V
R-CH
A5V
L-CH
AGND
I2C_DATAH
RDS
I2C_CLK
J5903
(CHASSIS)
TV
OPTICAL
DIGITAL IN
R
L
AUDIO IN
AUDIO
INVERTER
-1 -2
+9V REGULATOR
13
A
15
K
E
D
C
4 14 16 178
G
B
1 18113 10
I
9
J
F
19
H
M
L
62712
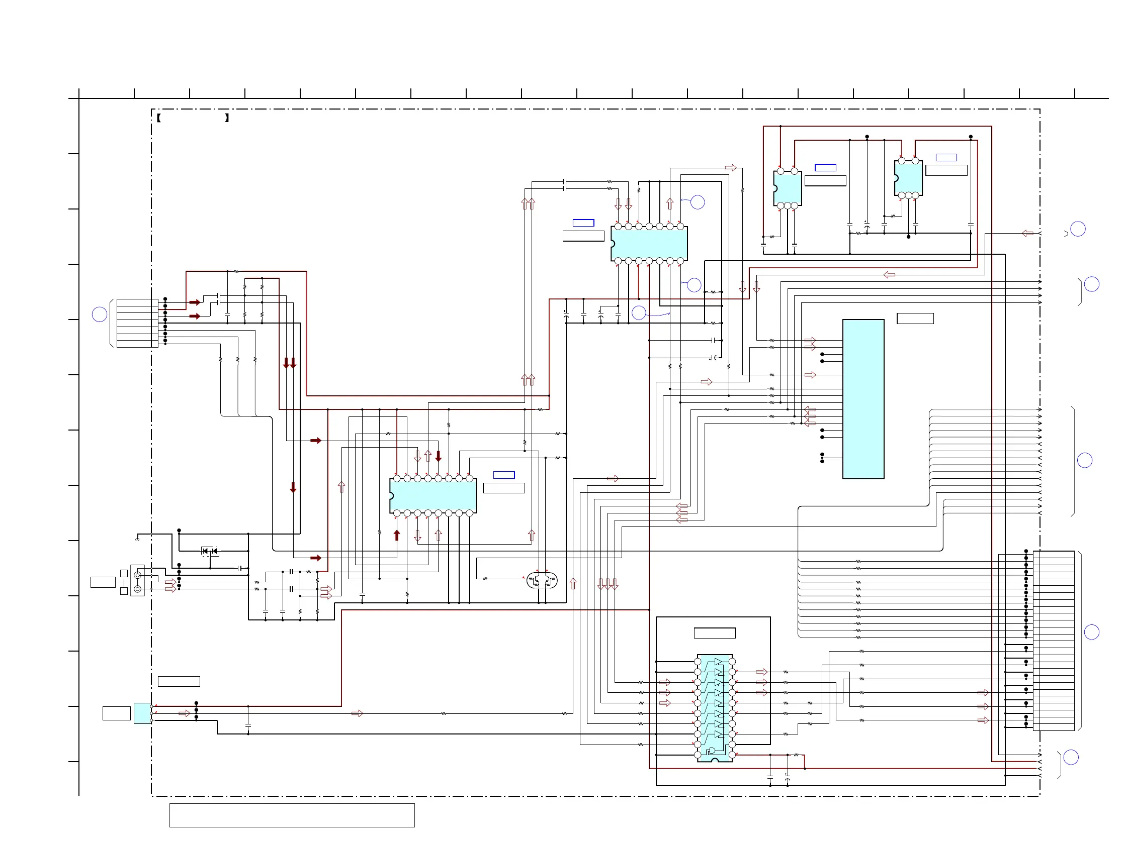
5-16. SCHEMATIC DIAGRAM - MB-141 Board (8/12) -
• See page 40 for Waveforms. • See page 55 for IC Block Diagrams. • See page 65 for IC Pin Function Description.
Note: IC101 on the MB-141 board cannot exchange with single. When
this part is damaged, exchange the complete mounted board.
(Page
52)
(Page 41)
(Page 44)
(Page 45)
(Page 51)
(Page 38)

Table of Contents

Related product manuals