EasyManua.ls Logo

Sony HCD-EX200 - Block Diagrams - AMP Section

Sony HCD-EX200
46 pages
Print Icon
To Next Page IconTo Next Page
To Next Page IconTo Next Page
To Previous Page IconTo Previous Page
To Previous Page IconTo Previous Page
Loading...
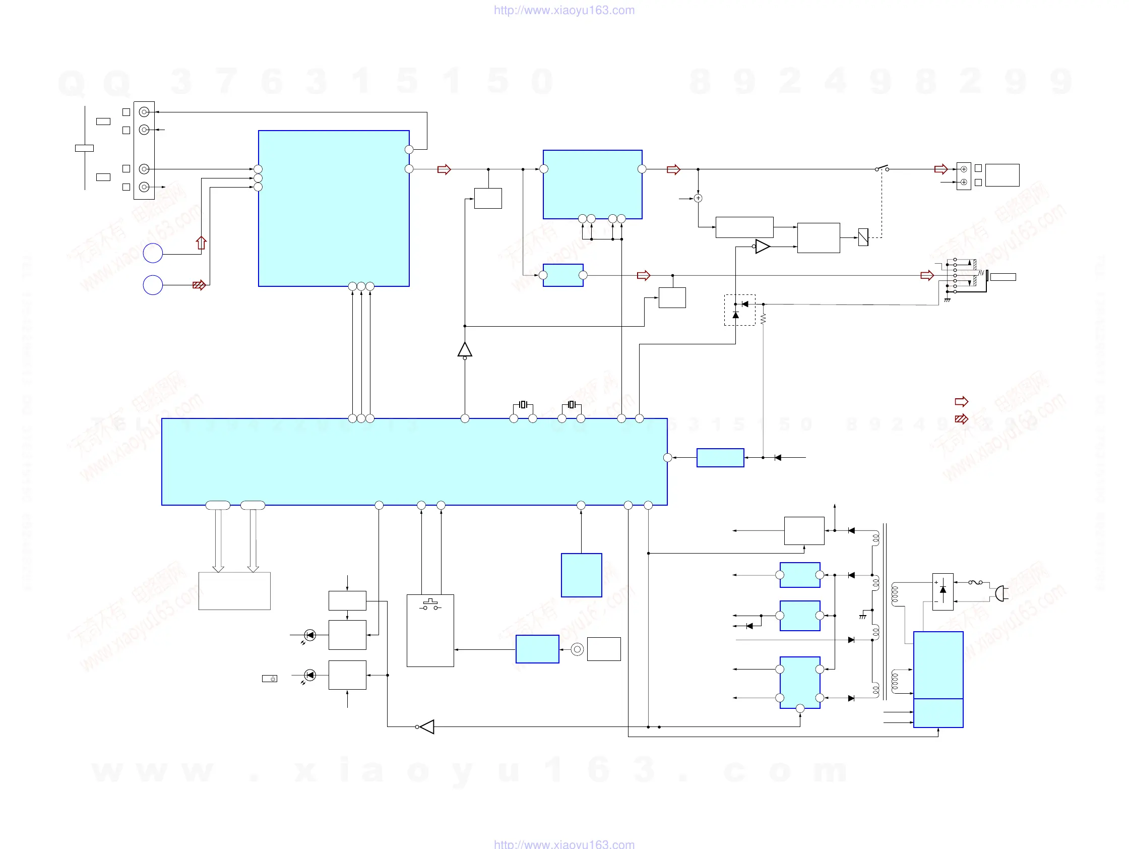
HCD-EX200
17 17
AMP SECTION
68
66
69
57
36 8
3
9 14 16 11
32 33 34
7 8 38 45
12
1320 28 29 47 4351 - 54 60 - 99
4448 49 50
2 1
L SPEAKER
IMPEDANCE
USE 4-16
R
L
OUT
OUT
TAPE
R
L
R
I /
PHONES
J501
TM801
R CH
R CH
KEY
S601-604
S611-616,Q651
TOUCH
SWITCH
IC651,652
DIMMER SW
Q775
BACK LIGHT
ON/OFF
Q773,774
LED
DRIVER
Q622,623
Q771
CD+7V
D+5V
D781-784
(LCD BACK LIGHT)
D621
(ON/STANDBY)
LIQUID
CRYSTAL
DISPLAY
LCD701
COM0-3
SEG0-39
R-CH
R-CH
IN B2
IN D2
IN A2
REC B2
OUT2
OUTA
R-CH
IN+
CLOCK
DATA
LATCH
COM0
I
COM3
SEG0
I
SEG39
BACK
LIGHT CTL
KEYIO-1
KEYIO-2
REMOTE
STBY PULSE
POWER
VOL_CLK
VOL_DATA
VOL_STB
MUTE_A
XOUT
XIN
10 11
XT1
XT2
AMP_MUTE
SP_RELAY
STANDBYA
STANDBYB
MUTEA
MUTEB
TAPE-L
TU-L
CD-L
TU-L
CD-L
J101
PRE AMP
IC111
MUTE
Q113
MUTE
Q501
HEADPHONE
AMP
IC501
POWER AMP
IC801
MASTER CONTROL
LCD DRIVER
IC701 (2/2)
RESET
REMOTE
CONTROL
RECEIVER
IC601
OPEN/
CLOSE
CD+7V
ST+12V
STBY
PULSE
D+5.6V
CD+5V
-B
(-15V)
+7.5V
EN
-7.5V
+B (+15V)
-B (-15V)
+7.5V
-7.5V
D934
T901
+B (+15V)
D10-13
SWITCHING
REGURATOR
IC1
,Q21-23
CONTROL
PC1,2
IC951
,Q951
F1
3.15A
D911
D941
D931
AC
IN
D901
D752
D+5.6V
RESET
IC751
,Q751
3 1
3 1
4
1 2
10 9
+12V REG.
Q961-964
+5.6V
REG.
IC932
±7.5V
REG.
IC933
+7V REG.
IC931
DC DETECT
Q822,823
RY801
D701
INV
Q821
RELAY
DRIVE
Q824
Q131
A
B
TUNER/CD
SECTION
TUNER/CD
SECTION
: FM
: CD
Signal Path
RCH is omitted due to same as LCH
X701
5MHz
X702
32KHz
w
w
w
.
x
i
a
o
y
u
1
6
3
.
c
o
m
Q
Q
3
7
6
3
1
5
1
5
0
9
9
2
8
9
4
2
9
8
T
E
L
1
3
9
4
2
2
9
6
5
1
3
9
9
2
8
9
4
2
9
8
0
5
1
5
1
3
6
7
3
Q
Q
TEL 13942296513 QQ 376315150 892498299
TEL 13942296513 QQ 376315150 892498299
http://www.xiaoyu163.com
http://www.xiaoyu163.com

Related product manuals