EasyManua.ls Logo

Sony HCD-VX3A - Schematic Diagram AC Sec Standby Section

Sony HCD-VX3A
82 pages
Print Icon
To Next Page IconTo Next Page
To Next Page IconTo Next Page
To Previous Page IconTo Previous Page
To Previous Page IconTo Previous Page
Loading...
HCD-VX3A
39 39
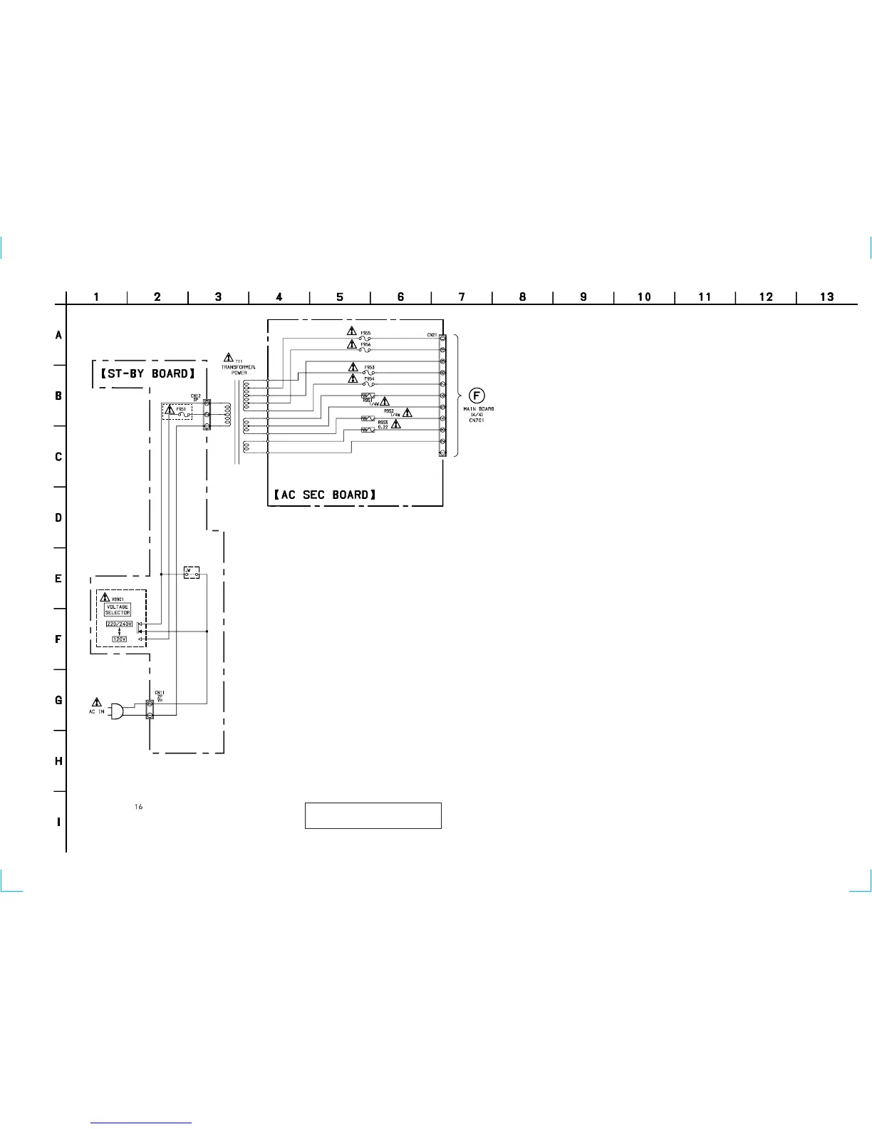
7-17. SCHEMATIC DIAGRAM AC SEC STANDBY SECTION
4.0A 250V
4.0A 250V
6.3A 250V
0.33
0.33
6.3A 250V
(Page 29)
EXCEPT TH MODEL
EXCEPT TH MODEL
TH MODEL
256
The components identified by mark ! or dotted
line with mark ! are critical for safety.
Replace only with part number specified.

Table of Contents

Related product manuals