EasyManua.ls Logo

Sony MDS-JB930 - IC Block Diagrams (Main Board Continued); IC700 LA5632 and IC701 M5293 L Block Diagrams

Sony MDS-JB930
74 pages
Print Icon
To Next Page IconTo Next Page
To Next Page IconTo Next Page
To Previous Page IconTo Previous Page
To Previous Page IconTo Previous Page
Loading...
53
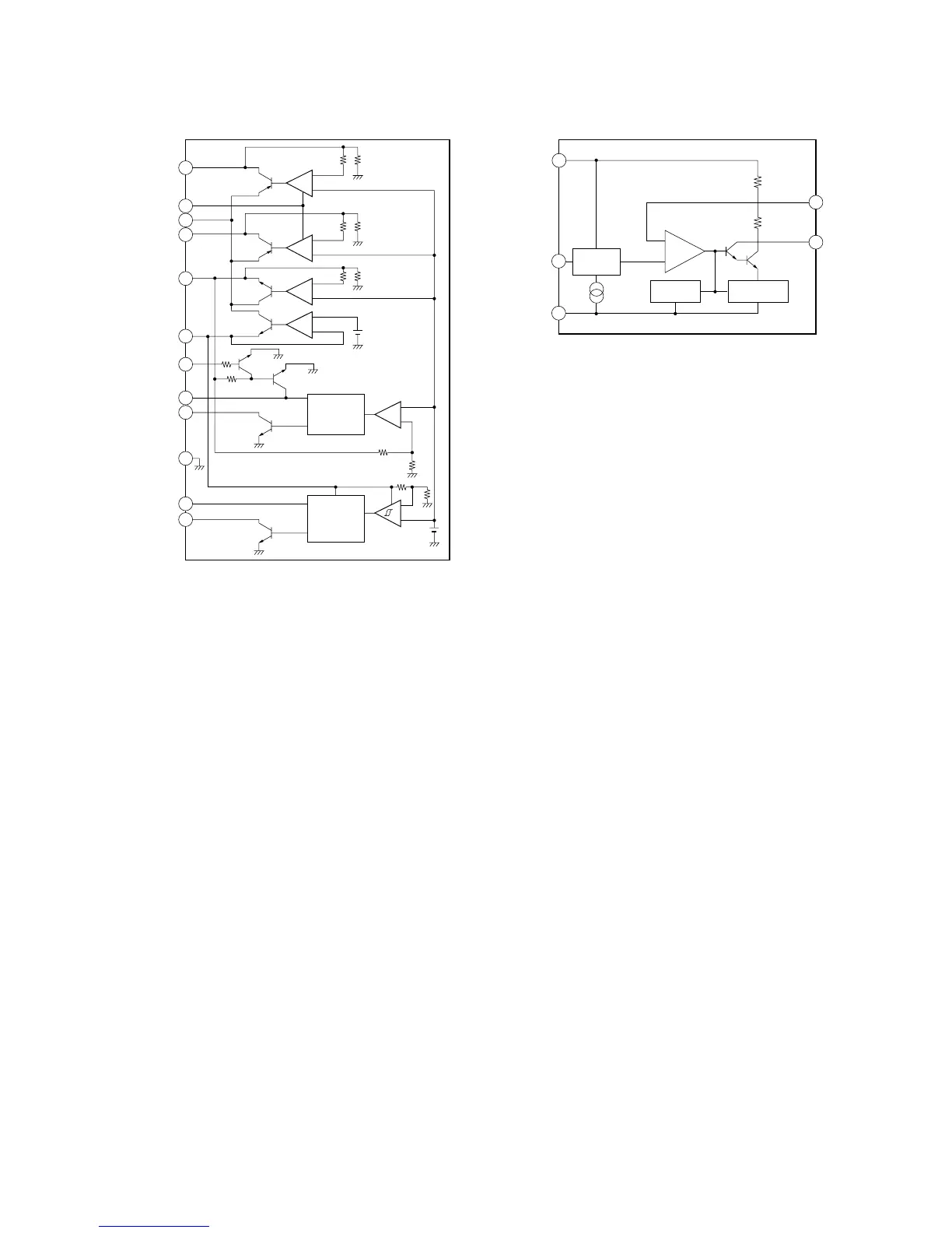
IC700 LA5632 IC701 M5293L
1
+
12
DELAY
CIRCUIT
VREF
DELAY
CIRCUIT
3.3V
PH5
STBY
V
CC
ANA5
SYS3.3
B.BAK
AC
CD1
P. DOWN
GND
CD2
S. RESET
+
+
+
+
+
2
3
4
5
6
7
8
9
10
11
2
5
5k
+
27k
OVERCURRENT
LIMITTER
OVERHEAT
PROTECTION
REFERENCE
VOLTAGE
GND
ON/OFF
IN
REFERENCE
VOLTAGE
OUT
3
4
1

Other manuals for Sony MDS-JB930

Related product manuals