EasyManua.ls Logo

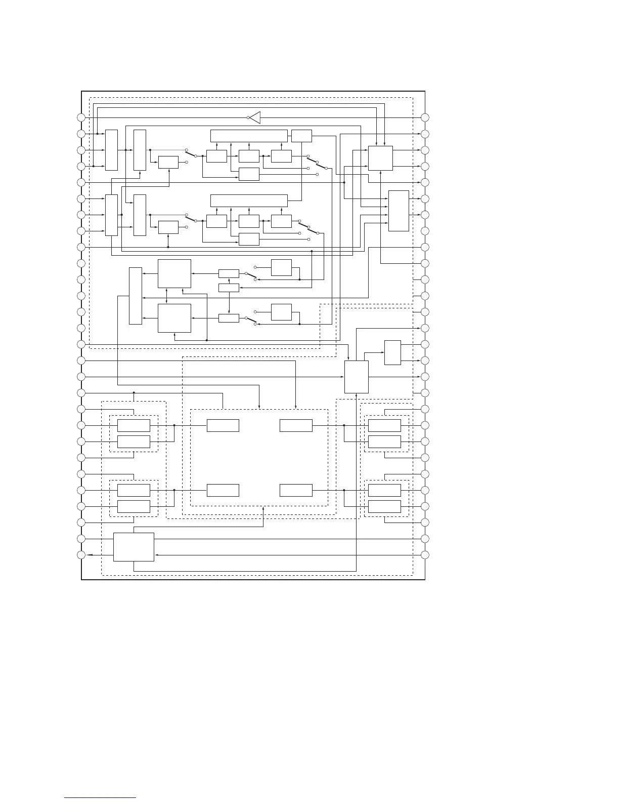
Sony MDS-JB930 - IC Block Diagrams (Main Board Continued); IC200 CXD8735 N-TP Block Diagram

Sony MDS-JB930
74 pages
Print Icon
To Next Page IconTo Next Page
To Next Page IconTo Next Page
To Previous Page IconTo Previous Page
To Previous Page IconTo Previous Page
Loading...
52
IC200 CXD8735N-TP
1
2
3
4
5
6
7
8
9
10
11
12
13
14
15
16
17
18
19
20
21
22
23
24
25
26
27
28
56
55
54
53
52
51
50
49
48
47
46
45
44
43
42
41
40
39
38
37
36
35
34
33
32
31
30
29
INVI
128FsO
TEST
DINIT
MUTEL
OVFLAG
MUTER
MCKIN
DVSS1
DVDD1
64FSI
NU
XIN
XVSS
AVDDR2
AVSSR2
AVDDR1
64FSO
DVSS2
LVCKO
CKVdd
256FSO
DVDD2
R1(–)
R1(+)
R2(+)
R2(–)
AVSSR2
INVO
BCKI
DATA1
LRCKI
INIT
ATT
SHIFT
LATCH
SYSM
NU
NU
NU
DVSS1
DVDD1
XVDD
AVDDL2
L2(–)
L2(+)
AVSSL2
AVSSL1
L1(+)
L1(–)
AVDDL1
SYNC
VSUB
CKCTL
MUTE
XVDD
S/P
ATT
MODE
ATT
REGISTER
D/F
TIMNG
CIRCUIT
“0” DETECT
MUTE
CIRCUIT
1024Fs-CLOCK
BUFFER
Buffer(–)
Buffer(+)
Buffer(+)
Buffer(–)
PLM-R2
PLM-R1
Buffer(–)
Buffer(+)
Buffer(+)
Buffer(–) PLM-L1
PML-L2
CLOCK
GENERATOR
CLOCK
BUFFER
IIR
FIR1
OVERFLOW DETECTER OR
FIR2
FIR4
FIR3
IIR
ATT
X0.75
FIR1
OVERFLOW DETECTER
FIR2
FIR4
L.I.P
3rd order
NOISE
SHAPER
FIR3
ATT
X0.75
L.I.P
DITHER
3rd order
NOISE
SHAPER

Other manuals for Sony MDS-JB930

Related product manuals