EasyManua.ls Logo

Sony SLV-L49 - Page 40

Sony SLV-L49
125 pages
Print Icon
To Next Page IconTo Next Page
To Next Page IconTo Next Page
To Previous Page IconTo Previous Page
To Previous Page IconTo Previous Page
Loading...
SLV-L49/L52/L59/L69HF/L72HF/L79HF/L89HF/X55/X66HF
4-13
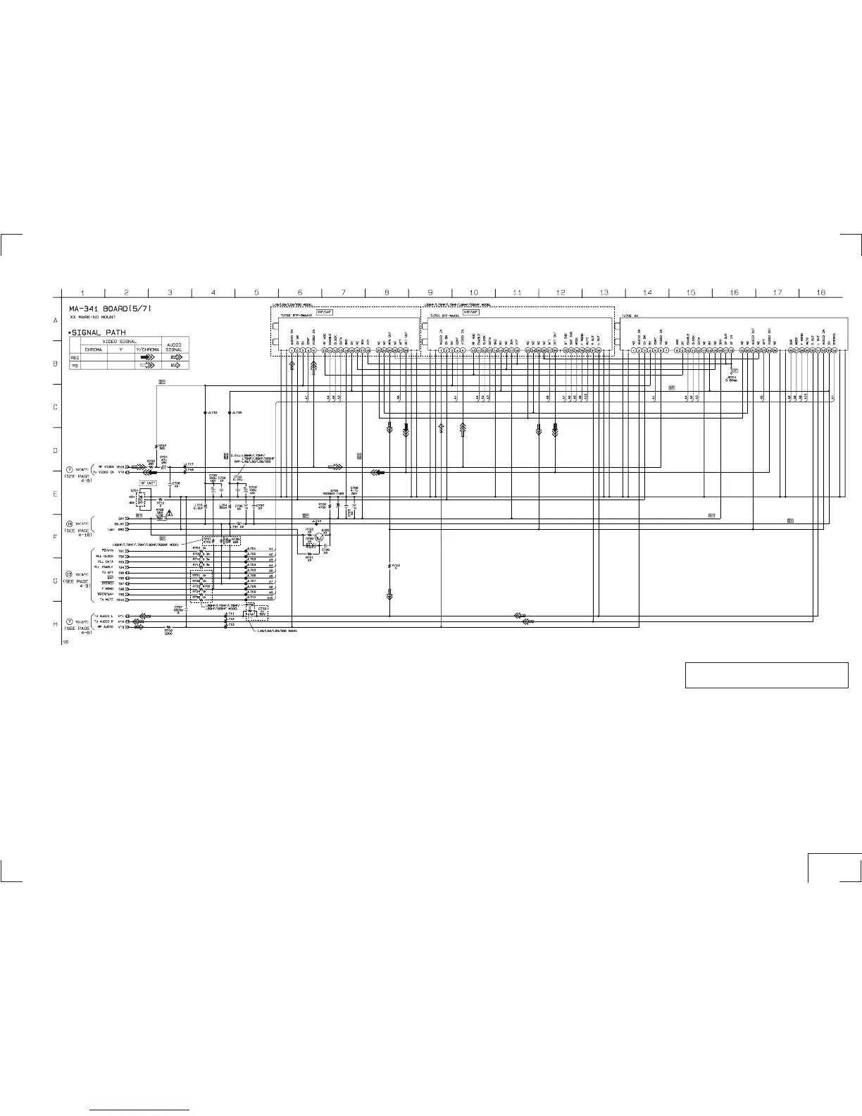
MA-341 (5/7) (TUNER) SCHEMATIC DIAGRAMS
— Ref. No. MA-341 Board; 1,000 Series —
For schematic diagram
Refer to page 4-19 for printed wiring board.
TUNER
MA-341(5/7)
4-14
Note : The components identified by mark ! or dotted
line with mark ! are critical for safety.
Replace only with part number specified.

Table of Contents

Related product manuals