EasyManua.ls Logo

Sony SRG-A40 - Page 24

Sony SRG-A40
101 pages
Print Icon
To Next Page IconTo Next Page
To Next Page IconTo Next Page
To Previous Page IconTo Previous Page
To Previous Page IconTo Previous Page
Loading...
24
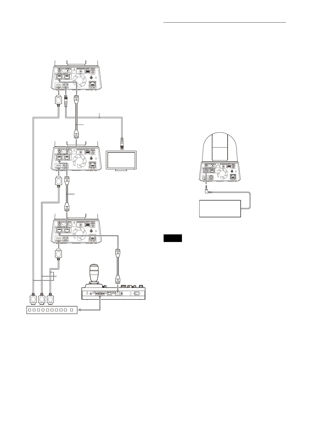
For HD output
When you want to switch cameras, connect a
c
ommercially available video switcher.
For the connection to the video switcher, refer to
the
operating instructions of the switcher.
* Use straight network cables.
Connecting to commercially-
available microphones, etc.
Connect a commercially-available stereo
microphone, mixer, etc.
Input audio will be transmitted to the HDMI and
S
DI OUT output as well as IP network streaming
in stereo format.
Switch between the microphone input and line
i
nput from the Web App.
Connect a commercially-available stereo
m
icrophone when using the microphone input.
Connect using the stereo cable from a
c
ommercially-available mixer when using the
line input.
Notes
Do not place the camera near devices that may
generate noise.
If you place a microphone near this camera, it
ma
y pick up the sound from the camera.
Check the audio of the microphone input in
a
dvance when installing.
When microphone input is selected, the
c
amera supplies 2.5 VDC Plug-in-power. Do not
connect a non-supported microphone when
the microphone input is selected.
Network cable
(commercially
available)*
Video monitor
Network cable
(commercially available)*
Network cable
(commercially
available)*
HDMI cable
(not supplied)
Video switcher
Connecting cable with
BNC connector
(commercially available)
Connecting control signals
This camera
Mixer, Microphone, etc.

Table of Contents

Other manuals for Sony SRG-A40

Related product manuals