EasyManua.ls Logo

Systema Eolo 20AE Series - Separate Wall Discharge for Eolo20 (Type C12)

Systema Eolo 20AE Series
48 pages
Print Icon
To Next Page IconTo Next Page
To Next Page IconTo Next Page
To Previous Page IconTo Previous Page
To Previous Page IconTo Previous Page
Loading...
Gas airtight suspended warm air heaters - EOLO
27
SYSTEMA S.p.A.
Rev. 10EE0112
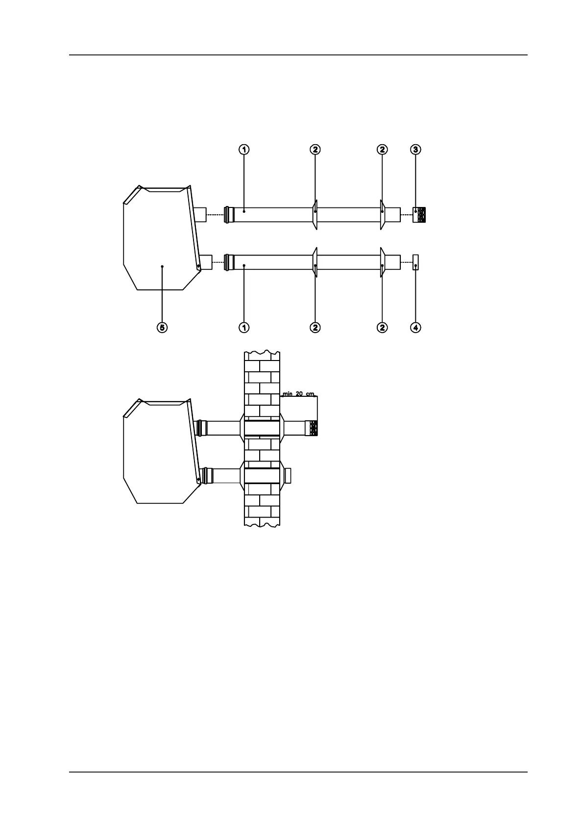
Fig. 20 Example of coaxial wall discharge for Eolo20
1= Rigid component Ø 80 mm M/F length 1000 mm
2= Hole flange
3= Cover for fume discharge termination
4= Cover for air termination
5= Eolo20
6.3 Separate wall discharge for Eolo20 (type C12)

Table of Contents