EasyManua.ls Logo

TSN Systems Box 3.0 - Page 5

Default Icon
37 pages
Print Icon
To Next Page IconTo Next Page
To Next Page IconTo Next Page
To Previous Page IconTo Previous Page
To Previous Page IconTo Previous Page
Loading...
TSN Box Development – TSN Box 3.0 Getting Started Guide
Hardware – 5
The Dual 1Gb slot can be configured with a 1000BASE-T Module or a 1000BASE-T1 Module. The 1000BASE-T Module
consists of 2 x RJ45 connectors and is compatible with a standard CAT5 or CAT6 Ethernet cable. The 1000BASE-T1
Module consists of 2 x specialized Molex connectors and is compatible with the supplied single-UTP automotive
cables.
Dual 1Gb Slot #2
The second Dual 1Gb Slot functions the same as the first 1Gb Slot.
Quad 100Mb Slot
The Quad 100Mb Slot can be configured with a Quad 100BASE-T1 Module or a Quad 100BASE-TX module. The
100BASE-T1 Module consists of 4 x specialized Molex connectors and is compatible with the supplied single-UTP
automotive cables. The 1000BASE-TX Module consists of 4 x RJ45 connectors and is compatible with a standard
CAT5 or CAT6 Ethernet cable.
SYNC Slot
The SYNC slot can be configured with 2 x BNC connectors that functions as either 1 PPS Input Channel and 1 PPS
Output channel or 2 x SYNC channels (Rx and Tx). The mode is software controlled.
CAN Slot
The CAN slot can be configured with a CAN Bus Port that features a termination switch to switch in 120Ω
termination resistance at the connector.
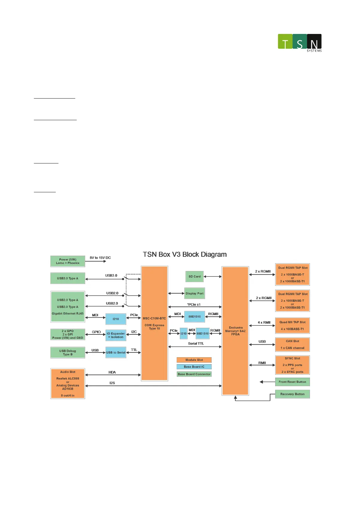
The configuration of the unitis based on the user requirements.
The following block diagram shows an overview of the unitinternal layout:
*to be confirmed functional