EasyManua.ls Logo

Viking VESC305 - Self Clean: Initiate Until Door Lock

Viking VESC305
29 pages
Print Icon
To Next Page IconTo Next Page
To Next Page IconTo Next Page
To Previous Page IconTo Previous Page
To Previous Page IconTo Previous Page
Loading...
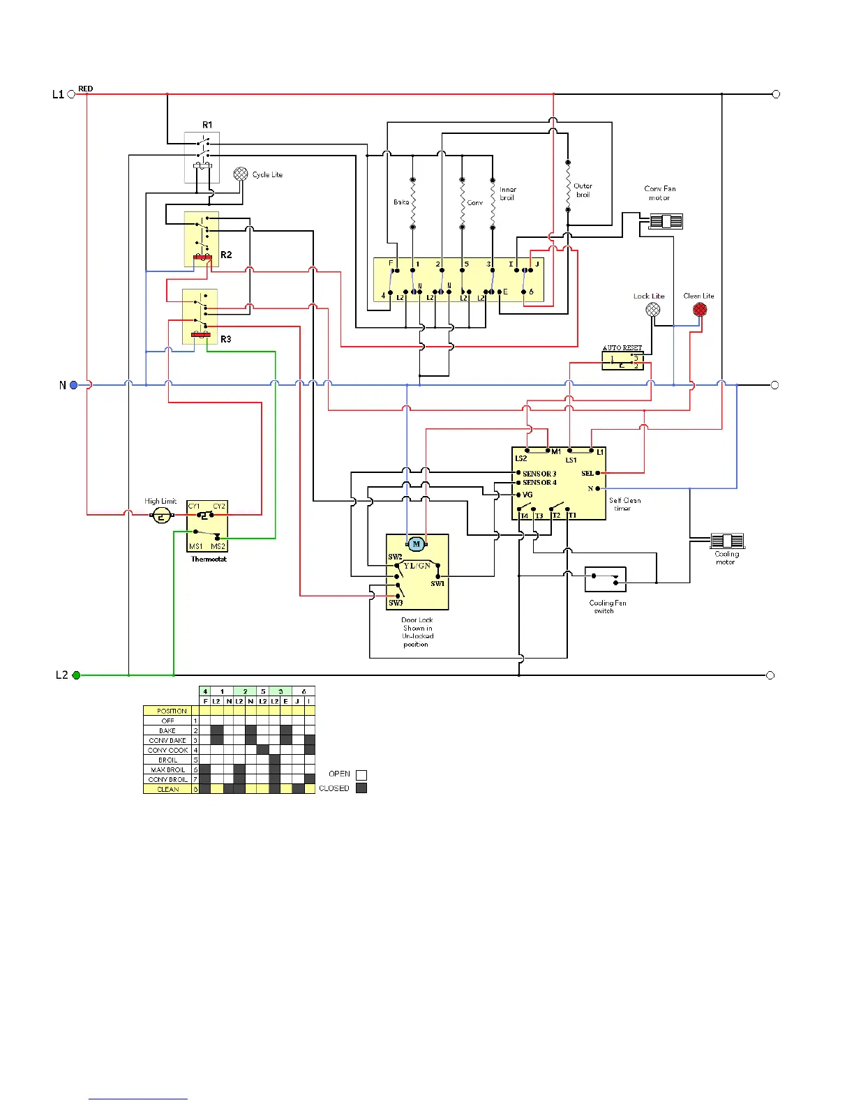
Selector Clean position closes Heating Element circuits 4-F, 1-N, 2-L2, 3-L2 and Door Lock
Module / Timer circuit J-6 switches Relay R2. Thermostat clean position closes the Cycle Switch and
Thermostat Clean Switch MS1-MS2, which switches RelayR3. Switching Relay R3 allows circuit J-6
to turn on the Clean Indicator Light and enable the Door Lock Module / Timer which closes timer
contacts LS1-L1 and LS2-M1. This powers the Door Lock Motor and the doors begins to lock.
CLEAN INITIATE UNTIL DOOR LOC
K
17

Related product manuals